2025-2026学年辽宁省东北育才、实验中学、大连八中、鞍山一中等高一上化学期中质量跟踪监视试题含解析

2025-2026学年辽宁省东北育才、实验中学、大连八中、鞍山一中等高一上化学期中质量跟踪监视试题含解析_第1页
1/13
2025-2026学年辽宁省东北育才、实验中学、大连八中、鞍山一中等高一上化学期中质量跟踪监视试题含解析_第2页
2/13
2025-2026学年辽宁省东北育才、实验中学、大连八中、鞍山一中等高一上化学期中质量跟踪监视试题含解析_第3页
3/13
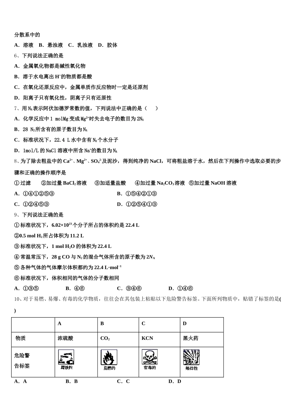
2025-2026 学年辽宁省东北育才、实验中学、大连八中、鞍山一中等高一上化学期中质量跟踪监视试题注意事项:1.答卷前,考生务必将自己的姓名、准考证号、考场号和座位号填写在试题卷和答题卡上。用 2B 铅笔将试卷类型(B)填涂在答题卡相应位置上。将条形码粘贴在答题卡右上角"条形码粘贴处"。2.作答选择题时,选出每小题答案后,用 2B 铅笔把答题卡上对应题目选项的答案信息点涂黑;如需改动,用橡皮擦干净后,再选涂其他答案。答案不能答在试题卷上。3.非选择题必须用黑色字迹的钢笔或签字笔作答,答案必须写在答题卡各题目指定区域内相应位置上;如需改动,先划掉原来的答案,然后再写上新答案;不准使用铅笔和涂改液。不按以上要求作答无效。4.考生必须保证答题卡的整洁。考试结束后,请将本试卷和答题卡一并交回。一、选择题(每题只有一个选项符合题意)1、在氯水中存在多种分子和离子,它们在不同的反应中表现出各自的性质。下列实验现象和结论一定正确的是( )A.加入有色布条,有色布条褪色。说明溶液中有 Cl2存在B.加入 NaOH 溶液,氯水浅黄绿色褪去,说明氯水中有 HClO 分子存在C.加入盐酸酸化,再加入硝酸银溶液产生白色沉淀,说明氯水中有 Cl-存在D.溶液呈浅黄绿色,且有刺激性气味,说明氯水有 Cl2存在2、在甲、乙两烧杯溶液中,分别含有大量的 Cu2+、K+、H+、Cl-、CO、OH-中的三种,已知甲烧杯的溶液呈蓝色,则乙烧杯的溶液中大量存在的离子是( )A.Cu2+、H+、Cl-B.Cl-、CO、OH-C.K+、CO、OH-D.K+、H+、Cl-3、下列物质分类正确组合是 碱 酸 盐 酸性氧化物A.纯碱 硫酸 硫酸铜 二氧化硫B.苛性钠 盐酸 纯碱 一氧化碳C.苛性钠 醋酸 石灰石 氧化钙D.苛性钾 硝酸 小苏打 二氧化碳4、设 NA表示阿伏加德罗常数,下列叙述中正确的是 ( )A.标准状况下,2.24 L H2O 所含的原子数为 0.5NAB.1mL 1mol/L NaCl 溶液中离子总数为 2NAC.18 g 的 H2O 中含有的原子数为 3NAD.标准状况下,22.4L 氦气所含原子数为 2 NA5、最近湖南都市台报道,长沙市周边农田由于焚烧稻草导致烟雾弥漫,致使高速公路限行,航班停飞。烟雾属于下列分散系中的A.溶液 B.悬浊液 C.乳浊液 D.胶体6、下列说法正确的是A.金属氧化物都是碱性氧化物B.溶于水电离出 H+的物质都是酸C.在氧化还原反应中,金属单质作反应物时一定是还原剂D.阳离子只有氧化性,阴离子只有还原性7、用 NA表示阿伏加...

1、当您付费下载文档后,您只拥有了使用权限,并不意味着购买了版权,文档只能用于自身使用,不得用于其他商业用途(如 [转卖]进行直接盈利或[编辑后售卖]进行间接盈利)。
2、本站所有内容均由合作方或网友上传,本站不对文档的完整性、权威性及其观点立场正确性做任何保证或承诺!文档内容仅供研究参考,付费前请自行鉴别。
3、如文档内容存在违规,或者侵犯商业秘密、侵犯著作权等,请点击“违规举报”。

碎片内容

2025-2026学年辽宁省东北育才、实验中学、大连八中、鞍山一中等高一上化学期中质量跟踪监视试题含解析

您可能关注的文档

确认删除?