河南省三门峡市陕州区第一高级中学2025届物理高二第二学期期中学业水平测试试题含解析

河南省三门峡市陕州区第一高级中学2025届物理高二第二学期期中学业水平测试试题含解析_第1页
1/13
河南省三门峡市陕州区第一高级中学2025届物理高二第二学期期中学业水平测试试题含解析_第2页
2/13
河南省三门峡市陕州区第一高级中学2025届物理高二第二学期期中学业水平测试试题含解析_第3页
3/13
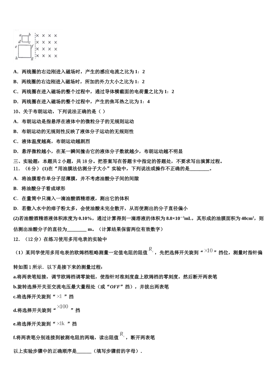
河南省三门峡市陕州区第一高级中学 2025 届物理高二第二学期期中学业水平测试试题注意事项:1.答题前,考生先将自己的姓名、准考证号码填写清楚,将条形码准确粘贴在条形码区域内。2.答题时请按要求用笔。3.请按照题号顺序在答题卡各题目的答题区域内作答,超出答题区域书写的答案无效;在草稿纸、试卷上答题无效。4.作图可先使用铅笔画出,确定后必须用黑色字迹的签字笔描黑。5.保持卡面清洁,不要折暴、不要弄破、弄皱,不准使用涂改液、修正带、刮纸刀。一、单项选择题:本题共 6 小题,每小题 4 分,共 24 分。在每小题给出的四个选项中,只有一项是符合题目要求的。1、如图所示,理想变压器的副线圈上,通过输电线连接两只相同的灯泡 L1 和 L2 ,输电线的等效电阻为 R,原线圈输入有效值恒定的交流电压,当开关 S 闭合时,以下说法中正确的是( )A.原线圈中电流减小B.副线圈输出电压减小C.灯泡 L1 将会变暗D.原线圈输入功率减小2、有一个在光滑水平面内的弹簧振子,第一次用力把弹簧压缩 x 后释放让它振动,第二次把弹簧压缩 2x 后释放让它振动,则先后两次振动的周期之比和振幅之比分别为( )A.1∶1 1∶1B.2∶1 2∶1C.1∶2 1∶4D.1∶1 1∶23、由于地球自转,地球表面上的物体都随地球一起作匀速圆周运动,将地球视为球体,如图所示, a、b 两处物体运动的( )A.线速度相同 B.角速度相同C.线速度不同,且 va>vb D.角速度不同,且a<b4、下列现象分析正确的是A.生产雨伞时,应选择容易被水浸润的伞布,以便更好地防水B.夏季天旱时,给庄稼松土是为了破坏土壤中的毛细管,防止水分蒸发C.当两薄玻璃板间夹有一层水膜时,在垂直于玻璃板的方向很难将玻璃板拉开,这是由于水膜具有表面张力D.水在涂有油脂的玻璃板上能形成水珠,而在干净的玻璃板上却不能,这是因为油脂使水的表面张力增大的缘故5、变压器原线圈 1400 匝,副线圈 700 匝并接有电阻 R,当变压器工作时原、副线圈中( )A.电流频率之比为 2∶1B.输入和输出功率之比为 2∶1C.电流之比为 2∶1D.输入端和输出端电压之比为 2∶16、一质量为 0.2kg 的小钢球由距地面 5m 高处自由下落,与地面碰撞后又以等大的动量被反弹,碰撞作用时间为 0.1s。若取向上为正方向,g 取 10m·s-2,下列说法中正确的是( )A.小钢球碰地前后的动量变化是 2kg·m/sB.小钢球碰地过程中受到的合冲量是 4N·sC.地面受到小钢...

1、当您付费下载文档后,您只拥有了使用权限,并不意味着购买了版权,文档只能用于自身使用,不得用于其他商业用途(如 [转卖]进行直接盈利或[编辑后售卖]进行间接盈利)。
2、本站所有内容均由合作方或网友上传,本站不对文档的完整性、权威性及其观点立场正确性做任何保证或承诺!文档内容仅供研究参考,付费前请自行鉴别。
3、如文档内容存在违规,或者侵犯商业秘密、侵犯著作权等,请点击“违规举报”。

碎片内容

河南省三门峡市陕州区第一高级中学2025届物理高二第二学期期中学业水平测试试题含解析

您可能关注的文档

确认删除?