柳州铁一中学2024-2025学年物理高二下期中达标测试试题含解析

柳州铁一中学2024-2025学年物理高二下期中达标测试试题含解析_第1页
1/13
柳州铁一中学2024-2025学年物理高二下期中达标测试试题含解析_第2页
2/13
柳州铁一中学2024-2025学年物理高二下期中达标测试试题含解析_第3页
3/13
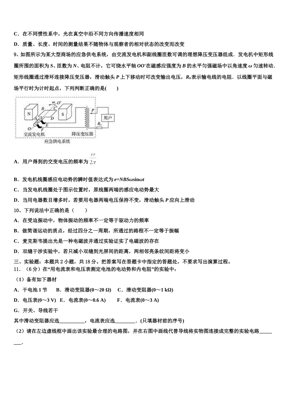
柳州铁一中学 2024-2025 学年物理高二下期中达标测试试题注意事项:1. 答题前,考生先将自己的姓名、准考证号填写清楚,将条形码准确粘贴在考生信息条形码粘贴区。2.选择题必须使用 2B 铅笔填涂;非选择题必须使用 0.5 毫米黑色字迹的签字笔书写,字体工整、笔迹清楚。3.请按照题号顺序在各题目的答题区域内作答,超出答题区域书写的答案无效;在草稿纸、试题卷上答题无效。4.保持卡面清洁,不要折叠,不要弄破、弄皱,不准使用涂改液、修正带、刮纸刀。一、单项选择题:本题共 6 小题,每小题 4 分,共 24 分。在每小题给出的四个选项中,只有一项是符合题目要求的。1、如图所示,同一物体在大小相同、方向不同的 F 力的作用下,在光滑水平面上移动了一段相同的位移 s,两种情况下力所做的功分别为 Wa、Wb,下列表述正确的是( )A.Wa=WbB.Wa=-WbC.Wa>WbD.Wa<Wb2、下列说法不正确的是( )A.液晶就是一种液体和晶体的混合物,既具有液体的流动性,又具有光学的各向异性B.物体的温度越高,组成物体的大多数分子热运动越剧烈,分子平均动能越大C.毛细玻璃管插入水中,管的内径越小,管内水面升得越高D.空气的相对湿度定义为水蒸气的实际压强与相同温度时水的饱和汽压之比3、如图,S 是波源,振动频率为 100Hz,产生的简谐横波向右传播,波速为 40m/s。波在传播过程中经过 P、Q 两点,已知 P、Q 的平衡位置之间相距 0.6m。下列判断正确的是( )A.Q 点比 P 点晚半个周期开始振动B.当 Q 点的位移最大时,P 点的位移最小C.Q 点的运动方向与 P 点的运动方向可能相同D.当 Q 点通过平衡位置时,P 点也通过平衡位置4、如图所示,在斜面上放两个光滑球 A 和 B,两球的质量均为 m(不随 r 改变),它们的半径分别是 R 和 r,球 A 左侧有一垂直于斜面的挡板,两球沿斜面排列并静止,以下说法正确的是( )A.斜面倾角 θ 一定,R>r 时,R 越大,r 越小,B 对斜面的压力越小B.斜面倾角 θ 一定,R=r 时,两球之间的弹力最小C.斜面倾角 θ 一定时,A 球对挡板的压力随着 r 减小而减小D.半径确定时,随着斜面倾角 θ 逐渐增大,A 受到挡板作用力先增大后减小5、根据临床经验部分药物在体内的代谢也有与原子核衰变相似的规律.药物的血浆半衰期是指药物在血浆中的浓度下降一半所需的时间.某种药物的血浆半衰期为 2 小时,一次合理剂量的用药后药物在血浆中的浓度为 2...

1、当您付费下载文档后,您只拥有了使用权限,并不意味着购买了版权,文档只能用于自身使用,不得用于其他商业用途(如 [转卖]进行直接盈利或[编辑后售卖]进行间接盈利)。
2、本站所有内容均由合作方或网友上传,本站不对文档的完整性、权威性及其观点立场正确性做任何保证或承诺!文档内容仅供研究参考,付费前请自行鉴别。
3、如文档内容存在违规,或者侵犯商业秘密、侵犯著作权等,请点击“违规举报”。

碎片内容

柳州铁一中学2024-2025学年物理高二下期中达标测试试题含解析

您可能关注的文档

确认删除?