江苏省南京市部分学校2024-2025学年七下生物期末学业质量监测试题含解析

江苏省南京市部分学校2024-2025学年七下生物期末学业质量监测试题含解析_第1页
1/20
江苏省南京市部分学校2024-2025学年七下生物期末学业质量监测试题含解析_第2页
2/20
江苏省南京市部分学校2024-2025学年七下生物期末学业质量监测试题含解析_第3页
3/20
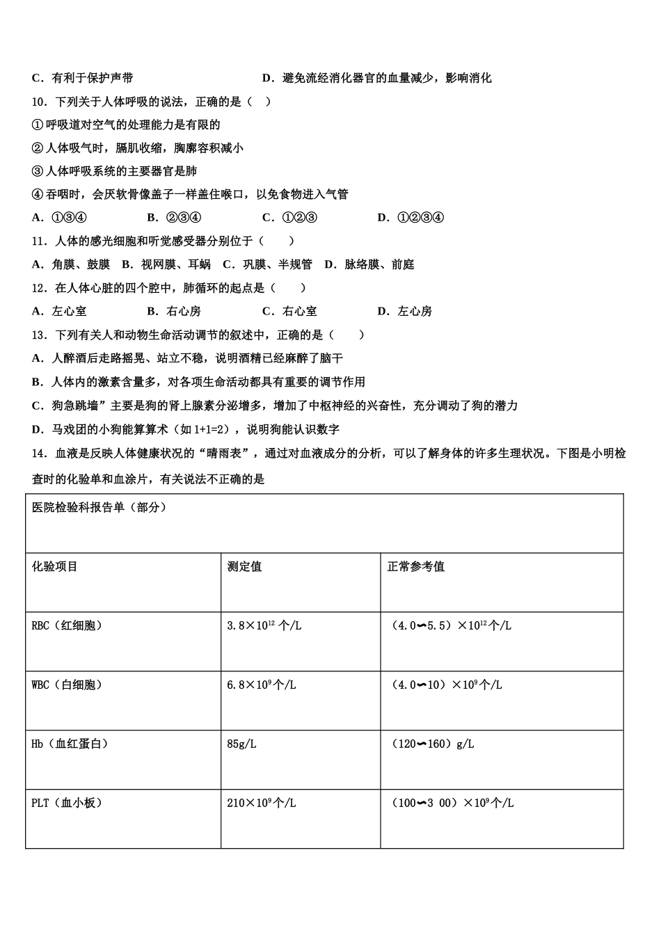
江苏省南京市部分学校 2024-2025 学年七下生物期末学业质量监测试题注意事项1.考生要认真填写考场号和座位序号。2.试题所有答案必须填涂或书写在答题卡上,在试卷上作答无效。第一部分必须用 2B 铅笔作答;第二部分必须用黑色字迹的签字笔作答。3.考试结束后,考生须将试卷和答题卡放在桌面上,待监考员收回。1.现代类人猿与人类的共同祖先是( )A.黑猩猩B.大猩猩C.长臂猿D.森林古猿2.正常情况下,原尿中能够被肾小管全部重吸收的物质是( )A.葡萄糖B.尿素C.无机盐D.水3.为了保持生活环境中的空气的新鲜和清洁,下列哪项做法不可取A.绿化环境B.保持室内空气流通C.室内多放些绿色植物D.保持环境卫生和个人卫生4.医学研究表明,减少心血管疾病的发生,从青少年起应该避免( )A.积极乐观的精神状态B.积极锻炼身体C.偏食、厌食,生活无规律D.营养均衡,不吸烟、不喝酒5.某成年演员身高只有 80 厘米,其原因是( )A.胰岛素分泌不足B.甲状腺激素分泌过多C.幼年生长激素分泌不足D.成年生长激素分泌不足6.青霉和匍枝根霉的直立菌丝顶端的绿色和黑色的“粉末”是A.孢子B.菌丝C.芽孢D.种子7.如图表示近视眼及矫正方法正确的是 ( )A.乙和甲 B.丙和甲 C.丙和丁 D.乙和丁8.神经系统结构和功能的基本单位是( )A.神经元 B.神经纤维 C.反射弧 D.脊髓9.俗话说“食不言,寝不语”,下列有关“食不言”的解释正确的是( )A.说话需要力气,不利于保养身体B.避免食物由咽、喉进入气管C.有利于保护声带D.避免流经消化器官的血量减少,影响消化10.下列关于人体呼吸的说法,正确的是( )① 呼吸道对空气的处理能力是有限的② 人体吸气时,膈肌收缩,胸廓容积减小③ 人体呼吸系统的主要器官是肺④ 吞咽时,会厌软骨像盖子一样盖住喉口,以免食物进入气管A.①③④B.②③④C.①②③D.①②③④11.人体的感光细胞和听觉感受器分别位于( )A.角膜、鼓膜 B.视网膜、耳蜗 C.巩膜、半规管 D.脉络膜、前庭12.在人体心脏的四个腔中,肺循环的起点是( )A.左心室B.右心房C.右心室D.左心房13.下列有关人和动物生命活动调节的叙述中,正确的是( )A.人醉酒后走路摇晃、站立不稳,说明酒精已经麻醉了脑干B.人体内的激素含量多,对各项生命活动都具有重要的调节作用C.狗急跳墙”主要是狗的肾上腺素分泌增多,增加了中枢神经的兴奋性,充分调动了狗的潜力D.马戏团的小狗能...

1、当您付费下载文档后,您只拥有了使用权限,并不意味着购买了版权,文档只能用于自身使用,不得用于其他商业用途(如 [转卖]进行直接盈利或[编辑后售卖]进行间接盈利)。
2、本站所有内容均由合作方或网友上传,本站不对文档的完整性、权威性及其观点立场正确性做任何保证或承诺!文档内容仅供研究参考,付费前请自行鉴别。
3、如文档内容存在违规,或者侵犯商业秘密、侵犯著作权等,请点击“违规举报”。

碎片内容

江苏省南京市部分学校2024-2025学年七下生物期末学业质量监测试题含解析

您可能关注的文档

确认删除?