云南省巧家县巧家第一中学2024-2025学年生物高一下期末考试模拟试题含解析

云南省巧家县巧家第一中学2024-2025学年生物高一下期末考试模拟试题含解析_第1页
1/10
云南省巧家县巧家第一中学2024-2025学年生物高一下期末考试模拟试题含解析_第2页
2/10
云南省巧家县巧家第一中学2024-2025学年生物高一下期末考试模拟试题含解析_第3页
3/10
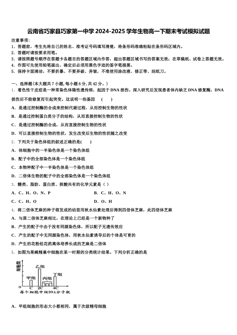
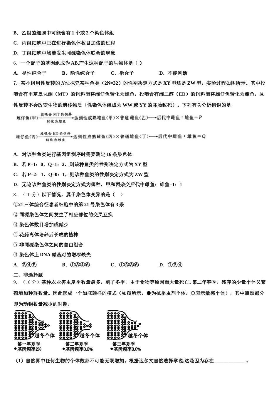
云南省巧家县巧家第一中学 2024-2025 学年生物高一下期末考试模拟试题注意事项:1.答题前,考生先将自己的姓名、准考证号码填写清楚,将条形码准确粘贴在条形码区域内。2.答题时请按要求用笔。3.请按照题号顺序在答题卡各题目的答题区域内作答,超出答题区域书写的答案无效;在草稿纸、试卷上答题无效。4.作图可先使用铅笔画出,确定后必须用黑色字迹的签字笔描黑。5.保持卡面清洁,不要折暴、不要弄破、弄皱,不准使用涂改液、修正带、刮纸刀。一、选择题(本大题共 7 小题,每小题 6 分,共 42 分。)1.着色性干皮症是一种常染色体隐性遗传病,起因于 DNA 损伤。深入研究后发现患者体内缺乏 DNA 修复酶,DNA损伤后不能修复而引起突变。这说明一些基因 ( )A.是通过控制酶的合成来控制代谢过程,从而控制生物的性状B.是通过控制蛋白质分子的结构,从而直接控制生物的性状C.是通过控制酶的合成,从而直接控制生物的性状D.可以直接控制生物的性状,发生改变后生物的性状随之改变2.下列关于染色体组的叙述正确的是( )A.体细胞中的一半染色体是一个染色体组B.配子中的全部染色体是一个染色体组C.本物种配子中一半染色体是一个染色体组D.二倍体生物的配子中的全部染色体是一个染色体组3.糖类、脂肪、蛋白质、核酸共有的化学元素是( )A.C、H、O、N、PB.C、H、O、NC.C、H、OD.O、H4.将二倍体芝麻的种子萌发成的幼苗用秋水仙素处理后得到四倍体芝麻,此四倍体芝麻A.与原二倍体芝麻相比,在理论上已经是一个新物种了B.产生的配子中由于没有同源染色体,所以配子无遗传效应C.产生的配子中无同源染色体,用秋水仙素诱导后的个体是可育的D.产生的花粉经花药离体培养长成的芝麻是二倍体5.如图为果蝇精巢中细胞在某一时期的分类统计结果。下列分析正确的是A.甲组细胞的形态大小都相同,属于次级精母细胞B.乙组的细胞中可能含有 1 个或 2 个染色体组C.丙组细胞中正在进行染色体数目加倍的过程D.丁组细胞中均能发生同源染色体联会的现象6.一个配子的基因组成为 AB,产生这种配子的生物体是( )A.显性纯合子B.隐性纯合子C.杂合子D.不能判断7.某小组用性反转的方法探究某种鱼类(2N=32)的性别决定方式是 XY 型还是 ZW 型,实验过程如图所示。其中投喂含有甲基睾丸酮(MT)的饲料能将雌仔鱼转化为雄鱼,投喂含有雌二醇(ED)的饲料能将雄仔鱼转化为雌鱼,且性反转不会改变生物的遗传物质(性染色体组成为...

1、当您付费下载文档后,您只拥有了使用权限,并不意味着购买了版权,文档只能用于自身使用,不得用于其他商业用途(如 [转卖]进行直接盈利或[编辑后售卖]进行间接盈利)。
2、本站所有内容均由合作方或网友上传,本站不对文档的完整性、权威性及其观点立场正确性做任何保证或承诺!文档内容仅供研究参考,付费前请自行鉴别。
3、如文档内容存在违规,或者侵犯商业秘密、侵犯著作权等,请点击“违规举报”。

碎片内容

云南省巧家县巧家第一中学2024-2025学年生物高一下期末考试模拟试题含解析

您可能关注的文档

确认删除?