2025届辽宁省凤城市高一下物理期末学业质量监测模拟试题含解析

2025届辽宁省凤城市高一下物理期末学业质量监测模拟试题含解析_第1页
1/13
2025届辽宁省凤城市高一下物理期末学业质量监测模拟试题含解析_第2页
2/13
2025届辽宁省凤城市高一下物理期末学业质量监测模拟试题含解析_第3页
3/13
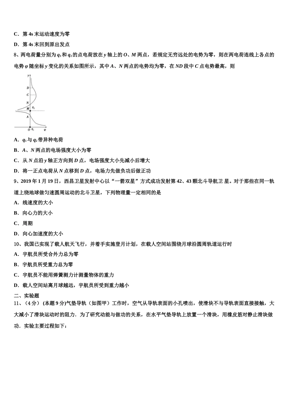
2025 届辽宁省凤城市高一下物理期末学业质量监测模拟试题请考生注意:1.请用 2B 铅笔将选择题答案涂填在答题纸相应位置上,请用 0.5 毫米及以上黑色字迹的钢笔或签字笔将主观题的答案写在答题纸相应的答题区内。写在试题卷、草稿纸上均无效。2.答题前,认真阅读答题纸上的《注意事项》,按规定答题。一、选择题:本大题共 10 小题,每小题 5 分,共 50 分。在每小题给出的四个选项中,有的只有一项符合题目要求,有的有多项符合题目要求。全部选对的得 5 分,选对但不全的得 3 分,有选错的得 0 分。1、 (本题 9 分)如图所示,一个花洒喷水头挂在竖直墙上。开启水龙头后,假设喷水头出水速度不变,喷出的水在空中做平抛运动,则下列说法正确的是A.喷水头越高,水落地时速度越小B.水落地时的速度与喷水头高度无关C.喷水头越高,水从喷出到落地所需时间越长D.水从喷出到落地所需时间与喷水头高度无关2、 (本题 9 分)真空中存在范围足够大、竖直方向的匀强电场,A、B 为该匀强电场中的两个等势面.现有三个质量相同、带同种等量电荷的小球 a、b、c,从等势面 A 上的某点同时以相同速率 v0分别沿竖直向下、水平向右和竖直向上方向开始运动,如图所示.经过一段时间,三个小球先后通过等势面 B,则下列判断正确的是( )A.等势面 A 的电势一定高于等势面 B 的电势B.a、c 两小球通过等势面 B 时的速度相同C.开始运动后的任一时刻,a、b 两小球的动能总是相同D.开始运动后的任一时刻,三个小球电势能总是相等3、 (本题 9 分)对于质量一定的物体,下列说法正确的是( )A.物体的运动方向不变时,其动能一定不变B.物体的速度发生变化时,其动能可能不变C.物体的速率发生变化时,其动能可能不变D.物体的动能不变时,其速度一定不変4、若某星球的质量和半径均为地球的 2 倍,那么质量约为 50kg 的宇航员在该星球上的重力是地球上重力的A.B.C.2 倍D.4 倍5、 (本题 9 分)下列关于第一宇宙速度的说法中正确的是A.第一宇宙速度又称为逃逸速度B.第一宇宙速度的数值是 11.2km/sC.第一宇宙速度的数值是 7.9km/sD.第一宇宙速度是卫星绕地球运行的最小线速度6、 (本题 9 分)“套圈圈”是许多人都喜爱的一种游戏. 如图所示,小孩和大人直立在界外同一位置,在同一竖直线上不同高度先后水平抛出小圆环,并恰好套中前方同一物体. 假设小圆环的运动可视为平抛运动,则A.小孩抛出的圆环速...

1、当您付费下载文档后,您只拥有了使用权限,并不意味着购买了版权,文档只能用于自身使用,不得用于其他商业用途(如 [转卖]进行直接盈利或[编辑后售卖]进行间接盈利)。
2、本站所有内容均由合作方或网友上传,本站不对文档的完整性、权威性及其观点立场正确性做任何保证或承诺!文档内容仅供研究参考,付费前请自行鉴别。
3、如文档内容存在违规,或者侵犯商业秘密、侵犯著作权等,请点击“违规举报”。

碎片内容

2025届辽宁省凤城市高一下物理期末学业质量监测模拟试题含解析

您可能关注的文档

确认删除?