青海省西宁二十一中2025-2026学年高一上化学期中达标测试试题含解析

青海省西宁二十一中2025-2026学年高一上化学期中达标测试试题含解析_第1页
1/19
青海省西宁二十一中2025-2026学年高一上化学期中达标测试试题含解析_第2页
2/19
青海省西宁二十一中2025-2026学年高一上化学期中达标测试试题含解析_第3页
3/19
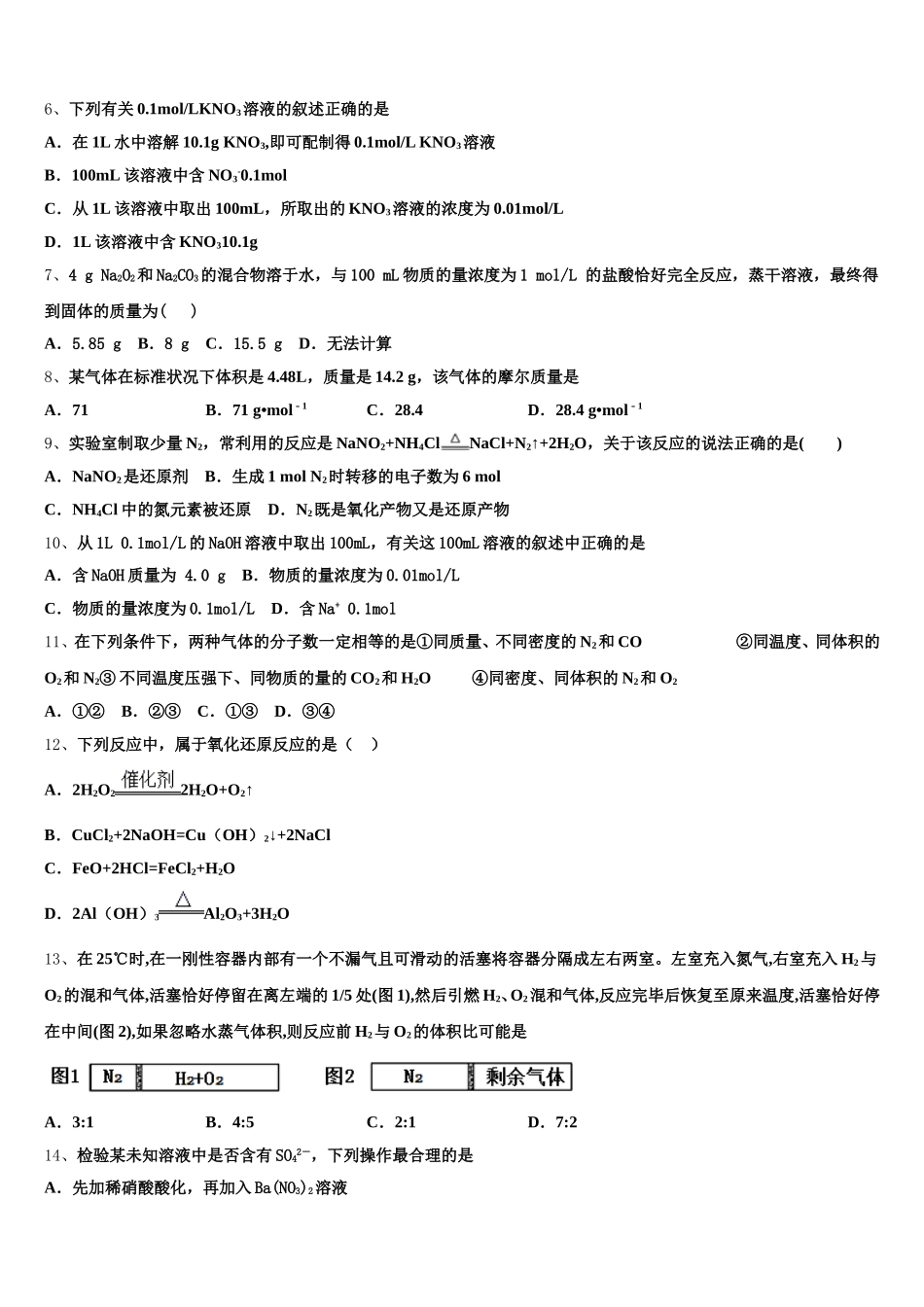
青海省西宁二十一中 2025-2026 学年高一上化学期中达标测试试题注意事项:1.答卷前,考生务必将自己的姓名、准考证号填写在答题卡上。2.回答选择题时,选出每小题答案后,用铅笔把答题卡上对应题目的答案标号涂黑,如需改动,用橡皮擦干净后,再选涂其它答案标号。回答非选择题时,将答案写在答题卡上,写在本试卷上无效。3.考试结束后,将本试卷和答题卡一并交回。一、选择题(共包括 22 个小题。每小题均只有一个符合题意的选项)1、设 NA表示阿伏加德罗常数,下列叙述中正确的是A.常温常压下,11.2L NH3所含的原子数为 2NAB.常温常压下,80g SO3含有的氧原子数为 3NAC.标准状况下,22.4L H2中所含原子数为 NAD.标准状况下,1molH2O 的体积约为 22.4L2、下列物质分类的正确组合是( )选项混合物化合物单质盐A.盐酸NaOH 固体石墨NaClB.碱石灰金刚石O3纯碱(Na2CO3)C.空气澄清石灰水铁CaCO3D.CuSO4·5H2OCaCl2水银CaOA.AB.BC.CD.D3、下列叙述中正确的是 ( )A. 和是中子数不同质子数相同的同种核素B.中子数为 20 的氯原子可以表示为C.同种元素的原子均有相同的质子数和中子数D.F-的结构示意图可以表示为4、某工厂排放的工业废水中可能含有 K+、H+、Mg2+、SO42-、Cl-、NO3-等离子。经检测废水呈明显的碱性,则可确定该厂废水中肯定不含有的离子组合是( )A.H+、K+、NO3- B.K+、NO3-、SO42- C.H+、Mg2+ D.K+、Mg2+、SO42-、Cl-5、下列玻璃仪器在过滤操作中没有用到的是( )A.漏斗B.量筒C.烧杯D.玻璃棒6、下列有关 0.1mol/LKNO3溶液的叙述正确的是A.在 1L 水中溶解 10.1g KNO3,即可配制得 0.1mol/L KNO3溶液B.100mL 该溶液中含 NO3-0.1molC.从 1L 该溶液中取出 100mL,所取出的 KNO3溶液的浓度为 0.01mol/LD.1L 该溶液中含 KNO310.1g7、4 g Na2O2和 Na2CO3的混合物溶于水,与 100 mL 物质的量浓度为 1 mol/L 的盐酸恰好完全反应,蒸干溶液,最终得到固体的质量为( )A.5.85 g B.8 g C.15.5 g D.无法计算8、某气体在标准状况下体积是 4.48L,质量是 14.2 g,该气体的摩尔质量是A.71B.71 g•mol﹣1 C.28.4D.28.4 g•mol﹣19、实验室制取少量 N2,常利用的反应是 NaNO2+NH4ClNaCl+N2↑+2H2O,关于该反应的说法正确的是( )A.NaNO2是还原剂 B.生成 1 mol N2时转移的电子数为 6 molC.NH4Cl 中的氮元素被还原 D.N2既是氧化产物又是还原...

1、当您付费下载文档后,您只拥有了使用权限,并不意味着购买了版权,文档只能用于自身使用,不得用于其他商业用途(如 [转卖]进行直接盈利或[编辑后售卖]进行间接盈利)。
2、本站所有内容均由合作方或网友上传,本站不对文档的完整性、权威性及其观点立场正确性做任何保证或承诺!文档内容仅供研究参考,付费前请自行鉴别。
3、如文档内容存在违规,或者侵犯商业秘密、侵犯著作权等,请点击“违规举报”。

碎片内容

青海省西宁二十一中2025-2026学年高一上化学期中达标测试试题含解析

您可能关注的文档

确认删除?