四川省遂宁第二中学2024-2025学年生物高一第二学期期末学业水平测试模拟试题含解析

四川省遂宁第二中学2024-2025学年生物高一第二学期期末学业水平测试模拟试题含解析_第1页
1/9
四川省遂宁第二中学2024-2025学年生物高一第二学期期末学业水平测试模拟试题含解析_第2页
2/9
四川省遂宁第二中学2024-2025学年生物高一第二学期期末学业水平测试模拟试题含解析_第3页
3/9
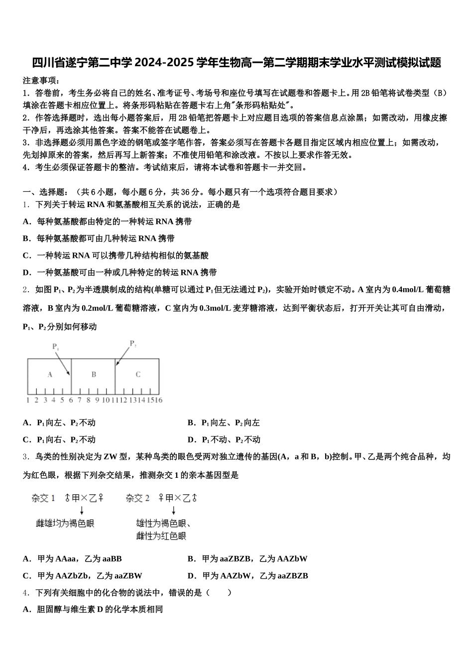
四川省遂宁第二中学 2024-2025 学年生物高一第二学期期末学业水平测试模拟试题注意事项:1.答卷前,考生务必将自己的姓名、准考证号、考场号和座位号填写在试题卷和答题卡上。用 2B 铅笔将试卷类型(B)填涂在答题卡相应位置上。将条形码粘贴在答题卡右上角"条形码粘贴处"。2.作答选择题时,选出每小题答案后,用 2B 铅笔把答题卡上对应题目选项的答案信息点涂黑;如需改动,用橡皮擦干净后,再选涂其他答案。答案不能答在试题卷上。3.非选择题必须用黑色字迹的钢笔或签字笔作答,答案必须写在答题卡各题目指定区域内相应位置上;如需改动,先划掉原来的答案,然后再写上新答案;不准使用铅笔和涂改液。不按以上要求作答无效。4.考生必须保证答题卡的整洁。考试结束后,请将本试卷和答题卡一并交回。一、选择题:(共 6 小题,每小题 6 分,共 36 分。每小题只有一个选项符合题目要求)1.下列关于转运 RNA 和氨基酸相互关系的说法,正确的是A.每种氨基酸都由特定的一种转运 RNA 携带B.每种氨基酸都可由几种转运 RNA 携带C.一种转运 RNA 可以携带几种结构相似的氨基酸D.一种氨基酸可由一种或几种特定的转运 RNA 携带2.如图 P1、P2为半透膜制成的结构(单糖可以通过 P1但无法通过 P2),实验开始时锁定不动。A 室内为 0.4mol/L 葡萄糖溶液,B 室内为 0.2mol/L 葡萄糖溶液,C 室内为 0.3mol/L 麦芽糖溶液,达到平衡状态后,打开开关让其可自由滑动,P1、P2分别如何移动A.P1向左、P2不动B.P1向左、P2向左C.P1向右、P2不动D.P1不动、P2不动3.鸟类的性别决定为 ZW 型,某种鸟类的眼色受两对独立遗传的基因(A,a 和 B,b)控制。甲、乙是两个纯合品种,均为红色眼,根据下列杂交结果,推测杂交 1 的亲本基因型是A.甲为 AAaa,乙为 aaBBB.甲为 aaZBZB,乙为 AAZbWC.甲为 AAZbZb,乙为 aaZBWD.甲为 AAZbW,乙为 aaZBZB4.下列有关细胞中的化合物的说法中,错误的是( )A.胆固醇与维生素 D 的化学本质相同B.淀粉的结构与纤维素相似,与糖原不同C.氨基酸的改变可导致蛋白质空间结构改变D.一分子三磷酸腺苷中仅含两个高能磷酸键5.减数分裂过程中,染色体数目减半发生在( )A.减数第一次分裂B.减数第二次分裂C.减数第一次分裂和第二次分裂D.DNA 复制时6.艾滋病是由于患者感染了人类免疫缺陷病毒(HIV)引起的,下列说法错误的是A.从免疫学角度分析,艾滋病是一种免疫缺陷病B...

1、当您付费下载文档后,您只拥有了使用权限,并不意味着购买了版权,文档只能用于自身使用,不得用于其他商业用途(如 [转卖]进行直接盈利或[编辑后售卖]进行间接盈利)。
2、本站所有内容均由合作方或网友上传,本站不对文档的完整性、权威性及其观点立场正确性做任何保证或承诺!文档内容仅供研究参考,付费前请自行鉴别。
3、如文档内容存在违规,或者侵犯商业秘密、侵犯著作权等,请点击“违规举报”。

碎片内容

四川省遂宁第二中学2024-2025学年生物高一第二学期期末学业水平测试模拟试题含解析

您可能关注的文档

确认删除?