2025届陕西省汉中市汉台区物理高二第二学期期中学业水平测试试题含解析

2025届陕西省汉中市汉台区物理高二第二学期期中学业水平测试试题含解析_第1页
1/12
2025届陕西省汉中市汉台区物理高二第二学期期中学业水平测试试题含解析_第2页
2/12
2025届陕西省汉中市汉台区物理高二第二学期期中学业水平测试试题含解析_第3页
3/12
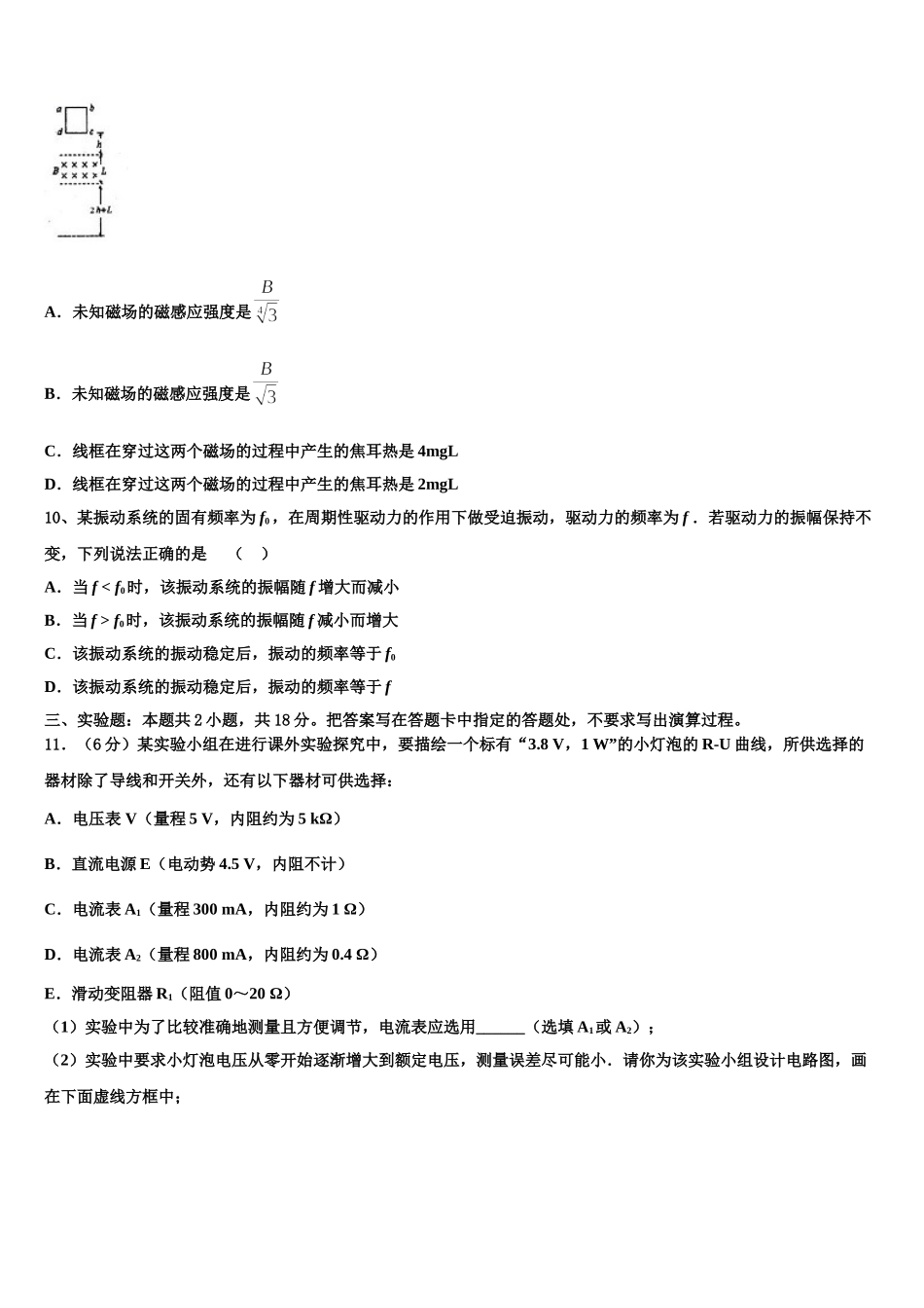
2025 届陕西省汉中市汉台区物理高二第二学期期中学业水平测试试题考生请注意:1.答题前请将考场、试室号、座位号、考生号、姓名写在试卷密封线内,不得在试卷上作任何标记。2.第一部分选择题每小题选出答案后,需将答案写在试卷指定的括号内,第二部分非选择题答案写在试卷题目指定的位置上。3.考生必须保证答题卡的整洁。考试结束后,请将本试卷和答题卡一并交回。一、单项选择题:本题共 6 小题,每小题 4 分,共 24 分。在每小题给出的四个选项中,只有一项是符合题目要求的。1、以下以物理学家命名的物理单位,属于国际基本单位的是( )A.牛顿B.库仑C.特斯拉D.安培2、如图所示,木块 B 静止在水平地面上,木块 A 叠放在 B 上。A 的左侧靠在光滑的竖起墙面上。关于 A、B 的受力情况,下列说法中正确的是( )A.B 对 A 的作用力方向一定竖直向上B.B 对 A 的作用力一定大于 A 的重力C.地面对 B 的摩擦力方向可能向右D.地面对 B 的支持力大小等于 A、B 的总重力3、关于物体的内能,以下说法正确的是( )A.不同物体,温度相等,内能也相等B.所有分子的势能增大,物体内能也增大C.温度升高,分子平均动能增大,但内能不一定增大D.只要两物体的质量、温度、体积相等,两物体的内能一定相等4、超强台风山竹于 2018 年 9 月 16 日前后来到我国广东中部沿海登陆,其风力达到 17 级超强台风强度,风速左右,对固定建筑物破坏程度非常巨大。请你根据所学物理知识推算固定建筑物所受风力(空气的压力)与风速(空气流动速度)大小关系,假设某一建筑物垂直风速方向的受力面积为 S,风速大小为 v,空气吹到建筑物上后速度瞬间减为零,空气密度为 ρ,风力 F 与风速大小 v 关系式为( )A.B.C.D.5、A、B 两种放射性元素,它们的半衰期分别为 tA=10 天,tB=30 天,经 60 天后,测得两种放射性元素的质量相等,那么它们原来的质量之比为[ ]A.31∶B.4863∶C.116∶D.161∶6、氢原子能级如图所示,一群原处于 n=4 能级的氢原子回到 n =1 的状态过程中( )A.放出三种频率不同的光子B.放出五种频率不同的光子C.放出的光能够使逸出功为 13.0eV 的金属发生光电效应D.放出的光子的最大能量为其 12.75ev ,最小能量是 0.66eV二、多项选择题:本题共 4 小题,每小题 5 分,共 20 分。在每小题给出的四个选项中,有多个选项是符合题目要求的。全部选对的得 5 ...

1、当您付费下载文档后,您只拥有了使用权限,并不意味着购买了版权,文档只能用于自身使用,不得用于其他商业用途(如 [转卖]进行直接盈利或[编辑后售卖]进行间接盈利)。
2、本站所有内容均由合作方或网友上传,本站不对文档的完整性、权威性及其观点立场正确性做任何保证或承诺!文档内容仅供研究参考,付费前请自行鉴别。
3、如文档内容存在违规,或者侵犯商业秘密、侵犯著作权等,请点击“违规举报”。

碎片内容

2025届陕西省汉中市汉台区物理高二第二学期期中学业水平测试试题含解析

您可能关注的文档

确认删除?