2025-2026学年辽宁抚顺市六校协作体高一上化学期中统考试题含解析

2025-2026学年辽宁抚顺市六校协作体高一上化学期中统考试题含解析_第1页
1/15
2025-2026学年辽宁抚顺市六校协作体高一上化学期中统考试题含解析_第2页
2/15
2025-2026学年辽宁抚顺市六校协作体高一上化学期中统考试题含解析_第3页
3/15
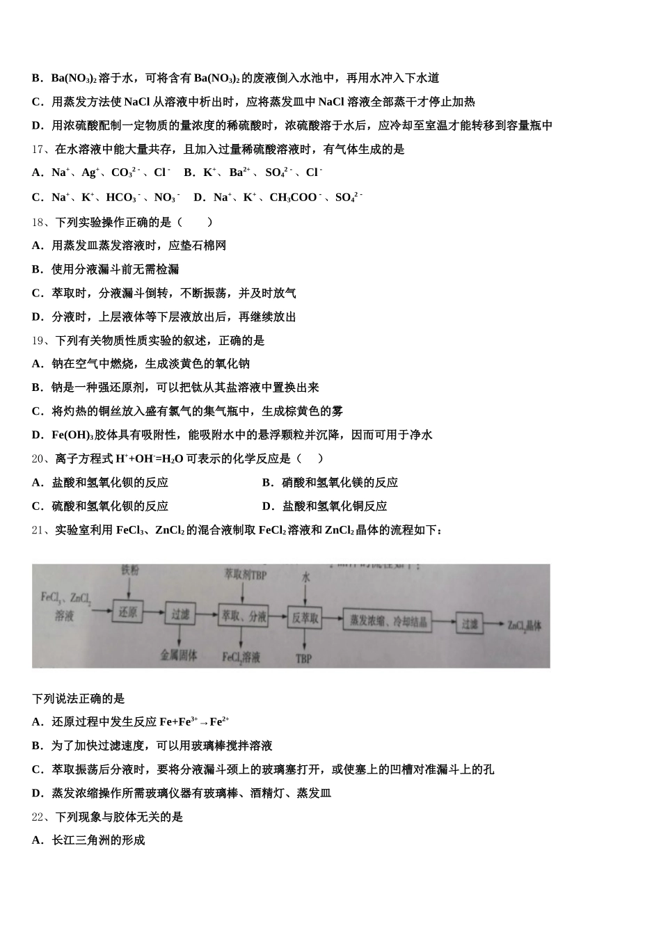
2025-2026 学年辽宁抚顺市六校协作体高一上化学期中统考试题考生须知:1.全卷分选择题和非选择题两部分,全部在答题纸上作答。选择题必须用 2B 铅笔填涂;非选择题的答案必须用黑色字迹的钢笔或答字笔写在“答题纸”相应位置上。2.请用黑色字迹的钢笔或答字笔在“答题纸”上先填写姓名和准考证号。3.保持卡面清洁,不要折叠,不要弄破、弄皱,在草稿纸、试题卷上答题无效。一、选择题(共包括 22 个小题。每小题均只有一个符合题意的选项)1、下列离子方程式正确的是A.向盐酸中滴加氨水:H++OH-=H2OB.氯化钙与碳酸氢钾溶液混合:Ca2++CO32-=CaCO3↓C.氢氧化铝中和胃酸:Al(OH)3+3H+=Al3++3H2OD.Ca(HCO3)2溶液中加入过量 KOH 溶液:Ca2++HCO3﹣+OH﹣═CaCO3↓+H2O2、下列溶液中 Cl-的物质的量浓度最大的是A.500ml 5mol/L KCl 溶液B.500ml 8mol/L KClO3溶液C.50ml 3mol/L CaCl2溶液D.1000ml 1mol/L AlCl3溶液3、下列溶液中 Cl-浓度由大到小的顺序是 ①30mL 0.3mol·L−1 MgCl2溶液;② 50mL 0.3mol·L−1 NaCl 溶液;③ 40mL 0.5mol·L−1KClO3溶液;④ 10mL 0.4mol·L−1AlCl3溶液A.③②①④ B.①②④③ C.④①②③ D.②③①④4、某未知溶液可能含 Cl―、CO32―、Na+、SO42―、Mg2+,取少量试液,滴加紫色石蕊试液,溶液变红。另取少量试液,滴加硝酸酸化的氯化钡溶液,有白色沉淀生成;在上层清液中滴加硝酸银溶液,产生白色沉淀。下列判断不合理的是A.一定有 Cl― B.一定有 SO42―C.可能有 Mg2+ D.一定没有 CO32―5、一只盛有 CO、O2、N2混合气体的气球放在空气(空气平均摩尔质量为 29g/mol)中静止不动,则混合气体中 O2的体积分数是A.75%B.25%C.50%D.无法计算6、能正确表示下列化学反应的离子方程式的是( )A.氢氧化钡溶液与稀硫酸的反应 OH+H+ = H2OB.氧化钙与稀盐酸反应 CaO + 2H+ = Ca2+ + H2OC.铁片插入硝酸银溶液中 Fe + Ag+ = Fe2+ + AgD.碳酸钙溶于稀硝酸中 CO32-+2H+=CO2+H2O7、某无色溶液中加入 BaCl2溶液,生成不溶于稀硝酸的白色沉淀,则该溶液中含有的离子( )A.一定含有 SO42-B.一定含有 CO32-C.一定含有 Ag+D.可能是 SO42-,也可能是 Ag+8、将一小块金属钠长期露置于空气中发生一系列变化,最终产物是A.Na2CO3B.Na2OC.NaOHD.Na2O29、将一小粒钠投入盛有硫酸铜溶液的小烧杯中,不可能观察到的...

1、当您付费下载文档后,您只拥有了使用权限,并不意味着购买了版权,文档只能用于自身使用,不得用于其他商业用途(如 [转卖]进行直接盈利或[编辑后售卖]进行间接盈利)。
2、本站所有内容均由合作方或网友上传,本站不对文档的完整性、权威性及其观点立场正确性做任何保证或承诺!文档内容仅供研究参考,付费前请自行鉴别。
3、如文档内容存在违规,或者侵犯商业秘密、侵犯著作权等,请点击“违规举报”。

碎片内容

2025-2026学年辽宁抚顺市六校协作体高一上化学期中统考试题含解析

您可能关注的文档

确认删除?