2024-2025学年湖北省襄阳市东风中学物理高二第二学期期中学业质量监测试题含解析

2024-2025学年湖北省襄阳市东风中学物理高二第二学期期中学业质量监测试题含解析_第1页
1/13
2024-2025学年湖北省襄阳市东风中学物理高二第二学期期中学业质量监测试题含解析_第2页
2/13
2024-2025学年湖北省襄阳市东风中学物理高二第二学期期中学业质量监测试题含解析_第3页
3/13
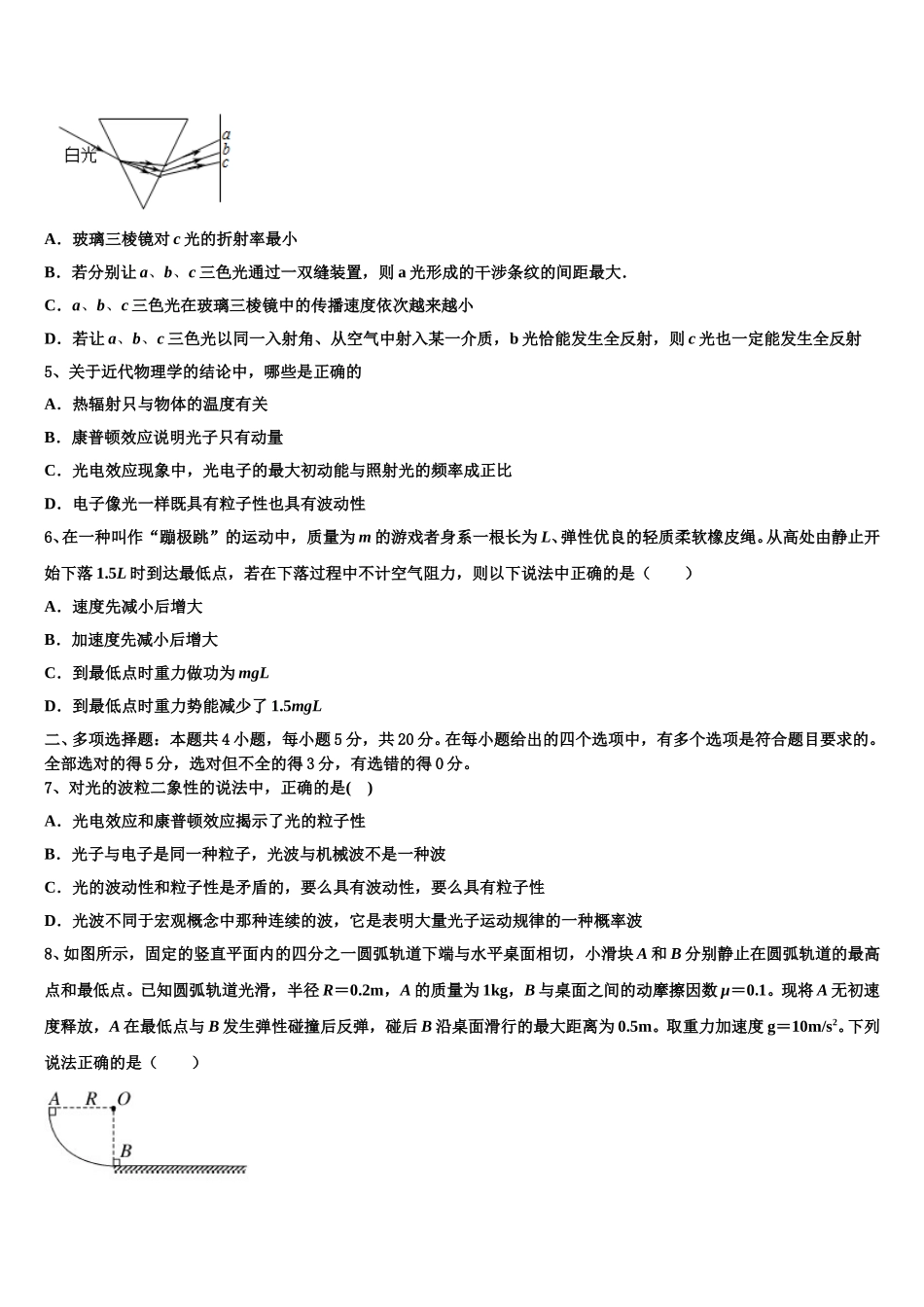
2024-2025 学年湖北省襄阳市东风中学物理高二第二学期期中学业质量监测试题注意事项1.考试结束后,请将本试卷和答题卡一并交回.2.答题前,请务必将自己的姓名、准考证号用 0.5 毫米黑色墨水的签字笔填写在试卷及答题卡的规定位置.3.请认真核对监考员在答题卡上所粘贴的条形码上的姓名、准考证号与本人是否相符.4.作答选择题,必须用 2B 铅笔将答题卡上对应选项的方框涂满、涂黑;如需改动,请用橡皮擦干净后,再选涂其他答案.作答非选择题,必须用 05 毫米黑色墨水的签字笔在答题卡上的指定位置作答,在其他位置作答一律无效.5.如需作图,须用 2B 铅笔绘、写清楚,线条、符号等须加黑、加粗.一、单项选择题:本题共 6 小题,每小题 4 分,共 24 分。在每小题给出的四个选项中,只有一项是符合题目要求的。1、某金属在一束绿光的照射下发生了光电效应,则( )A.若增加绿光的照射强度,则单位时间内逸出的光电子数目增加B.若增加绿光的照射强度,则逸出的光电子最大初动能增加C.若改用紫光照射,则单位时间内逸出的光电子数目增加D.若改用紫光照射,则可能不产生光电子2、在水平放置的光滑导轨上,沿导轨固定一个条形磁铁,如图所示.现有铜、铝和有机玻璃制成的滑块甲、乙、丙,使它们从导轨上的 A 点以某一初速度向磁铁滑去.各滑块在向磁铁运动的过程中( )A.都做匀速运动B.甲、乙做加速运动C.甲、乙做减速运动D.乙、丙做匀速运动3、如图所示,木块受到 F1=6N,F2=2N 和摩擦力三个水平方向的力作用,静止在水平面上,若撤去 F1,木块受到的合力( )A.等于零B.大小为 8N,水平向右C.大小为 6N,水平向右D.大小为 4N,水平向左4、如图所示,一细束白光通过玻璃三棱镜折射后分为各种单色光,取其中 a、b、c 三种色光,下列说法正确的是( )A.玻璃三棱镜对 c 光的折射率最小B.若分别让 a、b、c 三色光通过一双缝装置,则 a 光形成的干涉条纹的间距最大.C.a、b、c 三色光在玻璃三棱镜中的传播速度依次越来越小D.若让 a、b、c 三色光以同一入射角、从空气中射入某一介质,b 光恰能发生全反射,则 c 光也一定能发生全反射5、关于近代物理学的结论中,哪些是正确的A.热辐射只与物体的温度有关B.康普顿效应说明光子只有动量C.光电效应现象中,光电子的最大初动能与照射光的频率成正比D.电子像光一样既具有粒子性也具有波动性6、在一种叫作“蹦极跳”的运动中,质量为 m 的游戏者身系...

1、当您付费下载文档后,您只拥有了使用权限,并不意味着购买了版权,文档只能用于自身使用,不得用于其他商业用途(如 [转卖]进行直接盈利或[编辑后售卖]进行间接盈利)。
2、本站所有内容均由合作方或网友上传,本站不对文档的完整性、权威性及其观点立场正确性做任何保证或承诺!文档内容仅供研究参考,付费前请自行鉴别。
3、如文档内容存在违规,或者侵犯商业秘密、侵犯著作权等,请点击“违规举报”。

碎片内容

2024-2025学年湖北省襄阳市东风中学物理高二第二学期期中学业质量监测试题含解析

您可能关注的文档

确认删除?