2025年安徽省亳州市蒙城县第一中学高一生物第二学期期末综合测试试题含解析

2025年安徽省亳州市蒙城县第一中学高一生物第二学期期末综合测试试题含解析_第1页
1/9
2025年安徽省亳州市蒙城县第一中学高一生物第二学期期末综合测试试题含解析_第2页
2/9
2025年安徽省亳州市蒙城县第一中学高一生物第二学期期末综合测试试题含解析_第3页
3/9
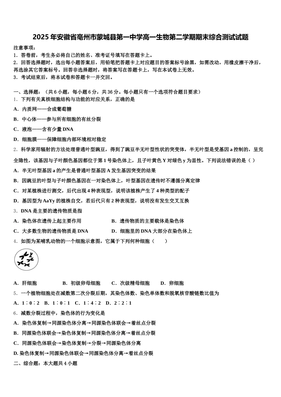
2025 年安徽省亳州市蒙城县第一中学高一生物第二学期期末综合测试试题注意事项:1.答卷前,考生务必将自己的姓名、准考证号填写在答题卡上。2.回答选择题时,选出每小题答案后,用铅笔把答题卡上对应题目的答案标号涂黑,如需改动,用橡皮擦干净后,再选涂其它答案标号。回答非选择题时,将答案写在答题卡上,写在本试卷上无效。3.考试结束后,将本试卷和答题卡一并交回。一、选择题:(共 6 小题,每小题 6 分,共 36 分。每小题只有一个选项符合题目要求)1.下列有关真核细胞结构与功能的对应关系,正确的是A.内质网——合成葡萄糖B.中心体——参与所有细胞的有丝分裂C.液泡——含有少量 DNAD.细胞膜——保障细胞内部环境相对稳定2.科学家用辐射的方法处理普通叶型豌豆,得到了豌豆半无叶型性状的突变体,半无叶型是受基因 a 控制的,呈完全隐性,该基因与子叶颜色基因都位于第 1 号染色体上,且子叶黄色 Y 对绿色 y 为显性。下列说法错误的是( )A.半无叶型基因 a 的产生是普通叶型基因 A 发生基因突变的结果B.因豌豆的叶型与子叶颜色基因在一对染色体上,叶型基因在遗传时不遵循分离定律C.对某植株进行测交,后代出现 4 种表现型,说明该植株产生了 4 种类型的配子D.基因型为 AaYy 的植株自交,若后代只有 2 种表现型,说明没有发生交叉互换3.DNA 是主要的遗传物质是指A.染色体在遗传上起主要作用B.遗传物质的主要载体是染色体C.大多数生物的遗传物质是 DNAD.细胞里的 DNA 大部分在染色体上4.如图为某哺乳动物的一个细胞示意图,它属于下列何种细胞( )A.肝细胞B.初级卵母细胞C.次级精母细胞D.卵细胞5.一个植物细胞处在减数第二次分裂后期,其染色体数、染色单体数和脱氧核苷酸链数比值为A.102 B∶ ∶.101 C∶ ∶.142 D∶ ∶.221∶ ∶6.减数分裂过程中,染色体的行为变化是A.染色体复制→同源染色体分离→同源染色体联会→着丝点分裂B.同源染色体联会→染色体复制→同源染色体分离→着丝点分裂C.同源染色体联会→染色体复制→分裂→同源染色体分离D. 染色体复制→同源染色体联会→同源染色体分离→着丝点分裂二、综合题:本大题共 4 小题7.(9 分)某单子叶植物的非糯性(B)对糯性(b)为显性,抗病(R)对不抗病(r)为显性,花粉粒长形(D)对圆形(d)为显性,三对等位基因位于三对同源染色体上。非糯性花粉遇碘液变蓝色,糯性花粉遇碘液呈棕色。现提供以下 4 种纯...

1、当您付费下载文档后,您只拥有了使用权限,并不意味着购买了版权,文档只能用于自身使用,不得用于其他商业用途(如 [转卖]进行直接盈利或[编辑后售卖]进行间接盈利)。
2、本站所有内容均由合作方或网友上传,本站不对文档的完整性、权威性及其观点立场正确性做任何保证或承诺!文档内容仅供研究参考,付费前请自行鉴别。
3、如文档内容存在违规,或者侵犯商业秘密、侵犯著作权等,请点击“违规举报”。

碎片内容

2025年安徽省亳州市蒙城县第一中学高一生物第二学期期末综合测试试题含解析

您可能关注的文档

确认删除?