山东省德州市武城县迪尔中学2025-2026学年化学高一第一学期期中监测模拟试题含解析

山东省德州市武城县迪尔中学2025-2026学年化学高一第一学期期中监测模拟试题含解析_第1页
1/18
山东省德州市武城县迪尔中学2025-2026学年化学高一第一学期期中监测模拟试题含解析_第2页
2/18
山东省德州市武城县迪尔中学2025-2026学年化学高一第一学期期中监测模拟试题含解析_第3页
3/18
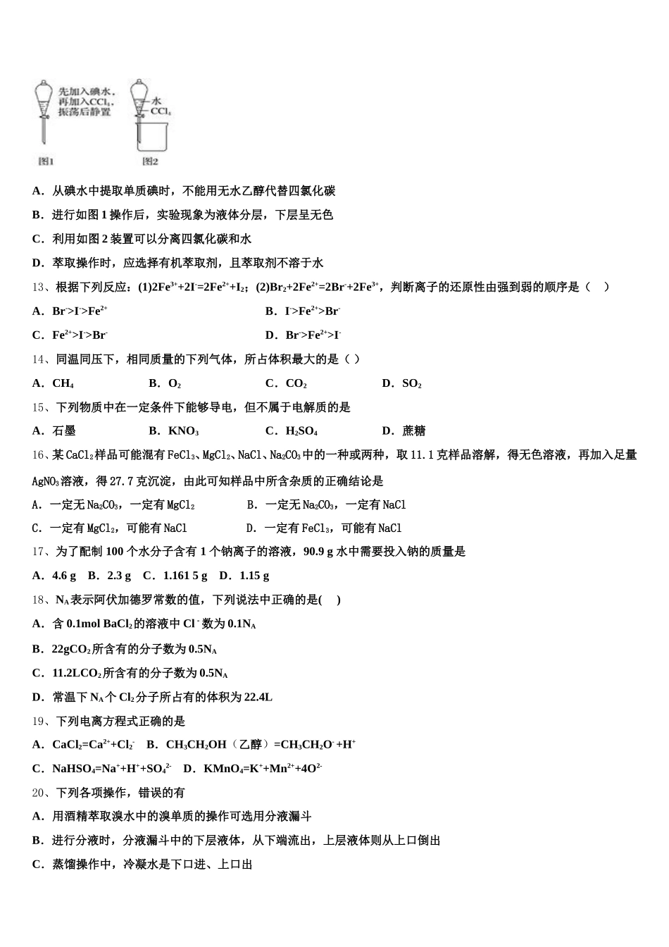
山东省德州市武城县迪尔中学 2025-2026 学年化学高一第一学期期中监测模拟试题注意事项:1.答题前,考生先将自己的姓名、准考证号码填写清楚,将条形码准确粘贴在条形码区域内。2.答题时请按要求用笔。3.请按照题号顺序在答题卡各题目的答题区域内作答,超出答题区域书写的答案无效;在草稿纸、试卷上答题无效。4.作图可先使用铅笔画出,确定后必须用黑色字迹的签字笔描黑。5.保持卡面清洁,不要折暴、不要弄破、弄皱,不准使用涂改液、修正带、刮纸刀。一、选择题(共包括 22 个小题。每小题均只有一个符合题意的选项)1、只能表示一个化学方程式的离子方程式的是A.Cu2++2OH-+Ba2++SO42-=Cu(OH)2↓+BaSO4↓B.CO32-+2H+=H2O+CO2↑C.Fe(OH)3+3H+=Fe3++3H2OD.H++OH-=H2O2、下面叙述中错误的是A.氯水应保存在棕色的细口试剂瓶中B.少量液溴应保存在磨口玻璃塞试剂瓶中,并加少量水进行水封C.能使湿润的淀粉碘化钾试纸变蓝的气体不一定是氯气D.碘易溶于酒精,所以用酒精从碘水中萃取碘3、下列叙述正确的是A.1mol 任何气体的体积一定是 22.4LB.标准状况下,22.4L 的任何气体中都约含有 6.02×1023个分子C.在标准状况下,体积为 22.4L 的物质都是 1molD.在非标准状况下,1mol 任何气体的体积不可能是 22.4L4、有 600mL 某种混合物溶液,只可能含有以下离子中的若干种:K+、NH4+、Cl-、Mg2+、Ba2+、CO32-、SO42-,现将此溶液分成三等份,进行如下实验:(1)向第一份中加入 AgNO3溶液,有沉淀产生;(2)向第二份中加足量 NaOH 溶液并加热后,收集到气体 0.04 mol;( NH4++OH-=NH3+H2O 加热)(3)向第三份中加足量 BaCl2溶液后,得千燥的沉淀 6.27g,经足量盐酸洗涤、干燥后,沉淀质量为 2.33g。根据上述实验,以下推测不正确的是A.K+一定存在B.Ba2+、Mg2+一定不存C.Cl- 一定存在D.混合溶液中 CO32-的浓度为 0.1 mol/L5、成语是中华民族灿烂文化中的瑰宝,许多成语中蕴含着丰富的化学原理,下列成语中涉及氧化还原反应的是( )A.木已成舟B.铁杵成针C.蜡炬成灰D.滴水成冰6、下列各组物质中,按单质、化合物、混合物顺序排列的是A.铁、四氧化三铁、冰水混合物 B.氯气、纯碱、漂白粉C.水银、空气、干冰 D.二氧化硫、水蒸气、盐酸7、下列关于电解质、非电解质的说法正确的是A.Cl2溶于水得氯水,该溶液能导电,因此 Cl2是电解质B.HF 的水溶液中既有 H+、F-,又有大量的 HF 分子,...

1、当您付费下载文档后,您只拥有了使用权限,并不意味着购买了版权,文档只能用于自身使用,不得用于其他商业用途(如 [转卖]进行直接盈利或[编辑后售卖]进行间接盈利)。
2、本站所有内容均由合作方或网友上传,本站不对文档的完整性、权威性及其观点立场正确性做任何保证或承诺!文档内容仅供研究参考,付费前请自行鉴别。
3、如文档内容存在违规,或者侵犯商业秘密、侵犯著作权等,请点击“违规举报”。

碎片内容

山东省德州市武城县迪尔中学2025-2026学年化学高一第一学期期中监测模拟试题含解析

您可能关注的文档

确认删除?