黑龙江省哈师大附属中学2025届高一生物第二学期期末质量检测试题含解析

黑龙江省哈师大附属中学2025届高一生物第二学期期末质量检测试题含解析_第1页
1/10
黑龙江省哈师大附属中学2025届高一生物第二学期期末质量检测试题含解析_第2页
2/10
黑龙江省哈师大附属中学2025届高一生物第二学期期末质量检测试题含解析_第3页
3/10
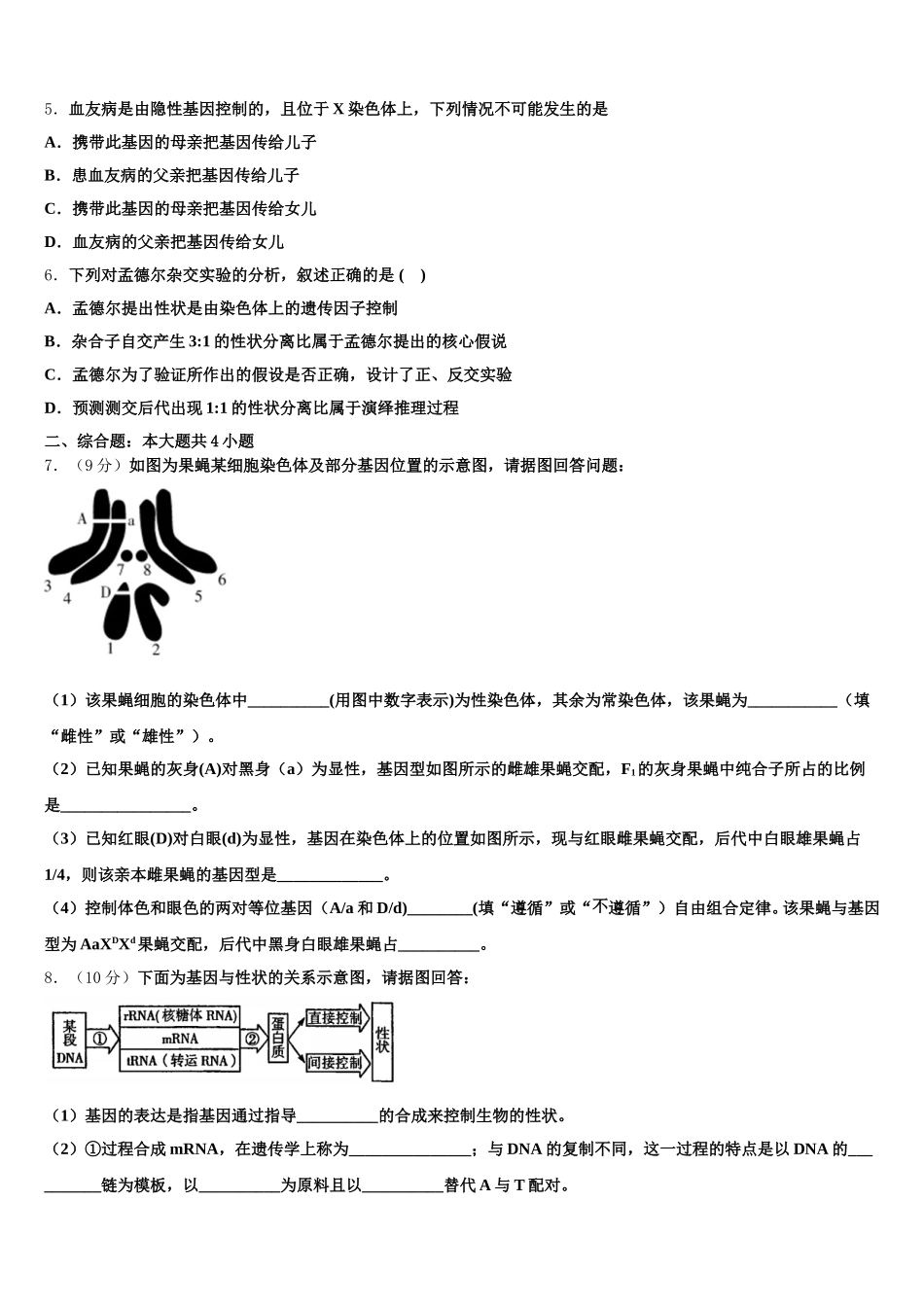
黑龙江省哈师大附属中学 2025 届高一生物第二学期期末质量检测试题注意事项1.考试结束后,请将本试卷和答题卡一并交回.2.答题前,请务必将自己的姓名、准考证号用 0.5 毫米黑色墨水的签字笔填写在试卷及答题卡的规定位置.3.请认真核对监考员在答题卡上所粘贴的条形码上的姓名、准考证号与本人是否相符.4.作答选择题,必须用 2B 铅笔将答题卡上对应选项的方框涂满、涂黑;如需改动,请用橡皮擦干净后,再选涂其他答案.作答非选择题,必须用 05 毫米黑色墨水的签字笔在答题卡上的指定位置作答,在其他位置作答一律无效.5.如需作图,须用 2B 铅笔绘、写清楚,线条、符号等须加黑、加粗.一、选择题:(共 6 小题,每小题 6 分,共 36 分。每小题只有一个选项符合题目要求)1.用紫外线照射红色细菌的培养液,几天后出现了一个白色菌落,把这个白色菌落转移培养,长出的菌落全部是白色的,这是因为( )A.染色体变异 B.基因重组 C.自然突变 D.人工诱变2.一个家庭中,母亲的表现型正常,父亲是色觉正常但多指(由常染色体显性基因控制)患者,他们却生了一个手指正常但患红绿色盲的孩子。下列叙述正确的是A.该孩子的色盲基因来自祖母B.这对夫妇再生一个孩子,患红绿色盲的概率是 1/2C.父亲的基因型是杂合子D.父亲的精子不携带致病基因的概率是 1/33.在模拟孟德尔杂交实验中 ,甲同学分别从下图①②所示烧杯中随机抓取一个小球并记录字母组合; 乙同学分别从下图①③所示烧杯中随机抓取一个小球并记录字母组合。将抓取的小球分别放回原烧杯后,重复 100 次。下列叙述正确的是( )A.甲同学的实验模拟 F2 产生配子和受精作用过程B.乙同学的实验模拟基因的自由组合C.乙同学抓取小球的组合类型中 DR 约占 1/2D.从①~③中随机各抓取 1 个小球的组合类型有 8 种4.下列关于现代生物进化理论的说法错误的是( )A.自然选择的直接作用对象是生物的表现型B.新物种的形成过程中一定发生了生物进化C.共同进化是指不同物种之间在相互影响中不断进化和发展的过程D.种群是生物进化的基本单位5.血友病是由隐性基因控制的,且位于 X 染色体上,下列情况不可能发生的是A.携带此基因的母亲把基因传给儿子B.患血友病的父亲把基因传给儿子C.携带此基因的母亲把基因传给女儿D.血友病的父亲把基因传给女儿6.下列对孟德尔杂交实验的分析,叙述正确的是 ( )A.孟德尔提出性状是由染色体上的遗传因子控...

1、当您付费下载文档后,您只拥有了使用权限,并不意味着购买了版权,文档只能用于自身使用,不得用于其他商业用途(如 [转卖]进行直接盈利或[编辑后售卖]进行间接盈利)。
2、本站所有内容均由合作方或网友上传,本站不对文档的完整性、权威性及其观点立场正确性做任何保证或承诺!文档内容仅供研究参考,付费前请自行鉴别。
3、如文档内容存在违规,或者侵犯商业秘密、侵犯著作权等,请点击“违规举报”。

碎片内容

黑龙江省哈师大附属中学2025届高一生物第二学期期末质量检测试题含解析

您可能关注的文档

确认删除?