2025年浙江省杭州学军中学海创园学校物理高一下期末达标检测模拟试题含解析

2025年浙江省杭州学军中学海创园学校物理高一下期末达标检测模拟试题含解析_第1页
1/13
2025年浙江省杭州学军中学海创园学校物理高一下期末达标检测模拟试题含解析_第2页
2/13
2025年浙江省杭州学军中学海创园学校物理高一下期末达标检测模拟试题含解析_第3页
3/13
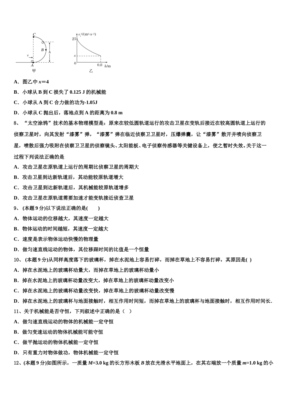
2025 年浙江省杭州学军中学海创园学校物理高一下期末达标检测模拟试题注意事项1.考生要认真填写考场号和座位序号。2.试题所有答案必须填涂或书写在答题卡上,在试卷上作答无效。第一部分必须用 2B 铅笔作答;第二部分必须用黑色字迹的签字笔作答。3.考试结束后,考生须将试卷和答题卡放在桌面上,待监考员收回。一、选择题(本题共 12 小题,每小题 5 分,共 60 分,在每小题给出的四个选项中,有的小题只有一个选项正确,有的小题有多个选项正确.全部选对的得 5 分,选不全的得 3 分,有选错的或不答的得 0 分)1、如图所示,一物体在与水平方向成夹角为的恒力 F 的作用下,沿直线运动了一段距离 x.在这过程中恒力 F 对物体做的功为( )A.B.C.D.2、中国的面食文化博大精深,种类繁多,其中“山西刀削面”堪称天下一绝,传统的操作手法是一手托面,一手拿刀,直接将面削到开水锅里.如图所示,小面圈刚被削离时距开水锅的高度为 h,与锅沿的水平距离为 L,锅的半径也为L,将削出的小面圈的运动视为平抛运动,且小面圈都落入锅中,重力加速度为 g,则下列关于所有小面圈在空中运动的描述错误的是( )A.运动的时间都相同B.速度的变化量都相同C.落入锅中时,最大速度是最小速度的 3 倍D.若初速度为 v0,则3、 (本题 9 分)投飞镖是深受人们喜爱的一种娱乐活动.某运动员将一枚飞镖从高于靶心的位置水平投向竖直悬挂的靶盘,结果飞镖打在靶心的正下方,如图 3 所示.假设飞镖运动过程中所受空气阻力不计,在其他条件不变的情况下,为使飞镖命中靶心,该运动员在下次投掷时应该采取的正确方法是A.适当增大飞镖投出时的初速度B.适当减小飞镖投出时的高度C.到离靶盘稍远些的地方投飞镖D.换用质量稍大些的飞镖4、 (本题 9 分)如图所示为攀岩爱好者登山运动中的一张照片,已知攀岩爱好者重为,绳子与竖直方向夹角为 60°,绳子拉力也为,则此时岩石对人的作用力( )A.就是岩石对人的支持力B.方向可能水平向右C.大小为D.大小为5、 (本题 9 分)下列说法正确的是A.1 号干电池比 5 号干电池的电动势小、容量大B.电场力对负电荷做正功,电势能减少,动能增加C.电势降低的方向就是电场强度方向D.在同一等势面上移动电荷电场力对电荷一定不做功6、第一个在实验室通过实验比较精确测量出万有引力常量的物理学家是A.哥白尼B.开普勒C.伽利略D.卡文迪许7、 (本题 9 分)图甲为 0.1 kg ...

1、当您付费下载文档后,您只拥有了使用权限,并不意味着购买了版权,文档只能用于自身使用,不得用于其他商业用途(如 [转卖]进行直接盈利或[编辑后售卖]进行间接盈利)。
2、本站所有内容均由合作方或网友上传,本站不对文档的完整性、权威性及其观点立场正确性做任何保证或承诺!文档内容仅供研究参考,付费前请自行鉴别。
3、如文档内容存在违规,或者侵犯商业秘密、侵犯著作权等,请点击“违规举报”。

碎片内容

2025年浙江省杭州学军中学海创园学校物理高一下期末达标检测模拟试题含解析

您可能关注的文档

确认删除?