2025-2026学年江西省九江市彭泽一中化学高一上期中调研模拟试题含解析

2025-2026学年江西省九江市彭泽一中化学高一上期中调研模拟试题含解析_第1页
1/11
2025-2026学年江西省九江市彭泽一中化学高一上期中调研模拟试题含解析_第2页
2/11
2025-2026学年江西省九江市彭泽一中化学高一上期中调研模拟试题含解析_第3页
3/11
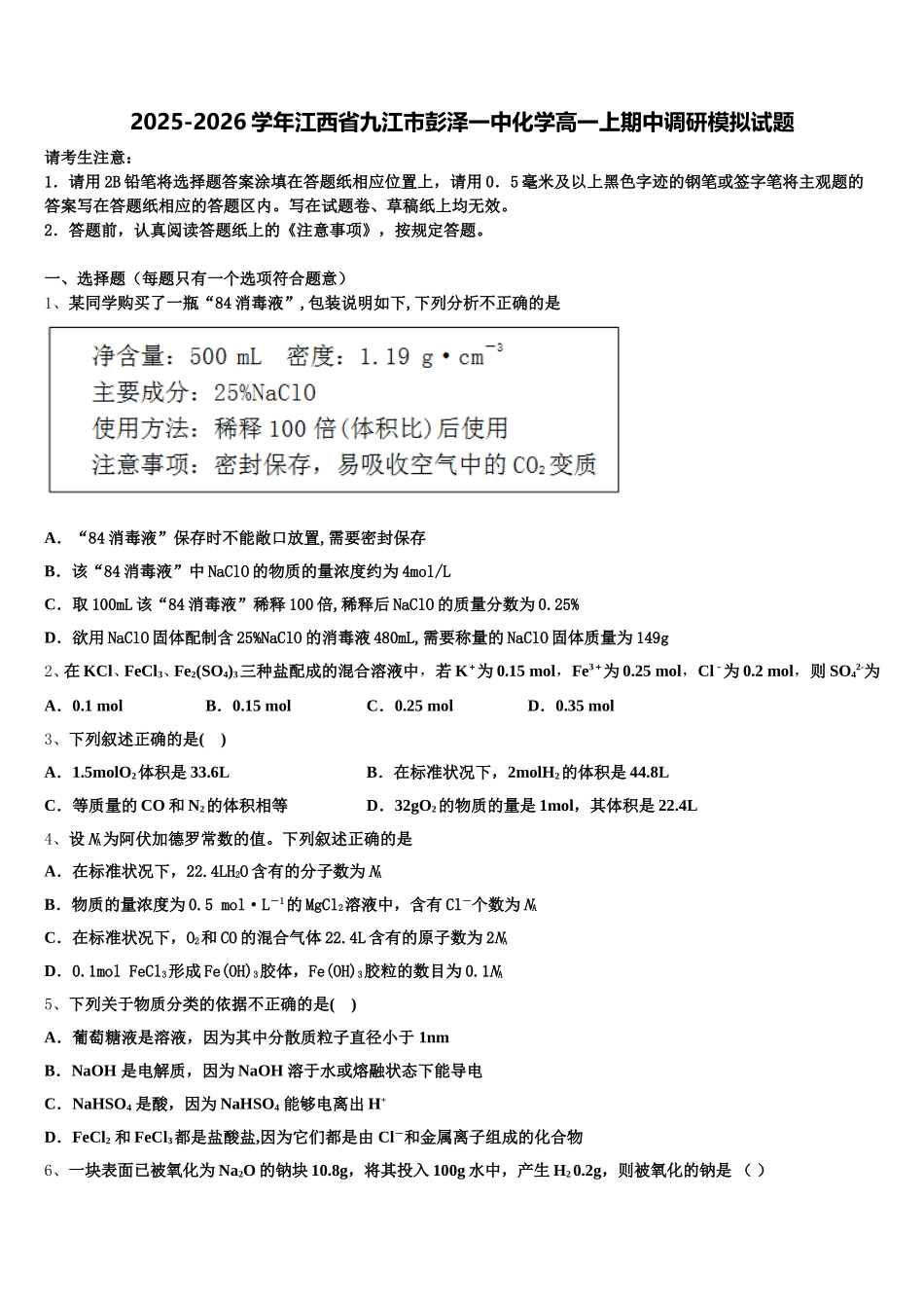
2025-2026 学年江西省九江市彭泽一中化学高一上期中调研模拟试题请考生注意:1.请用 2B 铅笔将选择题答案涂填在答题纸相应位置上,请用 0.5 毫米及以上黑色字迹的钢笔或签字笔将主观题的答案写在答题纸相应的答题区内。写在试题卷、草稿纸上均无效。2.答题前,认真阅读答题纸上的《注意事项》,按规定答题。一、选择题(每题只有一个选项符合题意)1、某同学购买了一瓶“84 消毒液”,包装说明如下,下列分析不正确的是A.“84 消毒液”保存时不能敞口放置,需要密封保存B.该“84 消毒液”中 NaClO 的物质的量浓度约为 4mol/LC.取 100mL 该“84 消毒液”稀释 100 倍,稀释后 NaClO 的质量分数为 0.25%D.欲用 NaClO 固体配制含 25%NaClO 的消毒液 480mL,需要称量的 NaClO 固体质量为 149g2、在 KCl、FeCl3、Fe2(SO4)3三种盐配成的混合溶液中,若 K+为 0.15 mol,Fe3+为 0.25 mol,Cl-为 0.2 mol,则 SO42-为A.0.1 molB.0.15 molC.0.25 molD.0.35 mol3、下列叙述正确的是( )A.1.5molO2体积是 33.6LB.在标准状况下,2molH2的体积是 44.8LC.等质量的 CO 和 N2的体积相等D.32gO2的物质的量是 1mol,其体积是 22.4L4、设 NA为阿伏加德罗常数的值。下列叙述正确的是A.在标准状况下,22.4LH2O 含有的分子数为 NAB.物质的量浓度为 0.5 mol·L-1的 MgCl2溶液中,含有 Cl-个数为 NAC.在标准状况下,O2和 CO 的混合气体 22.4L 含有的原子数为 2NAD.0.1mol FeCl3形成 Fe(OH)3胶体,Fe(OH)3胶粒的数目为 0.1NA5、下列关于物质分类的依据不正确的是( )A.葡萄糖液是溶液,因为其中分散质粒子直径小于 1nmB.NaOH 是电解质,因为 NaOH 溶于水或熔融状态下能导电C.NaHSO4 是酸,因为 NaHSO4 能够电离出 H+D.FeCl2 和 FeCl3都是盐酸盐,因为它们都是由 Cl-和金属离子组成的化合物6、一块表面已被氧化为 Na2O 的钠块 10.8g,将其投入 100g 水中,产生 H2 0.2g,则被氧化的钠是 ( )A.9.2gB.10.6gC.6.2gD.4.6g7、下列各溶液中,Na+物质的量浓度最大的是A.4L0.5mol/LNaCl 溶液 B.2L0.15mol/LNa3PO4 溶液C.5L0.4mol/LNaOH 溶液 D.1L0.3mol/LNa2CO3 溶液8、下列离子方程式正确的是( )A.澄清石灰水与少量小苏打溶液混合:Ca2+ + 2OH- + 2 HCO = CaCO3↓+ CO + 2H2OB.钠与水反应:Na+H2O = Na++OH-+H2↑C.氯气与水反应...

1、当您付费下载文档后,您只拥有了使用权限,并不意味着购买了版权,文档只能用于自身使用,不得用于其他商业用途(如 [转卖]进行直接盈利或[编辑后售卖]进行间接盈利)。
2、本站所有内容均由合作方或网友上传,本站不对文档的完整性、权威性及其观点立场正确性做任何保证或承诺!文档内容仅供研究参考,付费前请自行鉴别。
3、如文档内容存在违规,或者侵犯商业秘密、侵犯著作权等,请点击“违规举报”。

碎片内容

2025-2026学年江西省九江市彭泽一中化学高一上期中调研模拟试题含解析

您可能关注的文档

确认删除?