2025年江苏省扬州中学物理高一第二学期期末考试模拟试题含解析

2025年江苏省扬州中学物理高一第二学期期末考试模拟试题含解析_第1页
1/14
2025年江苏省扬州中学物理高一第二学期期末考试模拟试题含解析_第2页
2/14
2025年江苏省扬州中学物理高一第二学期期末考试模拟试题含解析_第3页
3/14
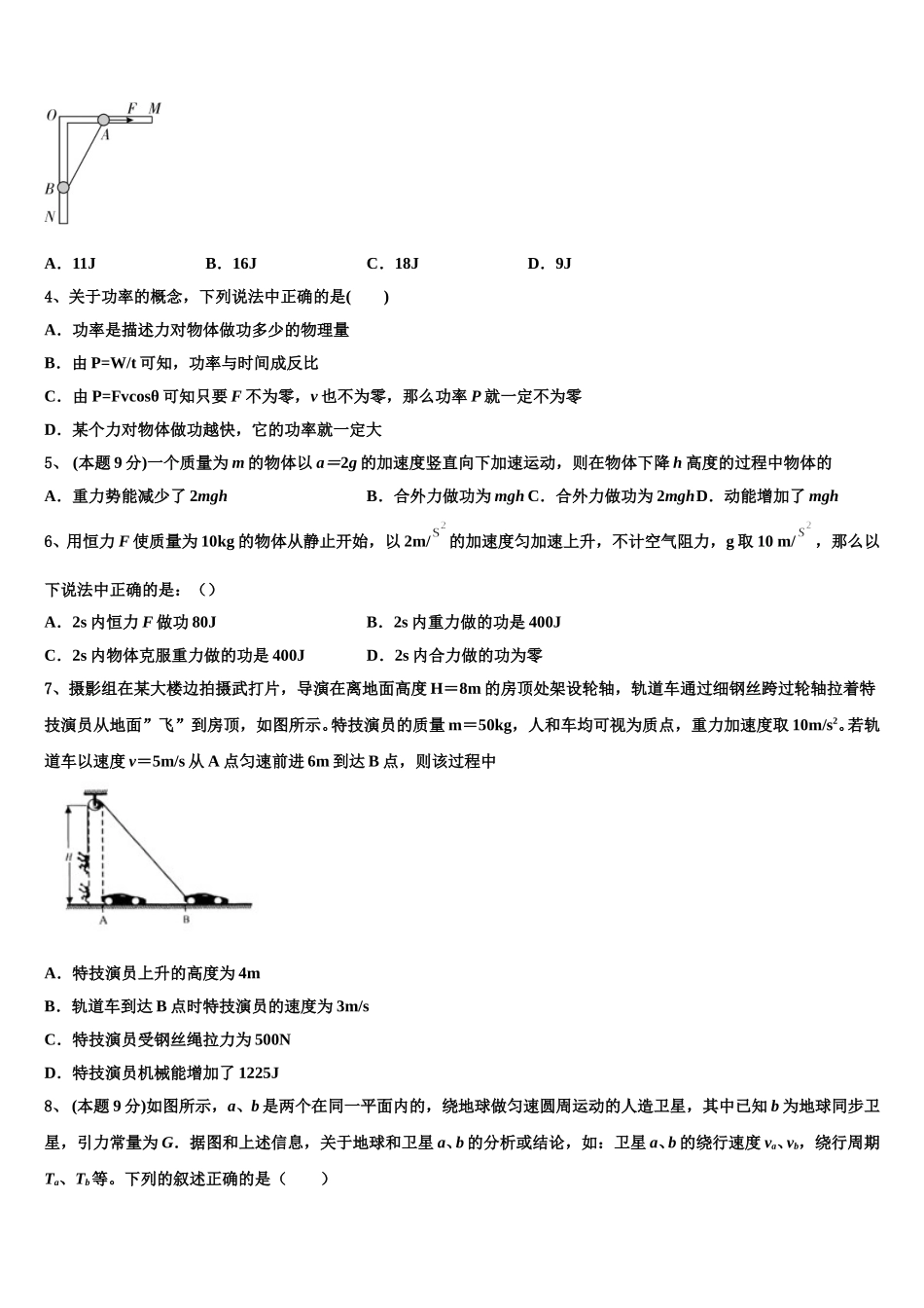
2025 年江苏省扬州中学物理高一第二学期期末考试模拟试题考生须知:1.全卷分选择题和非选择题两部分,全部在答题纸上作答。选择题必须用 2B 铅笔填涂;非选择题的答案必须用黑色字迹的钢笔或答字笔写在“答题纸”相应位置上。2.请用黑色字迹的钢笔或答字笔在“答题纸”上先填写姓名和准考证号。3.保持卡面清洁,不要折叠,不要弄破、弄皱,在草稿纸、试题卷上答题无效。一、选择题:(1-6 题为单选题 7-12 为多选,每题 4 分,漏选得 2 分,错选和不选得零分)1、 (本题 9 分)质量为 m 的木箱放置在光滑的水平地面上,在与水平方向成 θ 角的恒定拉力 F 作用下由静止开始运动,经过时间 t 速度变为 v,则在这段时间内拉力 F 与重力的冲量大小分别为( )A.Ft, 0 B.Ftcos θ, 0C.mv, mgt D.Ft, mgt2、 (本题 9 分)如图所示,倾角为 θ=30°的固定斜面上有一固定的竖直挡板,现将质量分布均匀的光滑球体放置于挡板与斜面之间,球体质量为 1kg,g 取 10m/s2,则( )A.球体对挡板的压力为 5NB.球体对挡板的压力为NC.球体对挡板的压力为 10ND.球体对档板的压力为N3、 (本题 9 分)如图所示,竖直平面内放一直角杆 MON,OM 水平,ON 竖直且光滑,用不可伸长的轻绳相连的两小球A 和 B 分别套在 OM 和 ON 杆上,B 球的质量为 2kg,在作用于 A 球的水平力 F 的作用下,A、B 均处于静止状态,此时 OA=0.3m,OB=0.4m,改变水平力 F 的大小,使 A 球向右加速运动,已知 A 球向右运动 0.1m 时速度大小为3m/s,则在此过程中绳对 B 球的拉力所做的功为(取 g=10m/s2)( )A.11JB.16JC.18JD.9J4、关于功率的概念,下列说法中正确的是( )A.功率是描述力对物体做功多少的物理量B.由 P=W/t 可知,功率与时间成反比C.由 P=Fvcosθ 可知只要 F 不为零,v 也不为零,那么功率 P 就一定不为零D.某个力对物体做功越快,它的功率就一定大5、 (本题 9 分)一个质量为 m 的物体以 a=2g 的加速度竖直向下加速运动,则在物体下降 h 高度的过程中物体的A.重力势能减少了 2mghB.合外力做功为 mgh C.合外力做功为 2mghD.动能增加了 mgh6、用恒力 F 使质量为 10kg 的物体从静止开始,以 2m/的加速度匀加速上升,不计空气阻力,g 取 10 m/,那么以下说法中正确的是:()A.2s 内恒力 F 做功 80JB.2s 内重力做的功是 400JC.2s 内物体克服重...

1、当您付费下载文档后,您只拥有了使用权限,并不意味着购买了版权,文档只能用于自身使用,不得用于其他商业用途(如 [转卖]进行直接盈利或[编辑后售卖]进行间接盈利)。
2、本站所有内容均由合作方或网友上传,本站不对文档的完整性、权威性及其观点立场正确性做任何保证或承诺!文档内容仅供研究参考,付费前请自行鉴别。
3、如文档内容存在违规,或者侵犯商业秘密、侵犯著作权等,请点击“违规举报”。

碎片内容

2025年江苏省扬州中学物理高一第二学期期末考试模拟试题含解析

您可能关注的文档

确认删除?