福建省2025届物理高二下期中学业水平测试模拟试题含解析

福建省2025届物理高二下期中学业水平测试模拟试题含解析_第1页
1/15
福建省2025届物理高二下期中学业水平测试模拟试题含解析_第2页
2/15
福建省2025届物理高二下期中学业水平测试模拟试题含解析_第3页
3/15
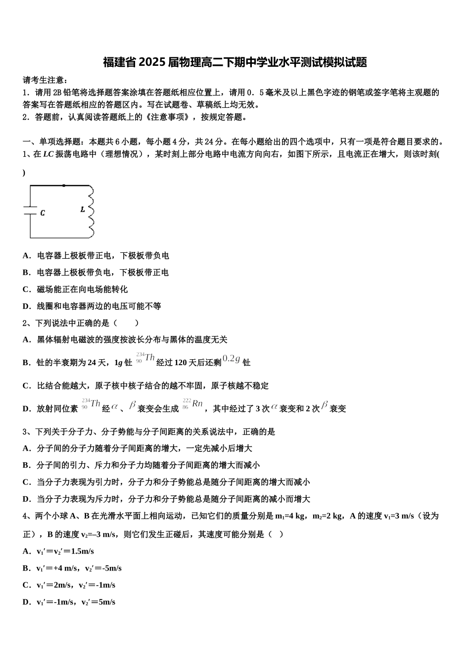
福建省 2025 届物理高二下期中学业水平测试模拟试题请考生注意:1.请用 2B 铅笔将选择题答案涂填在答题纸相应位置上,请用 0.5 毫米及以上黑色字迹的钢笔或签字笔将主观题的答案写在答题纸相应的答题区内。写在试题卷、草稿纸上均无效。2.答题前,认真阅读答题纸上的《注意事项》,按规定答题。一、单项选择题:本题共 6 小题,每小题 4 分,共 24 分。在每小题给出的四个选项中,只有一项是符合题目要求的。1、在 LC 振荡电路中(理想情况),某时刻上部分电路中电流方向向右,如图下所示,且电流正在增大,则该时刻( )A.电容器上极板带正电,下极板带负电B.电容器上极板带负电,下极板带正电C.磁场能正在向电场能转化D.线圈和电容器两边的电压可能不等2、下列说法中正确的是( )A.黑体辐射电磁波的强度按波长分布与黑体的温度无关B.钍的半衰期为 24 天,1g 钍经过 120 天后还剩钍C.比结合能越大,原子核中核子结合的越不牢固,原子核越不稳定D.放射同位素经、衰变会生成,其中经过了 3 次衰变和 2 次衰变3、下列关于分子力、分子势能与分子间距离的关系说法中,正确的是A.分子间的分子力随着分子间距离的增大,一定先减小后增大B.分子间的引力、斥力和分子力均随着分子间距离的增大而减小C.当分子力表现为引力时,分子力和分子势能总是随分子间距离的增大而减小D.当分子力表现为斥力时,分子力和分子势能总是随分子间距离的减小而增大4、两个小球 A、B 在光滑水平面上相向运动,已知它们的质量分别是 m1=4 kg,m2=2 kg,A 的速度 v1=3 m/s(设为正),B 的速度 v2=–3 m/s,则它们发生正碰后,其速度可能分别是( )A.v1′=v2′=1.5m/sB.v1′=+4 m/s,v2′=-5m/sC.v1′=2m/s,v2′=-1m/sD.v1′=-1m/s,v2′=5m/s5、如图所示,图(a)中的变压器是一理想变压器,其输出端输出电压信号如图(b)所示(图线为正弦曲线),电路中电阻 R=55 Ω,图中交流电流表、交流电压表为理想电表,其中电流表 A1与电流表 A2的读数之比为 1∶4,下列说法中正确的是( )A.电压表 V1的示数为 880 VB.电压表 V2的示数为 220VC.原线圈输入功率为 220 WD.原线圈中交变电压的频率为 100 Hz6、质量为 M 的木块放在光滑的水平面上,质量为 m 的子弹以水平速度 v0射入木块并留在其中.在此过程中木块所受的冲量应是( )A.mv0B.Mv0C.Mmv0/(M+m)D.(M-m)v0/(M+m)二、多项选择题:...

1、当您付费下载文档后,您只拥有了使用权限,并不意味着购买了版权,文档只能用于自身使用,不得用于其他商业用途(如 [转卖]进行直接盈利或[编辑后售卖]进行间接盈利)。
2、本站所有内容均由合作方或网友上传,本站不对文档的完整性、权威性及其观点立场正确性做任何保证或承诺!文档内容仅供研究参考,付费前请自行鉴别。
3、如文档内容存在违规,或者侵犯商业秘密、侵犯著作权等,请点击“违规举报”。

碎片内容

福建省2025届物理高二下期中学业水平测试模拟试题含解析

您可能关注的文档

确认删除?