2024-2025学年福建省莆田市涵江区莆田七中高一生物第二学期期末教学质量检测试题含解析

2024-2025学年福建省莆田市涵江区莆田七中高一生物第二学期期末教学质量检测试题含解析_第1页
1/10
2024-2025学年福建省莆田市涵江区莆田七中高一生物第二学期期末教学质量检测试题含解析_第2页
2/10
2024-2025学年福建省莆田市涵江区莆田七中高一生物第二学期期末教学质量检测试题含解析_第3页
3/10
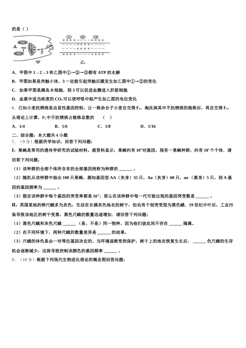
2024-2025 学年福建省莆田市涵江区莆田七中高一生物第二学期期末教学质量检测试题注意事项:1.答卷前,考生务必将自己的姓名、准考证号填写在答题卡上。2.回答选择题时,选出每小题答案后,用铅笔把答题卡上对应题目的答案标号涂黑,如需改动,用橡皮擦干净后,再选涂其它答案标号。回答非选择题时,将答案写在答题卡上,写在本试卷上无效。3.考试结束后,将本试卷和答题卡一并交回。一、选择题:(共 6 小题,每小题 6 分,共 36 分。每小题只有一个选项符合题目要求)1.下列有关内环境和稳态的叙述,正确的是A.若②为脑细胞,则 a 处的氧气浓度高于 b 处;若②为肌肉细胞,则 a 处的葡萄糖浓度高于 b 处B.内环境的稳态就是指①③④中温度、渗透压及 pH 的相对稳定C.①中的蛋白质含量高于④,其最终汇入血浆参与血液循环,若淋巴管阻塞会引起组织水肿D.在人体中,稳态的维持只需要神经系统和内分泌系统的调节2.在“检测生物组织中的还原糖、脂肪和蛋白质”的实验中,斐林试剂可用于检测A.蛋白质B.脂肪C.还原糖D.淀粉3.如图为真核生物某基因控制蛋白质合成的示意图,下列相关叙述错误的是( )A.①处有 RNA 聚合酶参与,并消耗细胞呼吸产生的 ATPB.②处有核糖体参与,翻译结束后形成的多条肽链完全相同C.①②两处分别表示转录和翻译,都能合成生物大分子D.①②两处都发生了碱基互补配对,配对方式均为 A 和 U、G 和 C4.小明在学农期间因长时间劳动使手掌磨出了“水泡”,“水泡”中的液体主要是A.细胞内液 B.组织液 C.血浆 D.淋巴5.甲图和乙图分别表示参与人体生命活动调节的两种细胞的一部分,下列对它们参与的相关调节过程的描述不正确的是( )A.甲图中 1→2→3 和乙图中①→②→③都有 ATP 的水解B.甲图如果是突触小体,3 一定能引起突触后膜发生如乙图中①→②的变化C.如果甲图是胰岛 B 细胞,则 3 可以促进血糖进入肝脏细胞D.血液中适当浓度的 CO2可以使呼吸中枢产生如乙图的电位变化6.已知小麦抗锈病是由显性基因控制,让一株杂合子小麦自交得 F1,淘汰掉其中不抗锈病的植株后,再自交得 F2,从理论上计算,F2中不抗锈病占植株总数的 ( )A.1/4B.1/6C.1/8D.1/16二、综合题:本大题共 4 小题7.(9 分)根据所学知识,回答下列问题:Ⅰ:果蝇是常用的遗传学研究的试验材料,据资料显示,果蝇约有 104对基因,现有一果蝇种群,约有 107个个体.请回答下列...

1、当您付费下载文档后,您只拥有了使用权限,并不意味着购买了版权,文档只能用于自身使用,不得用于其他商业用途(如 [转卖]进行直接盈利或[编辑后售卖]进行间接盈利)。
2、本站所有内容均由合作方或网友上传,本站不对文档的完整性、权威性及其观点立场正确性做任何保证或承诺!文档内容仅供研究参考,付费前请自行鉴别。
3、如文档内容存在违规,或者侵犯商业秘密、侵犯著作权等,请点击“违规举报”。

碎片内容

2024-2025学年福建省莆田市涵江区莆田七中高一生物第二学期期末教学质量检测试题含解析

您可能关注的文档

确认删除?