深圳市平湖中学2024-2025学年生物高一第二学期期末学业水平测试试题含解析

深圳市平湖中学2024-2025学年生物高一第二学期期末学业水平测试试题含解析_第1页
1/10
深圳市平湖中学2024-2025学年生物高一第二学期期末学业水平测试试题含解析_第2页
2/10
深圳市平湖中学2024-2025学年生物高一第二学期期末学业水平测试试题含解析_第3页
3/10
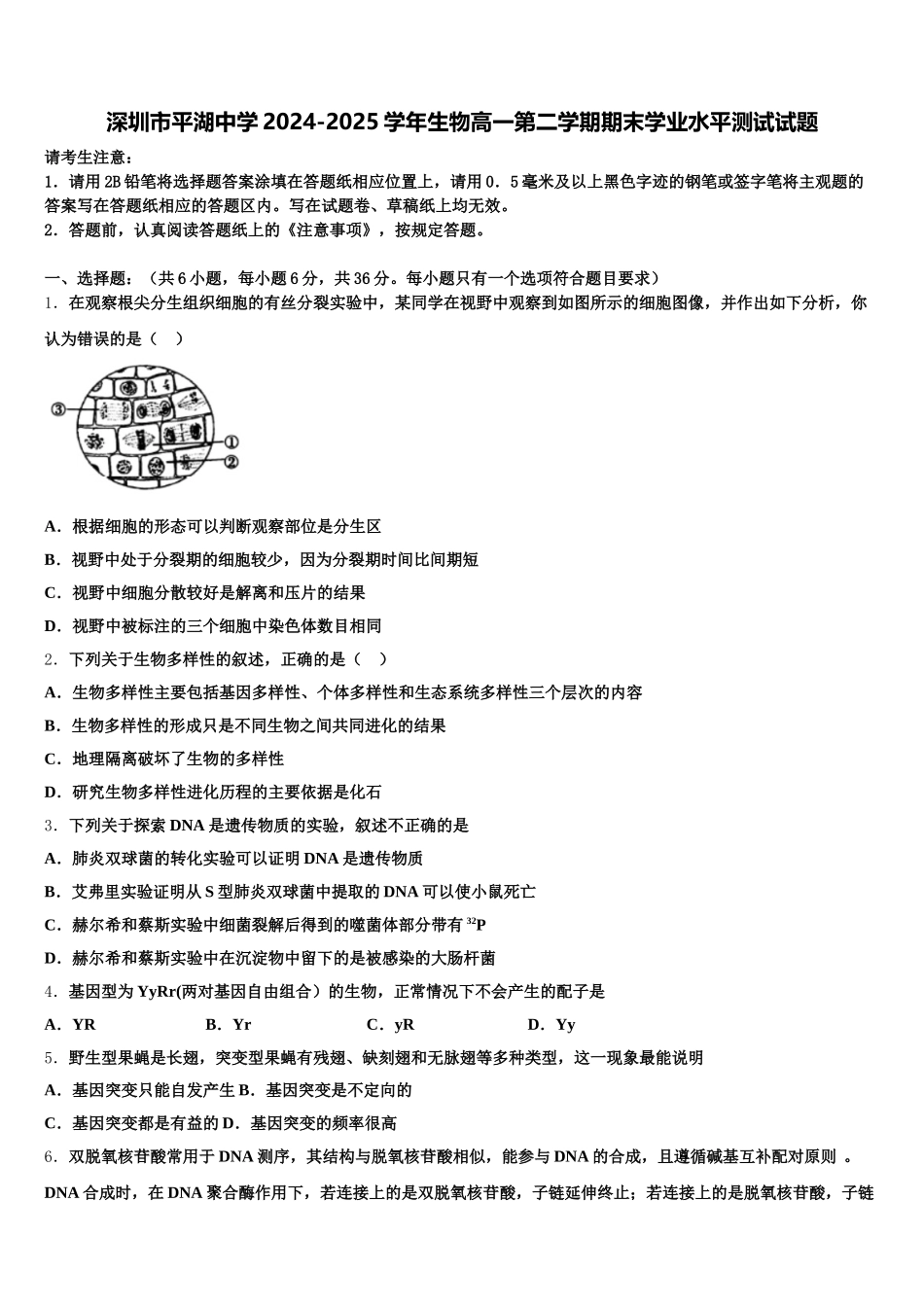
深圳市平湖中学 2024-2025 学年生物高一第二学期期末学业水平测试试题请考生注意:1.请用 2B 铅笔将选择题答案涂填在答题纸相应位置上,请用 0.5 毫米及以上黑色字迹的钢笔或签字笔将主观题的答案写在答题纸相应的答题区内。写在试题卷、草稿纸上均无效。2.答题前,认真阅读答题纸上的《注意事项》,按规定答题。一、选择题:(共 6 小题,每小题 6 分,共 36 分。每小题只有一个选项符合题目要求)1.在观察根尖分生组织细胞的有丝分裂实验中,某同学在视野中观察到如图所示的细胞图像,并作出如下分析,你认为错误的是( )A.根据细胞的形态可以判断观察部位是分生区B.视野中处于分裂期的细胞较少,因为分裂期时间比间期短C.视野中细胞分散较好是解离和压片的结果D.视野中被标注的三个细胞中染色体数目相同2.下列关于生物多样性的叙述,正确的是( )A.生物多样性主要包括基因多样性、个体多样性和生态系统多样性三个层次的内容B.生物多样性的形成只是不同生物之间共同进化的结果C.地理隔离破坏了生物的多样性D.研究生物多样性进化历程的主要依据是化石3.下列关于探索 DNA 是遗传物质的实验,叙述不正确的是A.肺炎双球菌的转化实验可以证明 DNA 是遗传物质B.艾弗里实验证明从 S 型肺炎双球菌中提取的 DNA 可以使小鼠死亡C.赫尔希和蔡斯实验中细菌裂解后得到的噬菌体部分带有 32PD.赫尔希和蔡斯实验中在沉淀物中留下的是被感染的大肠杆菌4.基因型为 YyRr(两对基因自由组合)的生物,正常情况下不会产生的配子是A.YRB.YrC.yRD.Yy5.野生型果蝇是长翅,突变型果蝇有残翅、缺刻翅和无脉翅等多种类型,这一现象最能说明A.基因突变只能自发产生 B.基因突变是不定向的C.基因突变都是有益的 D.基因突变的频率很高6.双脱氧核苷酸常用于 DNA 测序,其结构与脱氧核苷酸相似,能参与 DNA 的合成,且遵循碱基互补配对原则 。DNA 合成时,在 DNA 聚合酶作用下,若连接上的是双脱氧核苷酸,子链延伸终止;若连接上的是脱氧核苷酸,子链延伸继续。在人工合成体系中,有适量的 GTACATACTTC 的单链模板。胸腺嘧啶双脱氧核苷酸和 4 种脱氧核苷酸,则以该单链为模板合成出的不同长度的子链最多有A.2 种B.3 种C.4 种D.5 种二、综合题:本大题共 4 小题7.(9 分)甲图中 DNA 分子有 a 和 d 两条链,将甲图中某一片段放大后如乙图所示,结合所学知识回答下列问题:(1)从甲图可看...

1、当您付费下载文档后,您只拥有了使用权限,并不意味着购买了版权,文档只能用于自身使用,不得用于其他商业用途(如 [转卖]进行直接盈利或[编辑后售卖]进行间接盈利)。
2、本站所有内容均由合作方或网友上传,本站不对文档的完整性、权威性及其观点立场正确性做任何保证或承诺!文档内容仅供研究参考,付费前请自行鉴别。
3、如文档内容存在违规,或者侵犯商业秘密、侵犯著作权等,请点击“违规举报”。

碎片内容

深圳市平湖中学2024-2025学年生物高一第二学期期末学业水平测试试题含解析

您可能关注的文档

确认删除?