重庆市綦江南州中学2025-2026学年高一上化学期中考试试题含解析

重庆市綦江南州中学2025-2026学年高一上化学期中考试试题含解析_第1页
1/17
重庆市綦江南州中学2025-2026学年高一上化学期中考试试题含解析_第2页
2/17
重庆市綦江南州中学2025-2026学年高一上化学期中考试试题含解析_第3页
3/17
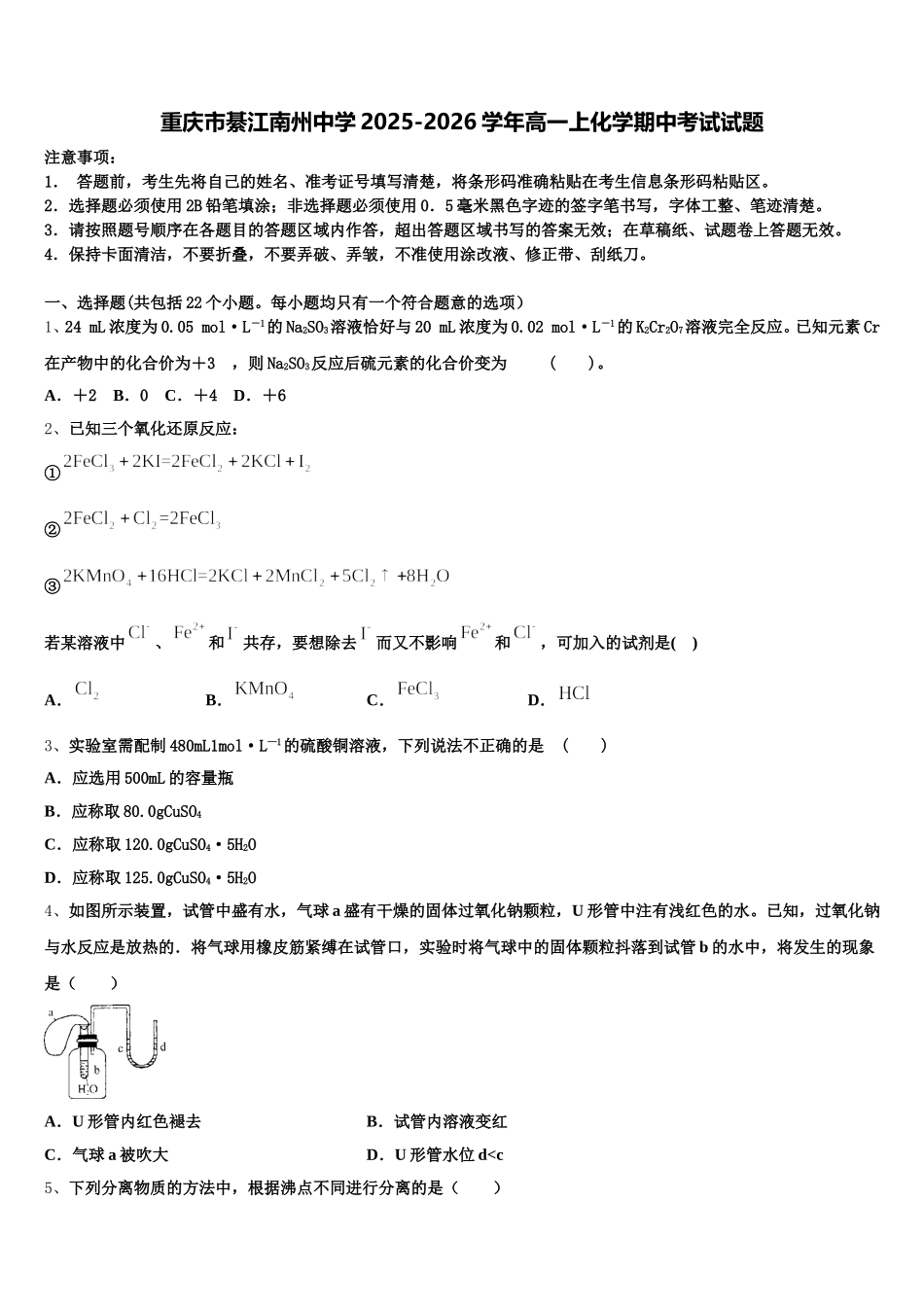
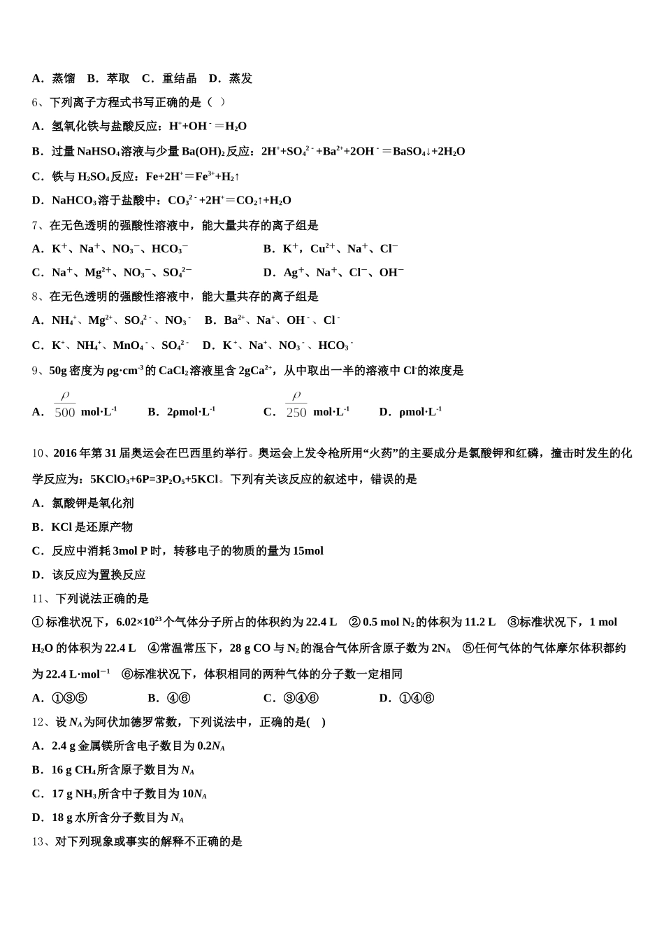
重庆市綦江南州中学 2025-2026 学年高一上化学期中考试试题注意事项:1. 答题前,考生先将自己的姓名、准考证号填写清楚,将条形码准确粘贴在考生信息条形码粘贴区。2.选择题必须使用 2B 铅笔填涂;非选择题必须使用 0.5 毫米黑色字迹的签字笔书写,字体工整、笔迹清楚。3.请按照题号顺序在各题目的答题区域内作答,超出答题区域书写的答案无效;在草稿纸、试题卷上答题无效。4.保持卡面清洁,不要折叠,不要弄破、弄皱,不准使用涂改液、修正带、刮纸刀。一、选择题(共包括 22 个小题。每小题均只有一个符合题意的选项)1、24 mL 浓度为 0.05 mol·L-1的 Na2SO3溶液恰好与 20 mL 浓度为 0.02 mol·L-1的 K2Cr2O7溶液完全反应。已知元素 Cr在产物中的化合价为+3 ,则 Na2SO3反应后硫元素的化合价变为 ( )。A.+2 B.0 C.+4 D.+62、已知三个氧化还原反应:①②③若某溶液中、和共存,要想除去而又不影响和,可加入的试剂是( )A.B.C.D.3、实验室需配制 480mL1mol·L—1的硫酸铜溶液,下列说法不正确的是 ( )A.应选用 500mL 的容量瓶B.应称取 80.0gCuSO4C.应称取 120.0gCuSO4·5H2OD.应称取 125.0gCuSO4·5H2O4、如图所示装置,试管中盛有水,气球 a 盛有干燥的固体过氧化钠颗粒,U 形管中注有浅红色的水。已知,过氧化钠与水反应是放热的.将气球用橡皮筋紧缚在试管口,实验时将气球中的固体颗粒抖落到试管 b 的水中,将发生的现象是( )A.U 形管内红色褪去B.试管内溶液变红C.气球 a 被吹大D.U 形管水位 d

1、当您付费下载文档后,您只拥有了使用权限,并不意味着购买了版权,文档只能用于自身使用,不得用于其他商业用途(如 [转卖]进行直接盈利或[编辑后售卖]进行间接盈利)。
2、本站所有内容均由合作方或网友上传,本站不对文档的完整性、权威性及其观点立场正确性做任何保证或承诺!文档内容仅供研究参考,付费前请自行鉴别。
3、如文档内容存在违规,或者侵犯商业秘密、侵犯著作权等,请点击“违规举报”。

碎片内容

重庆市綦江南州中学2025-2026学年高一上化学期中考试试题含解析

您可能关注的文档

确认删除?