2025届广西柳州铁路第一中学生物高一下期末考试模拟试题含解析

2025届广西柳州铁路第一中学生物高一下期末考试模拟试题含解析_第1页
1/10
2025届广西柳州铁路第一中学生物高一下期末考试模拟试题含解析_第2页
2/10
2025届广西柳州铁路第一中学生物高一下期末考试模拟试题含解析_第3页
3/10
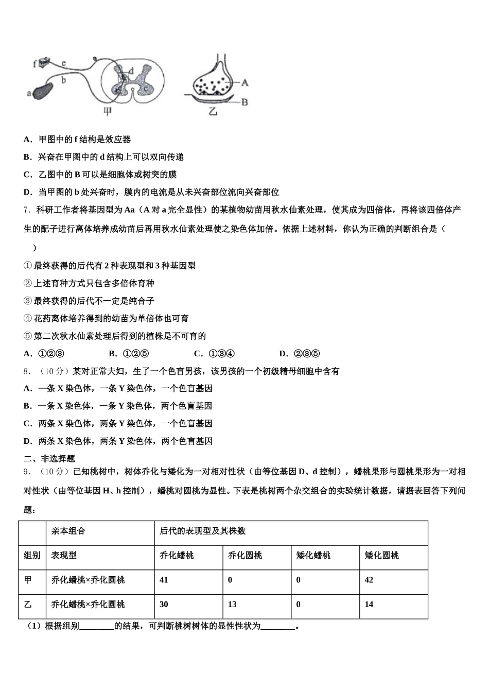
2025 届广西柳州铁路第一中学生物高一下期末考试模拟试题考生须知:1.全卷分选择题和非选择题两部分,全部在答题纸上作答。选择题必须用 2B 铅笔填涂;非选择题的答案必须用黑色字迹的钢笔或答字笔写在“答题纸”相应位置上。2.请用黑色字迹的钢笔或答字笔在“答题纸”上先填写姓名和准考证号。3.保持卡面清洁,不要折叠,不要弄破、弄皱,在草稿纸、试题卷上答题无效。一、选择题(本大题共 7 小题,每小题 6 分,共 42 分。)1. “二孩政策”子 2016 年 1 月 1 日起正式实施,目前有许多家庭响应国家政策,生育了二胎。下列相关叙述错误的是A.“二胎政策”的出台旨在提高出生率和降低B.“二胎政策”可能会改变男女比例失调的现状C.“二胎政策”可以有效地调整我国劳动力结构,缓解人口老龄化等问题D.“二胎政策”符合我国经济未来的发展方向2.对达尔文自然选择学说的正确理解是① 环境改变使生物产生适应性的变异 ② 可遗传的变异是生物进化的基础③ 变异是不定向的 ④ 变异是定向的⑤ 变异经过长期的自然选择和遗传积累就可能产生出生物的新类型A.②④⑤ B.②③⑤ C.①②④ D.①③⑤3.某小组进行观察洋葱根尖分生组织细胞有丝分裂的实验,下列叙述不正确的 是( )A.探究有丝分裂每天的周期性变化可为实验取材时间提供依据B.在低倍镜下找到根尖细胞后就可以换上高倍镜进行观察C.制作装片的步骤是:解离→漂洗→染色→制片→观察D.显微镜下观察到的中期细胞明显少于间期细胞4.已知两对等位基因位于不同的同源染色体上,下列各杂交组合中,子一代的表现型与亲代相同的一组是( )A.BbSs×bbssB.BbSs×bbSsC.BbSS×BBSsD.BBSs×BBSs5.下列关于细胞分裂、分化、衰老、凋亡和癌变的叙述,正确的是A.生物个体的细胞衰老与机体衰老总是同步进行的B.原癌基因突变促使细胞癌变,抑癌基因突变抑制细胞癌变C.细胞分化、衰老、凋亡和癌变都会导致细胞的结构和功能发生变化D.细胞分裂存在于个体发育整个生命过程中,细胞分化仅发生于胚胎发育阶段6.下图甲是缩手反射相关结构,图乙是图甲中某一结构 d 的亚显微结构棋式图。下列叙述正确的是A.甲图中的 f 结构是效应器B.兴奋在甲图中的 d 结构上可以双向传递C.乙图中的 B 可以是细胞体或树突的膜D.当甲图的 b 处兴奋时,膜内的电流是从未兴奋部位流向兴奋部位7.科研工作者将基因型为 Aa(A 对 a 完全显性)的某植物幼苗用秋水仙素处...

1、当您付费下载文档后,您只拥有了使用权限,并不意味着购买了版权,文档只能用于自身使用,不得用于其他商业用途(如 [转卖]进行直接盈利或[编辑后售卖]进行间接盈利)。
2、本站所有内容均由合作方或网友上传,本站不对文档的完整性、权威性及其观点立场正确性做任何保证或承诺!文档内容仅供研究参考,付费前请自行鉴别。
3、如文档内容存在违规,或者侵犯商业秘密、侵犯著作权等,请点击“违规举报”。

碎片内容

2025届广西柳州铁路第一中学生物高一下期末考试模拟试题含解析

您可能关注的文档

确认删除?