2024-2025学年青海省西宁市大通二中生物高一第二学期期末达标检测试题含解析

2024-2025学年青海省西宁市大通二中生物高一第二学期期末达标检测试题含解析_第1页
1/9
2024-2025学年青海省西宁市大通二中生物高一第二学期期末达标检测试题含解析_第2页
2/9
2024-2025学年青海省西宁市大通二中生物高一第二学期期末达标检测试题含解析_第3页
3/9
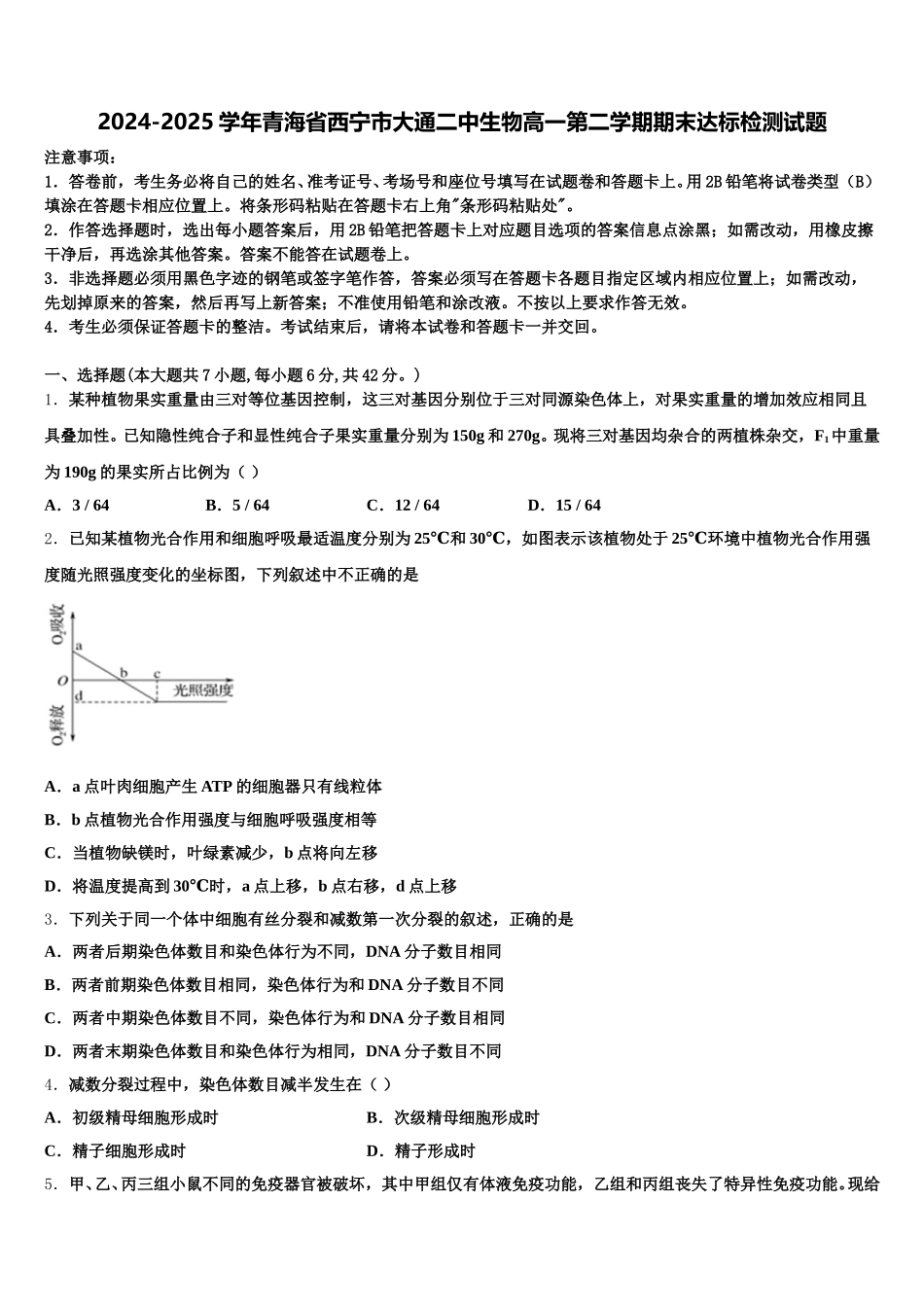
2024-2025 学年青海省西宁市大通二中生物高一第二学期期末达标检测试题注意事项:1.答卷前,考生务必将自己的姓名、准考证号、考场号和座位号填写在试题卷和答题卡上。用 2B 铅笔将试卷类型(B)填涂在答题卡相应位置上。将条形码粘贴在答题卡右上角"条形码粘贴处"。2.作答选择题时,选出每小题答案后,用 2B 铅笔把答题卡上对应题目选项的答案信息点涂黑;如需改动,用橡皮擦干净后,再选涂其他答案。答案不能答在试题卷上。3.非选择题必须用黑色字迹的钢笔或签字笔作答,答案必须写在答题卡各题目指定区域内相应位置上;如需改动,先划掉原来的答案,然后再写上新答案;不准使用铅笔和涂改液。不按以上要求作答无效。4.考生必须保证答题卡的整洁。考试结束后,请将本试卷和答题卡一并交回。一、选择题(本大题共 7 小题,每小题 6 分,共 42 分。)1.某种植物果实重量由三对等位基因控制,这三对基因分别位于三对同源染色体上,对果实重量的增加效应相同且具叠加性。已知隐性纯合子和显性纯合子果实重量分别为 150g 和 270g。现将三对基因均杂合的两植株杂交,F1 中重量为 190g 的果实所占比例为( )A.3 / 64B.5 / 64C.12 / 64D.15 / 642.已知某植物光合作用和细胞呼吸最适温度分别为 25℃和 30℃,如图表示该植物处于 25℃环境中植物光合作用强度随光照强度变化的坐标图,下列叙述中不正确的是 A.a 点叶肉细胞产生 ATP 的细胞器只有线粒体B.b 点植物光合作用强度与细胞呼吸强度相等C.当植物缺镁时,叶绿素减少,b 点将向左移D.将温度提高到 30℃时,a 点上移,b 点右移,d 点上移3.下列关于同一个体中细胞有丝分裂和减数第一次分裂的叙述,正确的是A.两者后期染色体数目和染色体行为不同,DNA 分子数目相同B.两者前期染色体数目相同,染色体行为和 DNA 分子数目不同C.两者中期染色体数目不同,染色体行为和 DNA 分子数目相同D.两者末期染色体数目和染色体行为相同,DNA 分子数目不同4.减数分裂过程中,染色体数目减半发生在( )A.初级精母细胞形成时B.次级精母细胞形成时C.精子细胞形成时D.精子形成时5.甲、乙、丙三组小鼠不同的免疫器官被破坏,其中甲组仅有体液免疫功能,乙组和丙组丧失了特异性免疫功能。现给三组小鼠分别输入造血干细胞,发现仅有乙组恢复了细胞免疫功能,出现这些现象的原因是( )A.甲组骨髓被破坏,乙组胸腺被破坏,丙组骨髓和胸腺均被破坏B....

1、当您付费下载文档后,您只拥有了使用权限,并不意味着购买了版权,文档只能用于自身使用,不得用于其他商业用途(如 [转卖]进行直接盈利或[编辑后售卖]进行间接盈利)。
2、本站所有内容均由合作方或网友上传,本站不对文档的完整性、权威性及其观点立场正确性做任何保证或承诺!文档内容仅供研究参考,付费前请自行鉴别。
3、如文档内容存在违规,或者侵犯商业秘密、侵犯著作权等,请点击“违规举报”。

碎片内容

2024-2025学年青海省西宁市大通二中生物高一第二学期期末达标检测试题含解析

您可能关注的文档

确认删除?