2025届山东省潍坊市教科所高二物理第二学期期中调研模拟试题含解析

2025届山东省潍坊市教科所高二物理第二学期期中调研模拟试题含解析_第1页
1/12
2025届山东省潍坊市教科所高二物理第二学期期中调研模拟试题含解析_第2页
2/12
2025届山东省潍坊市教科所高二物理第二学期期中调研模拟试题含解析_第3页
3/12
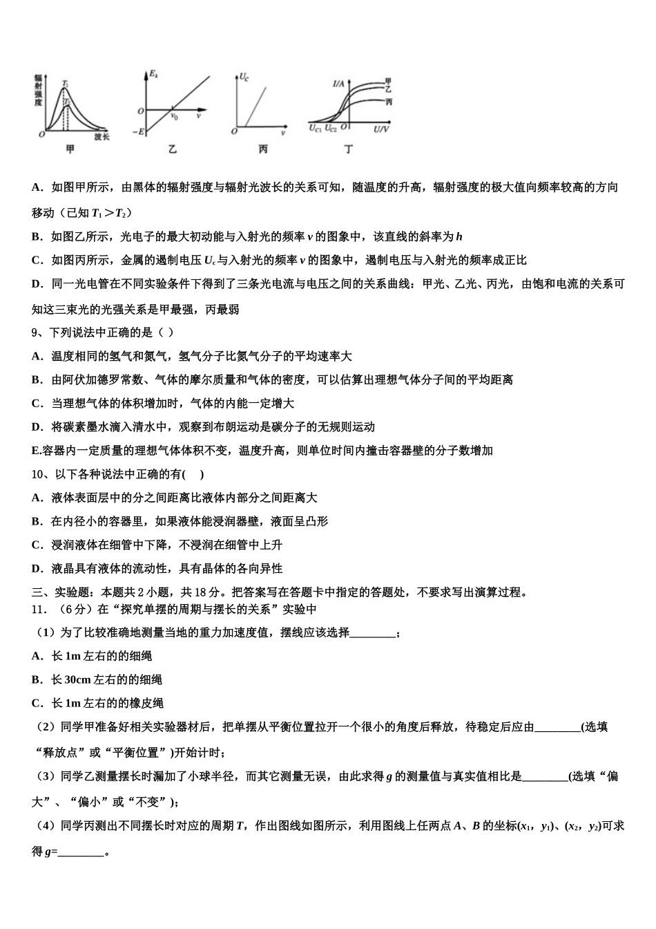
2025 届山东省潍坊市教科所高二物理第二学期期中调研模拟试题注意事项1.考试结束后,请将本试卷和答题卡一并交回.2.答题前,请务必将自己的姓名、准考证号用 0.5 毫米黑色墨水的签字笔填写在试卷及答题卡的规定位置.3.请认真核对监考员在答题卡上所粘贴的条形码上的姓名、准考证号与本人是否相符.4.作答选择题,必须用 2B 铅笔将答题卡上对应选项的方框涂满、涂黑;如需改动,请用橡皮擦干净后,再选涂其他答案.作答非选择题,必须用 05 毫米黑色墨水的签字笔在答题卡上的指定位置作答,在其他位置作答一律无效.5.如需作图,须用 2B 铅笔绘、写清楚,线条、符号等须加黑、加粗.一、单项选择题:本题共 6 小题,每小题 4 分,共 24 分。在每小题给出的四个选项中,只有一项是符合题目要求的。1、下列说法正确的是( )A.关于光的本性,牛顿提出了“微粒说”,惠更斯提出了“波动说”,爱因斯坦提出了“光子说”,它们都圆满地说明了光的本性B.汤姆孙首先发现了电子,精确测定了电子电荷量,且提出了“枣糕”式原子模型C.波尔原子理论第一次将量子观念引入原子领域,提出了定态和跃迁的概念,成功地解释了各种原子光谱的实验规律D.普朗克通过研究黑体辐射提出能量子的概念,成为量子力学的奠基人之一2、关于简谐运动,下列说法错误的是A.简谐运动是最简单、最基本的机械振动B.做简谐运动的物体的运动轨迹是正弦(或余弦)曲线C.简谐运动的回复力大小跟其振动位移大小一定成正比D.波上各点做简谐运动时形成的波叫简谐波3、如图所示,灯光 A、B 完全相同,L 是自感系数很大的线圈,其自身电阻与定值电阻 R 相等,下列说法正确的是A.闭合电键 S 瞬间,灯泡 A、B 立即发光B.闭合电键 S,当电路稳定后,灯泡 A、B 的亮度不同C.断开电键 S 时,灯泡 A 缓慢熄灭,灯泡 B 立即熄灭D.断开电键 S 时,灯泡 A、B 均缓慢熄灭,流过灯泡 B 的电流方向与原来相反4、2019 年 8 月 11 日超强台风“利奇马”登陆青岛,导致部分高层建筑顶部的广告牌损毁。台风“利奇马”登陆时的最大风力为 11 级,最大风速为。某高层建筑顶部广告牌的尺寸为:高、宽,空气密度,空气吹到广告牌上后速度瞬间减为 0,则该广告牌受到的最大风力约为( )A.B.C.D.5、如图所示,闭合线圈 abcd 水平放置,其面积为 S,匝数为 n,线圈与匀强磁场 B 夹角为 θ=45°.现将线圈以 ab 边为轴顺时针转动 ...

1、当您付费下载文档后,您只拥有了使用权限,并不意味着购买了版权,文档只能用于自身使用,不得用于其他商业用途(如 [转卖]进行直接盈利或[编辑后售卖]进行间接盈利)。
2、本站所有内容均由合作方或网友上传,本站不对文档的完整性、权威性及其观点立场正确性做任何保证或承诺!文档内容仅供研究参考,付费前请自行鉴别。
3、如文档内容存在违规,或者侵犯商业秘密、侵犯著作权等,请点击“违规举报”。

碎片内容

2025届山东省潍坊市教科所高二物理第二学期期中调研模拟试题含解析

您可能关注的文档

确认删除?