2025届甘肃省广河县三甲集中学物理高二第二学期期中统考模拟试题含解析

2025届甘肃省广河县三甲集中学物理高二第二学期期中统考模拟试题含解析_第1页
1/14
2025届甘肃省广河县三甲集中学物理高二第二学期期中统考模拟试题含解析_第2页
2/14
2025届甘肃省广河县三甲集中学物理高二第二学期期中统考模拟试题含解析_第3页
3/14
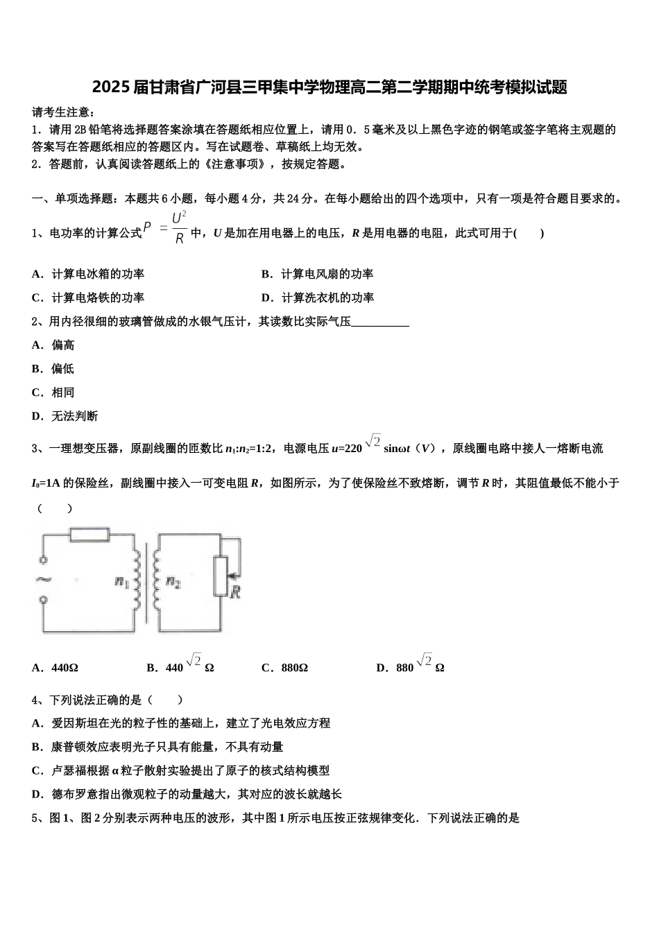
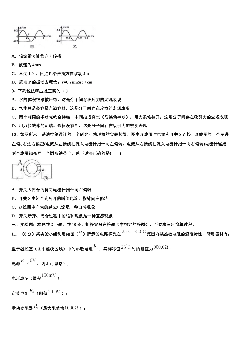
2025 届甘肃省广河县三甲集中学物理高二第二学期期中统考模拟试题请考生注意:1.请用 2B 铅笔将选择题答案涂填在答题纸相应位置上,请用 0.5 毫米及以上黑色字迹的钢笔或签字笔将主观题的答案写在答题纸相应的答题区内。写在试题卷、草稿纸上均无效。2.答题前,认真阅读答题纸上的《注意事项》,按规定答题。一、单项选择题:本题共 6 小题,每小题 4 分,共 24 分。在每小题给出的四个选项中,只有一项是符合题目要求的。1、电功率的计算公式中,U 是加在用电器上的电压,R 是用电器的电阻,此式可用于( )A.计算电冰箱的功率B.计算电风扇的功率C.计算电烙铁的功率D.计算洗衣机的功率2、用内径很细的玻璃管做成的水银气压计,其读数比实际气压__________A.偏高B.偏低C.相同D.无法判断3、一理想变压器,原副线圈的匝数比 n1:n2=1:2,电源电压 u=220sinωt(V),原线圈电路中接人一熔断电流I0=1A 的保险丝,副线圈中接入一可变电阻 R,如图所示,为了使保险丝不致熔断,调节 R 时,其阻值最低不能小于( )A.440ΩB.440ΩC.880ΩD.880Ω4、下列说法正确的是( )A.爱因斯坦在光的粒子性的基础上,建立了光电效应方程B.康普顿效应表明光子只具有能量,不具有动量C.卢瑟福根据 α 粒子散射实验提出了原子的核式结构模型D.德布罗意指出微观粒子的动量越大,其对应的波长就越长5、图 1、图 2 分别表示两种电压的波形,其中图 1 所示电压按正弦规律变化.下列说法正确的是A.图 1 表示交流电,图 2 表示直流电B.两种电压的有效值相等C.图 1 所示电压的瞬时值表达式为 u=311sin100VD.图 1 所示电压经匝数比为 10:1 的变压器变压后,频率变为原来的6、某正弦式交变电压随时间的变化关系如图,由图可知( )A.有效值是 220VB.周期是 0.01sC.频率是 50HzD.表达式为二、多项选择题:本题共 4 小题,每小题 5 分,共 20 分。在每小题给出的四个选项中,有多个选项是符合题目要求的。全部选对的得 5 分,选对但不全的得 3 分,有选错的得 0 分。7、下列说法中,正确的是( )A.空气的相对湿度越大,空气中水蒸气的压强越接近水的饱和汽压 ,水蒸发越慢B.干湿泡温度计的两个温度计的示数差越大,表示空气中水蒸气离饱和状态越远C.浸润现象产生的原因是附着层内分子间距比液体内部分子间距大,分子间作用力表现为引力D.液体表面张力产生的原因是液体表面层分子较稀疏,...

1、当您付费下载文档后,您只拥有了使用权限,并不意味着购买了版权,文档只能用于自身使用,不得用于其他商业用途(如 [转卖]进行直接盈利或[编辑后售卖]进行间接盈利)。
2、本站所有内容均由合作方或网友上传,本站不对文档的完整性、权威性及其观点立场正确性做任何保证或承诺!文档内容仅供研究参考,付费前请自行鉴别。
3、如文档内容存在违规,或者侵犯商业秘密、侵犯著作权等,请点击“违规举报”。

碎片内容

2025届甘肃省广河县三甲集中学物理高二第二学期期中统考模拟试题含解析

您可能关注的文档

确认删除?