2025-2026学年四川省宣汉县重点名校初三考前适应性测试语文试题含解析

2025-2026学年四川省宣汉县重点名校初三考前适应性测试语文试题含解析_第1页
1/15
2025-2026学年四川省宣汉县重点名校初三考前适应性测试语文试题含解析_第2页
2/15
2025-2026学年四川省宣汉县重点名校初三考前适应性测试语文试题含解析_第3页
3/15
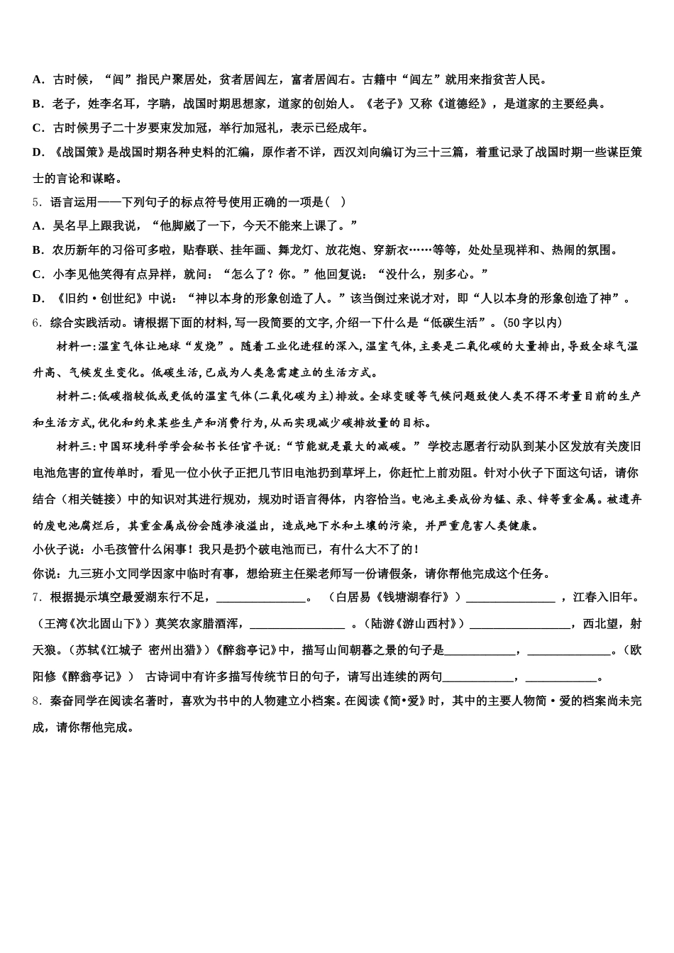
2025-2026 学年四川省宣汉县重点名校初三考前适应性测试语文试题注意事项:1.答卷前,考生务必将自己的姓名、准考证号、考场号和座位号填写在试题卷和答题卡上。用 2B 铅笔将试卷类型(B)填涂在答题卡相应位置上。将条形码粘贴在答题卡右上角"条形码粘贴处"。2.作答选择题时,选出每小题答案后,用 2B 铅笔把答题卡上对应题目选项的答案信息点涂黑;如需改动,用橡皮擦干净后,再选涂其他答案。答案不能答在试题卷上。3.非选择题必须用黑色字迹的钢笔或签字笔作答,答案必须写在答题卡各题目指定区域内相应位置上;如需改动,先划掉原来的答案,然后再写上新答案;不准使用铅笔和涂改液。不按以上要求作答无效。4.考生必须保证答题卡的整洁。考试结束后,请将本试卷和答题卡一并交回。一、积累与运用1.下列句子中加点成语使用有误的一项是( )A.在这瓦蓝瓦蓝的天空下面,新建造的高楼大厦就像雨后春笋一般接连不断地竖起来。B.两年前,世界大学生运动会就在这座美轮美奂的建筑中上演了一部青春序曲。C.冰雪初融,江河日下,涓涓细流润泽万物,就在人们不知不觉中悄然而至。D.五四新文化运动之新,就在于前所未有地开拓和改变了中国知识界和青年一代的意识范畴和思维格局。2.下列各句标点符号使用不规范的一项是( )A.春运伊始即逢大中专院校放假和务工人员集中返乡,学生流、务工流相互叠加,客流高峰将呈现来得早、时间长、峰值高的特点。B.说理的文章大概只需论理地读,叙事叙情的文章最好还要“美读”,所谓美读,就是把作者的情感在读的时候传达出来。C.牛津大学一位毕业生一纸讼状,将自己的母校告上了法庭,要求其赔偿自己 100 万英镑(约合人民币 874 万元),称当年“牛津大学给自己的成绩太低”。D.武汉首条 BRT 快速公交示范线雄楚大道 BRT,昨日启动实地模拟演练,标志该线路建设进入最后冲刺阶段,有望月底正式通车。3.下列对病句的修改不正确的一项是( )A.《人民的名义》这部电视剧生动地刻画了各类政府官员的典型形象,受到了广大观众的一致好评。(将“各类政府官员”改为“政府各类官员”)B.在中国倡导的“一带一路”的影响下,中亚各国之间的交往日益密切,经济发展模式也出现了新的增长点。(将“交往”改为“交流”)C.我国制陶工艺历史悠久,陶器由以实用为主的器皿演变为具有独特审美的艺术品,深受广大艺术爱好者青睐。(在“审美”后加上“价值”)D.我们寻访散落在南粤大地上的古...

1、当您付费下载文档后,您只拥有了使用权限,并不意味着购买了版权,文档只能用于自身使用,不得用于其他商业用途(如 [转卖]进行直接盈利或[编辑后售卖]进行间接盈利)。
2、本站所有内容均由合作方或网友上传,本站不对文档的完整性、权威性及其观点立场正确性做任何保证或承诺!文档内容仅供研究参考,付费前请自行鉴别。
3、如文档内容存在违规,或者侵犯商业秘密、侵犯著作权等,请点击“违规举报”。

碎片内容

2025-2026学年四川省宣汉县重点名校初三考前适应性测试语文试题含解析

您可能关注的文档

确认删除?