2025年盘锦市重点中学化学高一上期中质量跟踪监视模拟试题含解析

2025年盘锦市重点中学化学高一上期中质量跟踪监视模拟试题含解析_第1页
1/18
2025年盘锦市重点中学化学高一上期中质量跟踪监视模拟试题含解析_第2页
2/18
2025年盘锦市重点中学化学高一上期中质量跟踪监视模拟试题含解析_第3页
3/18
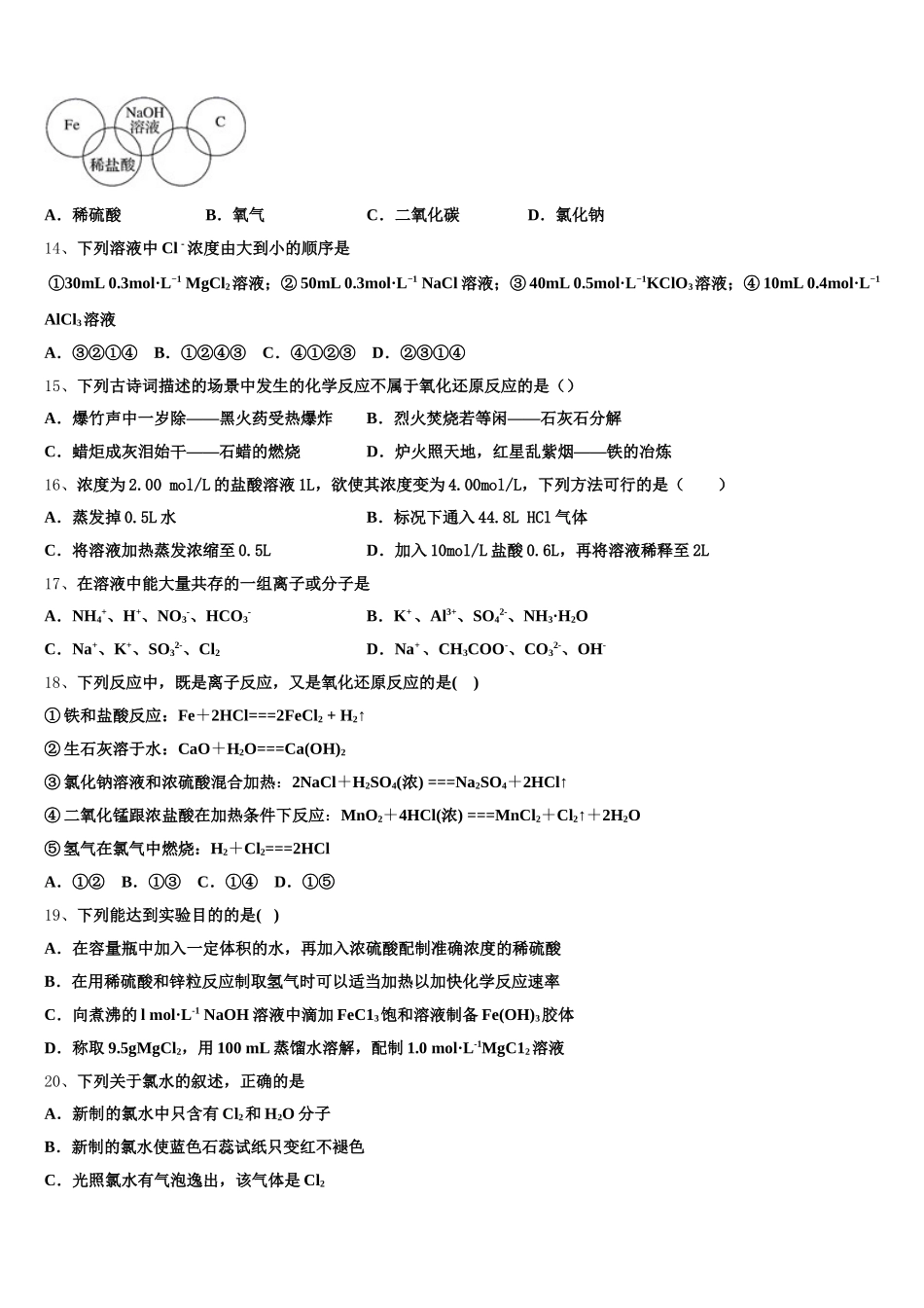
2025 年盘锦市重点中学化学高一上期中质量跟踪监视模拟试题注意事项:1. 答题前,考生先将自己的姓名、准考证号填写清楚,将条形码准确粘贴在考生信息条形码粘贴区。2.选择题必须使用 2B 铅笔填涂;非选择题必须使用 0.5 毫米黑色字迹的签字笔书写,字体工整、笔迹清楚。3.请按照题号顺序在各题目的答题区域内作答,超出答题区域书写的答案无效;在草稿纸、试题卷上答题无效。4.保持卡面清洁,不要折叠,不要弄破、弄皱,不准使用涂改液、修正带、刮纸刀。一、选择题(共包括 22 个小题。每小题均只有一个符合题意的选项)1、完成下列实验所选择的装置或仪器(夹持装置已略去)正确的是A.用 CCl4提取溴水中的 Br2[来B.从 KI 和 I2的固体混合物中回收 I2C.吸收 NH3(极易溶于水),并防止倒吸D.工业酒精制备无水酒精A.AB.BC.CD.D2、钠与水反应的现象和钠的下列性质无关的是( )A.钠的熔点低B.钠的密度小C.钠的硬度小D.钠的强还原性3、下列说法错误的是A.标准状况下,1mol 任何物质的体积约为 22.4LB.O2的摩尔质量是 32g/mol,所以 2molO2的质量是 64gC.氯化氢气体的摩尔质量与 NA 个氯化氢分子的质量在数值上相等D.1mol 氢气和氧气的混合气体中含有的分子数为 6.02×1023 个4、对于某些离子的检验及结论一定正确的是A.向某溶液中加入稀盐酸产生无色气体,将气体通入澄清石灰水中,溶液变浑浊,则原溶液中一定有 CO32-B.向某溶液中加入 BaCl2溶液有白色沉淀产生,再加稀硝酸,沉淀不消失,则原溶液中一定有 Ag+C.向某溶液中先加入盐酸酸化,没有明显现象,再加入 BaCl2溶液,有白色沉淀产生,则原溶液中一定有 SO42-D.向某溶液中加入碳酸钠溶液产生白色沉淀,再加盐酸沉淀消失,则原溶液一定有 Ba2+5、下列说法中错误的是A.从 1L1mol·L-1的 NaCl 溶液中取出 10mL,其浓度仍是 1mol·L-1B.制备 0.5L 10mol·L-1的盐酸,需要氯化氢气体 112L(标准状况)C.0.5L 2mol·L-1BaCl2溶液中,Ba2+和 Cl-总数为 3×6.02×1023D.10mL 质量分数为 98%的 H2SO4,用水稀释至 100mL,H2SO4的质量分数为 9.8%6、用 NA表示阿伏加德罗常数的值,下列说法正确的是( )A.标准状况下,22.4 L 氢气中含有 2NA个中子B.0.1NA个氯化氢分子占有体积为 2.24 LC.2 克金属钙变成钙离子时失去的电子数为 0.1NAD.50 mL 0.1 mol·L-1H2SO4溶液中含有 H+数为 0.005NA7、向溴...

1、当您付费下载文档后,您只拥有了使用权限,并不意味着购买了版权,文档只能用于自身使用,不得用于其他商业用途(如 [转卖]进行直接盈利或[编辑后售卖]进行间接盈利)。
2、本站所有内容均由合作方或网友上传,本站不对文档的完整性、权威性及其观点立场正确性做任何保证或承诺!文档内容仅供研究参考,付费前请自行鉴别。
3、如文档内容存在违规,或者侵犯商业秘密、侵犯著作权等,请点击“违规举报”。

碎片内容

2025年盘锦市重点中学化学高一上期中质量跟踪监视模拟试题含解析

您可能关注的文档

确认删除?