山东省决胜新2025-2026学年高一上化学期中质量检测试题含解析

山东省决胜新2025-2026学年高一上化学期中质量检测试题含解析_第1页
1/14
山东省决胜新2025-2026学年高一上化学期中质量检测试题含解析_第2页
2/14
山东省决胜新2025-2026学年高一上化学期中质量检测试题含解析_第3页
3/14
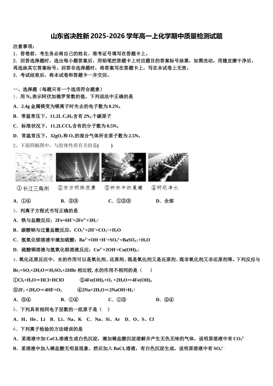
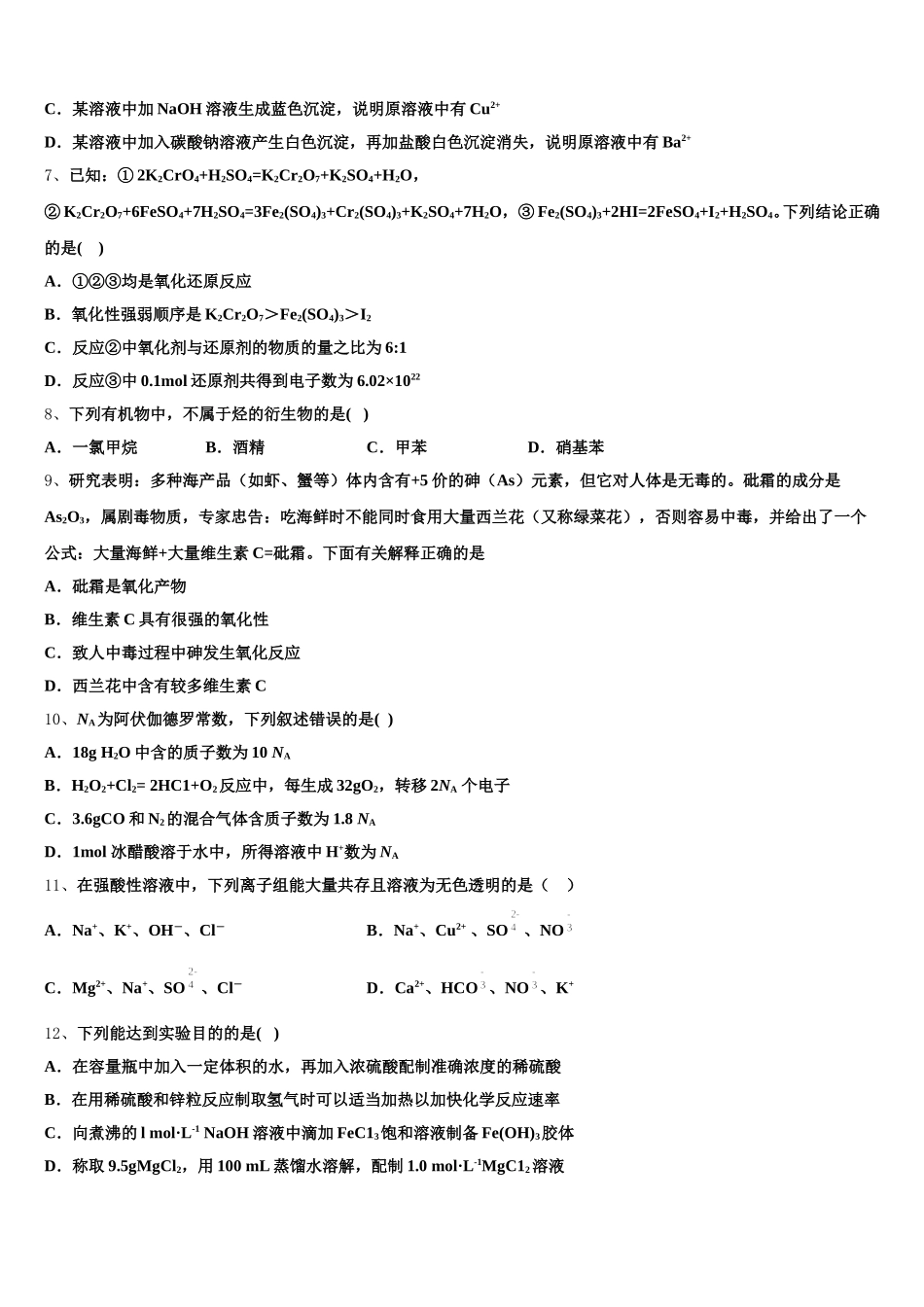
山东省决胜新 2025-2026 学年高一上化学期中质量检测试题注意事项:1.答卷前,考生务必将自己的姓名、准考证号填写在答题卡上。2.回答选择题时,选出每小题答案后,用铅笔把答题卡上对应题目的答案标号涂黑,如需改动,用橡皮擦干净后,再选涂其它答案标号。回答非选择题时,将答案写在答题卡上,写在本试卷上无效。3.考试结束后,将本试卷和答题卡一并交回。一、选择题(每题只有一个选项符合题意)1、用 NA表示阿伏加德罗常数的值,下列说法中正确的是A.2.4g 金属镁变为镁离子时失去的电子数为 0.2NAB.常温常压下,11.2L C2H4含有 2NA个碳原子C.标准状况下,11.2LCCl4含有的分子数为 0.5NAD.常温常压下,32gO2和 O3的混合气体所含原子数为 2.5NA2、下面四幅图中,与胶体性质有关的是( )A.①④B.②③C.①②③D.全部3、列离子方程式书写正确的是A.铁与盐酸反应:2Fe+6H+=2Fe3++3H2↑B.碳酸钠与过量盐酸反应:CO32-+2H+=CO2↑+H2OC.氢氧化钡溶液中滴加硫酸:Ba2++OH-+H++SO42-=BaSO4↓+H2OD.硫酸铜溶液与氢氧化钡溶液反应:Cu2++2OH-=Cu(OH)2↓4、氧化还原反应中,水的作用可以是氧化剂、还原剂、既是氧化剂又是还原剂、既非氧化剂又非还原剂等。下列反应与Br2+SO2+2H2O=H2SO4+2HBr 相比较, 水的作用不相同的是( )①Cl2+H2O=HCl+HClO ②4Fe(OH)2+O2 +2H2O=4Fe(OH)3③2F2 +2H2O=4HF+O2 ④2Na+2H2O=2NaOH+H2↑A.③④B.①④C.①③D.②④5、下列具有相同电子层数的一组原子是( )A.H、He、Li B.Li、Na、K C.Na、Si、Ar D.O、S、Cl6、下列离子检验的方法错误的是A.某溶液中加 CaCl2溶液生成白色沉淀,滴加稀盐酸沉淀溶解并产生无色无味的气体,说明原溶液中有 CO32-B.某溶液中加入稀盐酸无明显现象,然后加入 BaCl2溶液,有白色沉淀生成,说明原溶液中有 SO42﹣C.某溶液中加 NaOH 溶液生成蓝色沉淀,说明原溶液中有 Cu2+D.某溶液中加入碳酸钠溶液产生白色沉淀,再加盐酸白色沉淀消失,说明原溶液中有 Ba2+7、已知:① 2K2CrO4+H2SO4=K2Cr2O7+K2SO4+H2O,② K2Cr2O7+6FeSO4+7H2SO4=3Fe2(SO4)3+Cr2(SO4)3+K2SO4+7H2O,③ Fe2(SO4)3+2HI=2FeSO4+I2+H2SO4。下列结论正确的是( )A.①②③均是氧化还原反应B.氧化性强弱顺序是 K2Cr2O7>Fe2(SO4)3>I2C.反应②中氧化剂与还原剂的物质的量之比为 6:1D.反应③中 0.1mol 还原剂共得到电子数为 6.02×10228、下列有机物中,不属于烃...

1、当您付费下载文档后,您只拥有了使用权限,并不意味着购买了版权,文档只能用于自身使用,不得用于其他商业用途(如 [转卖]进行直接盈利或[编辑后售卖]进行间接盈利)。
2、本站所有内容均由合作方或网友上传,本站不对文档的完整性、权威性及其观点立场正确性做任何保证或承诺!文档内容仅供研究参考,付费前请自行鉴别。
3、如文档内容存在违规,或者侵犯商业秘密、侵犯著作权等,请点击“违规举报”。

碎片内容

山东省决胜新2025-2026学年高一上化学期中质量检测试题含解析

您可能关注的文档

确认删除?