2025届吉林省吉林市龙潭区吉化第一高级中学校生物高一下期末质量跟踪监视试题含解析

2025届吉林省吉林市龙潭区吉化第一高级中学校生物高一下期末质量跟踪监视试题含解析_第1页
1/9
2025届吉林省吉林市龙潭区吉化第一高级中学校生物高一下期末质量跟踪监视试题含解析_第2页
2/9
2025届吉林省吉林市龙潭区吉化第一高级中学校生物高一下期末质量跟踪监视试题含解析_第3页
3/9
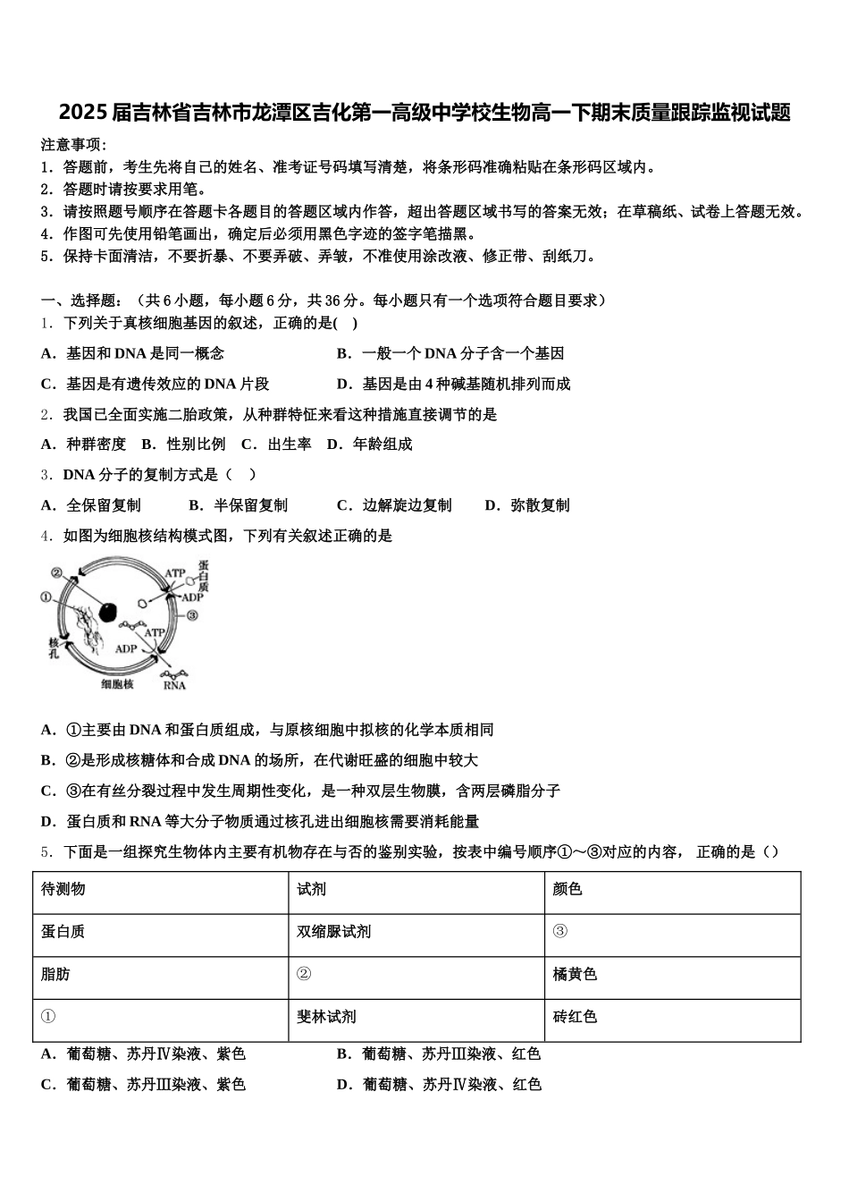
2025 届吉林省吉林市龙潭区吉化第一高级中学校生物高一下期末质量跟踪监视试题注意事项:1.答题前,考生先将自己的姓名、准考证号码填写清楚,将条形码准确粘贴在条形码区域内。2.答题时请按要求用笔。3.请按照题号顺序在答题卡各题目的答题区域内作答,超出答题区域书写的答案无效;在草稿纸、试卷上答题无效。4.作图可先使用铅笔画出,确定后必须用黑色字迹的签字笔描黑。5.保持卡面清洁,不要折暴、不要弄破、弄皱,不准使用涂改液、修正带、刮纸刀。一、选择题:(共 6 小题,每小题 6 分,共 36 分。每小题只有一个选项符合题目要求)1.下列关于真核细胞基因的叙述,正确的是( )A.基因和 DNA 是同一概念B.一般一个 DNA 分子含一个基因C.基因是有遗传效应的 DNA 片段D.基因是由 4 种碱基随机排列而成2.我国已全面实施二胎政策,从种群特怔来看这种措施直接调节的是A.种群密度 B.性别比例 C.出生率 D.年龄组成3.DNA 分子的复制方式是( )A.全保留复制B.半保留复制C.边解旋边复制D.弥散复制4.如图为细胞核结构模式图,下列有关叙述正确的是A.①主要由 DNA 和蛋白质组成,与原核细胞中拟核的化学本质相同B.②是形成核糖体和合成 DNA 的场所,在代谢旺盛的细胞中较大C.③在有丝分裂过程中发生周期性变化,是一种双层生物膜,含两层磷脂分子D.蛋白质和 RNA 等大分子物质通过核孔进出细胞核需要消耗能量5.下面是一组探究生物体内主要有机物存在与否的鉴别实验,按表中编号顺序①~③对应的内容, 正确的是()待测物试剂颜色蛋白质双缩脲试剂③脂肪②橘黄色①斐林试剂砖红色A.葡萄糖、苏丹Ⅳ染液、紫色B.葡萄糖、苏丹Ⅲ染液、红色C.葡萄糖、苏丹Ⅲ染液、紫色D.葡萄糖、苏丹Ⅳ染液、红色6.某 DNA 分子有 500 个碱基对,其中含有鸟嘌呤 300 个。该 DNA 进行连续复制,经测定,共消耗了周围环境中 3000个腺嘌呤脱氧核苷酸,则该 DNA 分子共复制了多少次A.3 次B.4 次C.5 次D.6 次二、综合题:本大题共 4 小题7.(9 分)玉米(2N=20)是重要的粮食作物之一。已知玉米的高(A)对矮杆(a)为显性,抗病(B)对易感病(b)为显性,控制上述两对性状的基因分别位于两对同源染色体上。现有两个纯合的玉米品种甲(AABB)和乙(aabb),据此培养 aaBB 品种。根据材料分析回答:(1)由品种 AABB、aabb 经过 a、b、c 过程培育出新品种的育种方式称为__________,其原理...

1、当您付费下载文档后,您只拥有了使用权限,并不意味着购买了版权,文档只能用于自身使用,不得用于其他商业用途(如 [转卖]进行直接盈利或[编辑后售卖]进行间接盈利)。
2、本站所有内容均由合作方或网友上传,本站不对文档的完整性、权威性及其观点立场正确性做任何保证或承诺!文档内容仅供研究参考,付费前请自行鉴别。
3、如文档内容存在违规,或者侵犯商业秘密、侵犯著作权等,请点击“违规举报”。

碎片内容

2025届吉林省吉林市龙潭区吉化第一高级中学校生物高一下期末质量跟踪监视试题含解析

您可能关注的文档

确认删除?