2025届江西九江第一中学高二物理第二学期期中综合测试模拟试题含解析

2025届江西九江第一中学高二物理第二学期期中综合测试模拟试题含解析_第1页
1/13
2025届江西九江第一中学高二物理第二学期期中综合测试模拟试题含解析_第2页
2/13
2025届江西九江第一中学高二物理第二学期期中综合测试模拟试题含解析_第3页
3/13
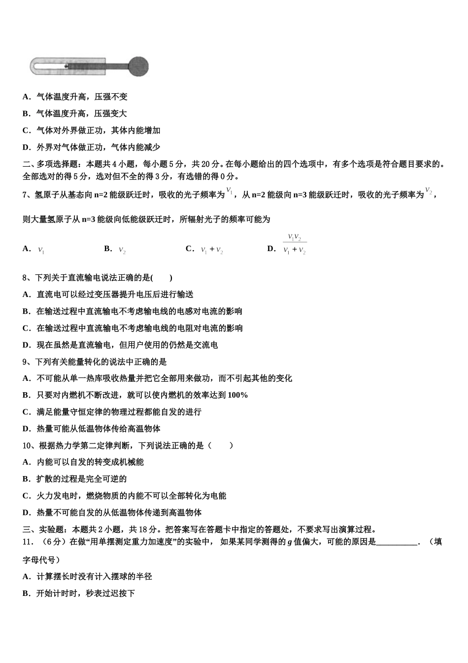
2025 届江西九江第一中学高二物理第二学期期中综合测试模拟试题注意事项1.考生要认真填写考场号和座位序号。2.试题所有答案必须填涂或书写在答题卡上,在试卷上作答无效。第一部分必须用 2B 铅笔作答;第二部分必须用黑色字迹的签字笔作答。3.考试结束后,考生须将试卷和答题卡放在桌面上,待监考员收回。一、单项选择题:本题共 6 小题,每小题 4 分,共 24 分。在每小题给出的四个选项中,只有一项是符合题目要求的。1、物体做下列几种运动,其中一定符合机械能守恒的运动是( )A.自由落体运动 B.在竖直方向做匀速直线运动C.匀变速直线运动 D.在竖直平面内做匀速圆周运动2、如图所示,在研究光电效应实验的电路中,设光电管阴极 K 的逸出功为 W0,电源的电动势 E=4.0V,内阻可忽略,滑动变阻器的金属丝电阻均匀,总有效长度为 L。滑动触头 P 置于金属电阻丝的正中央 c 点,闭合开关,用光子能量为3.5eV 的一束单色光照射光电管阴极 K,发现灵敏电流计示数不为零;将滑动触头 P 从 c 点向左移动,电流计示数刚好减小到零。若将滑动触头 P 从 c 点向右移动,光电子到达阳极 A 的最大动能为 Emax,则( )A.W0=2.5eV,Emax=1.0eVB.W0=2.5eV,Emax=2.0eVC.W0=1.0eV,Emax=1.0eVD.W0=1.0eV,Emax=2.0eV3、三根导线如图放置,其中 L1可绕 O1点转动,L3可绕 O2点转动,L2固定,当通以如图所示方向电流时将会有( )A.L1逆时针,L3顺时针转动B.L1顺时针,L3逆时针转动C.L1、L3均顺时针转动D.L1、L3均逆时针转动4、劲度系数为 20 N/cm 的弹簧振子,它的振动图像如下图所示,则A.在图中 A 点对应的时刻,振子所受的弹力大小为 0.5N,方向指向 x 轴的负方向B.在图中 A 点对应的时刻,振子的速度方向指向 x 轴的正方向C.在 0~4 s 内振子做了 1.75 次全振动D.在 0~4 s 内振子通过的路程为 3.5cm,位移为 05、如图所示,在 O 点正下方有一个有理想边界的匀强磁场,铜环在 A 点由静止释放向右摆至最高点 B,不考虑空气阻力,则下列说法正确的是( )A.A、B 两点在同一水平线B.A 点高于 B 点C.A 点低于 B 点D.铜环将做等幅摆动6、景颇族的祖先发明的点火器如图所示,用牛角做套筒,木质推杆前端粘着艾绒.猛推推杆,艾绒即可点燃,对筒内封闭的气体,在压缩过程中 ( )A.气体温度升高,压强不变B.气体温度升高,压强变大C.气体对外界做正功,其体内能...

1、当您付费下载文档后,您只拥有了使用权限,并不意味着购买了版权,文档只能用于自身使用,不得用于其他商业用途(如 [转卖]进行直接盈利或[编辑后售卖]进行间接盈利)。
2、本站所有内容均由合作方或网友上传,本站不对文档的完整性、权威性及其观点立场正确性做任何保证或承诺!文档内容仅供研究参考,付费前请自行鉴别。
3、如文档内容存在违规,或者侵犯商业秘密、侵犯著作权等,请点击“违规举报”。

碎片内容

2025届江西九江第一中学高二物理第二学期期中综合测试模拟试题含解析

您可能关注的文档

确认删除?