浙江省东阳市东阳中学2026届化学高一上期中质量检测模拟试题含解析

浙江省东阳市东阳中学2026届化学高一上期中质量检测模拟试题含解析_第1页
1/14
浙江省东阳市东阳中学2026届化学高一上期中质量检测模拟试题含解析_第2页
2/14
浙江省东阳市东阳中学2026届化学高一上期中质量检测模拟试题含解析_第3页
3/14
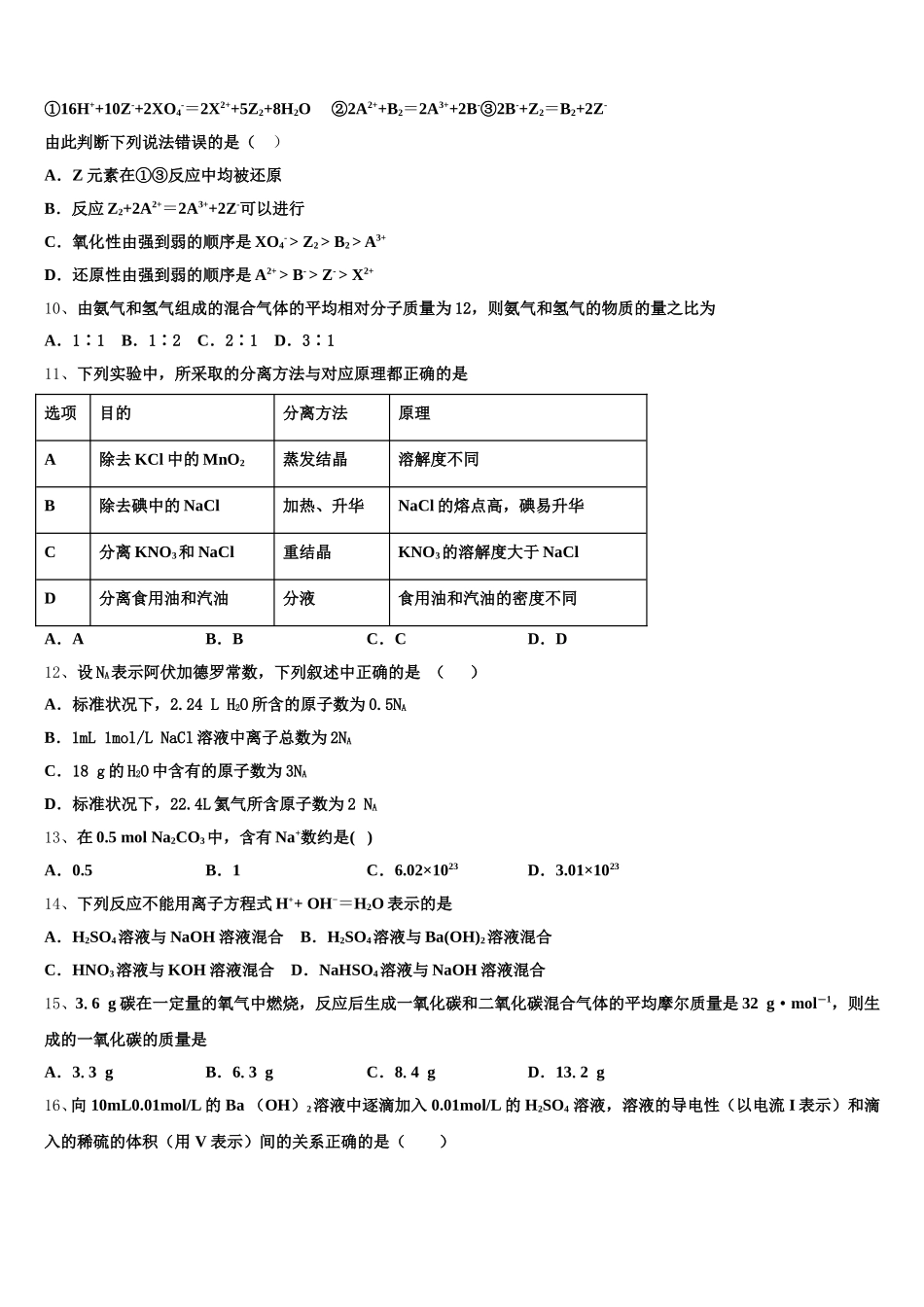
浙江省东阳市东阳中学 2026 届化学高一上期中质量检测模拟试题注意事项:1.答题前,考生先将自己的姓名、准考证号码填写清楚,将条形码准确粘贴在条形码区域内。2.答题时请按要求用笔。3.请按照题号顺序在答题卡各题目的答题区域内作答,超出答题区域书写的答案无效;在草稿纸、试卷上答题无效。4.作图可先使用铅笔画出,确定后必须用黑色字迹的签字笔描黑。5.保持卡面清洁,不要折暴、不要弄破、弄皱,不准使用涂改液、修正带、刮纸刀。一、选择题(每题只有一个选项符合题意)1、已知氧化性 Br2>Fe3+>I2>S,下列反应不能发生的是( )A.2Fe2++I2→2Fe3++2I﹣B.Br2+H2S→S+2HBrC.2Fe3++2I﹣→2Fe2++I2D.Br2+2Fe2+→Fe3++2Br﹣2、下列实验方案设计中,正确的是( )A.用溶解、过滤的方法分离 KNO3和 NaCl 固体的混合物B.萃取操作时,应选择有机萃取剂,如酒精等C.分液操作时,分液漏斗里的下层液体从下口放出,上层液体从上口倒出D.蒸发操作时,应使混合物的水分完全蒸干后,才能停止加热3、如图所示测定溶液导电性实验的装置,甲与乙中盛有浓度相同的不同液体。接通电源后将甲中液体逐滴滴入乙中,发现灯泡由亮→暗灭→亮。下表中甲、乙所盛液体符合要求的是( )选项甲乙A氯化钠溶液硝酸银溶液B氨水醋酸C稀盐酸碳酸钙悬浊液D硫酸铜溶液氢氧化钡溶液A.AB.BC.CD.D4、已知 3.01×1023个 x 气体分子的质量为 23g,则 x 气体的摩尔质量是A.46g B.11.5g/mol C.23g /mol D.46g /mol5、有下列三个反应:① Cl2+FeI2=FeCl2+I2②2Fe2++Br2=2Fe3++2Br-③Co2O3+6HCl=2CoCl2+Cl2↑+3H2O。下列说法正确的是A.①②③中的氧化产物分别是 I2、Fe3+、CoCl2B.根据以上方程式可以得到氧化性 Cl2>Fe3+>Co2O3C.可以推理得到 Cl2+FeBr2=FeCl2+Br2D.在反应③中当 1molCo2O3参加反应时,2molHCl 被氧化6、物质的量浓度相同的 NaCl、MgCl2、AlCl3三种溶液,当溶液的体积比为 3∶2∶1 时,三种溶液中 Cl-的物质的量之比为( )A.1∶1∶1B.1∶2∶3C.3∶2∶1D.3∶4∶37、在 0.2 L 由 NaCl、MgCl2、CaCl2组成的混合液中,部分离子浓度大小如图所示, 则溶液中 Ca2+的物质的量浓度为 A.0.5 mol·L-1B.1 mol·L-1C.1.5 mol·L-1D.无法计算8、下列实验操作完全正确的是( )编号实验目的操 作A取出分液漏斗中的上层有机液体先将下层液体从分液漏斗下端管口放出,关闭活塞,换一只烧杯,再将上层有...

1、当您付费下载文档后,您只拥有了使用权限,并不意味着购买了版权,文档只能用于自身使用,不得用于其他商业用途(如 [转卖]进行直接盈利或[编辑后售卖]进行间接盈利)。
2、本站所有内容均由合作方或网友上传,本站不对文档的完整性、权威性及其观点立场正确性做任何保证或承诺!文档内容仅供研究参考,付费前请自行鉴别。
3、如文档内容存在违规,或者侵犯商业秘密、侵犯著作权等,请点击“违规举报”。

碎片内容

浙江省东阳市东阳中学2026届化学高一上期中质量检测模拟试题含解析

您可能关注的文档

确认删除?