北京市东城区第十一中学2025年高一下物理期末调研试题含解析

北京市东城区第十一中学2025年高一下物理期末调研试题含解析_第1页
1/14
北京市东城区第十一中学2025年高一下物理期末调研试题含解析_第2页
2/14
北京市东城区第十一中学2025年高一下物理期末调研试题含解析_第3页
3/14
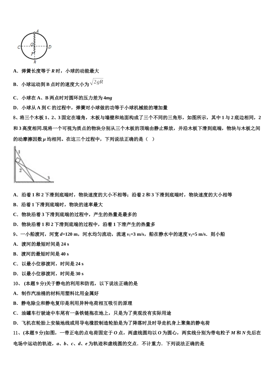
北京市东城区第十一中学 2025 年高一下物理期末调研试题注意事项:1.答题前,考生先将自己的姓名、准考证号码填写清楚,将条形码准确粘贴在条形码区域内。2.答题时请按要求用笔。3.请按照题号顺序在答题卡各题目的答题区域内作答,超出答题区域书写的答案无效;在草稿纸、试卷上答题无效。4.作图可先使用铅笔画出,确定后必须用黑色字迹的签字笔描黑。5.保持卡面清洁,不要折暴、不要弄破、弄皱,不准使用涂改液、修正带、刮纸刀。一、选择题:(1-6 题为单选题 7-12 为多选,每题 4 分,漏选得 2 分,错选和不选得零分)1、 (本题 9 分)图中实线为一簇电场线,虚线是一带电粒子从电场中的 A 点运动到 B 点的运动轨迹.粒子只受电场力作用,下列说法正确的是( )A.粒子带正电B.粒子在 A 点的速度大于在 B 点的速度C.粒子在 A 点的加速度小于在 B 点的加速度D.粒子在 A 点的电势能大于在 B 点的的电势能2、 (本题 9 分)关于行星的运动及太阳与行星间的引力,下列说法正确的是( )A.所有行星绕太阳运动的轨道都是圆B.所有行星绕太阳公转的周期都相同C.太阳与行星间引力的方向沿着二者的连线D.太阳对行星的引力大于行星对太阳的引力3、 (本题 9 分)在下列各种措施中,目的是为了防止静电危害的是( )A.电视机后盖上开有许多小孔B.电视机上装有一条户外天线C.在高大的建筑物顶端装有避雷针D.在烟道的中央装有静电除尘器4、 (本题 9 分)公元 1543 年.哥白尼的《天体运行论》一书问世,该书预示了地心宇宙论的终结.哥白尼提出行星绕太阳做匀速圆周运动,其运动的示意图如图所示,假设行星只受到太阳的引力作用.按照哥白尼上述的现点,下列说法中正确的是( )A.太阳对各行星的引力大小相同B.土星绕太阳运动的向心加速度比地球的大C.木星绕太阳运动的线速度比地球的大D.火星绕太阳运动的周期大于地球的周期5、 (本题 9 分)以下说法正确的是( )A.绕地球沿圆轨道飞行的航天器中悬浮的液滴处于平衡状态B.洗衣机脱水时利用离心运动把附着在衣物上的水份甩掉C.匀速直线运动因为受合力等于零,所以机械能一定守恒D.合力对物体做功为零时,机械能一定守恒6、 (本题 9 分)如图所示,甲运动员在球场上得到篮球之后,甲、乙以相同的速度并排向同一方向奔跑,甲运动员要将球传给乙运动员,不计空气阻力,问他应将球向什么方向抛出( )A.抛出方向与奔跑方向相同,如图中箭头 1 所指...

1、当您付费下载文档后,您只拥有了使用权限,并不意味着购买了版权,文档只能用于自身使用,不得用于其他商业用途(如 [转卖]进行直接盈利或[编辑后售卖]进行间接盈利)。
2、本站所有内容均由合作方或网友上传,本站不对文档的完整性、权威性及其观点立场正确性做任何保证或承诺!文档内容仅供研究参考,付费前请自行鉴别。
3、如文档内容存在违规,或者侵犯商业秘密、侵犯著作权等,请点击“违规举报”。

碎片内容

北京市东城区第十一中学2025年高一下物理期末调研试题含解析

您可能关注的文档

确认删除?