广东省江门市新会区梁启超纪念中学2025年高二物理第二学期期中学业质量监测试题含解析

广东省江门市新会区梁启超纪念中学2025年高二物理第二学期期中学业质量监测试题含解析_第1页
1/12
广东省江门市新会区梁启超纪念中学2025年高二物理第二学期期中学业质量监测试题含解析_第2页
2/12
广东省江门市新会区梁启超纪念中学2025年高二物理第二学期期中学业质量监测试题含解析_第3页
3/12
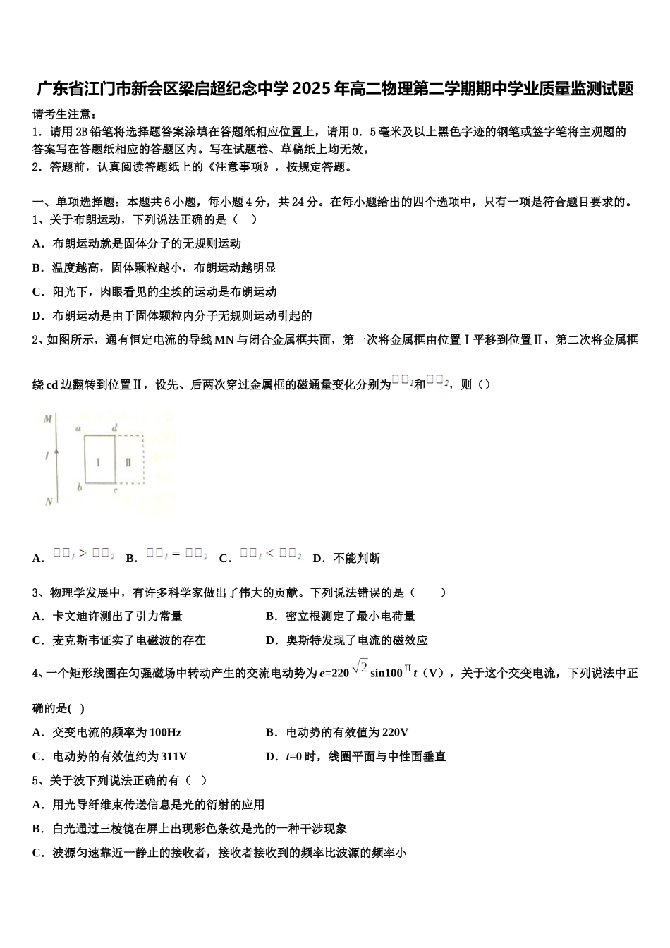
广东省江门市新会区梁启超纪念中学 2025 年高二物理第二学期期中学业质量监测试题请考生注意:1.请用 2B 铅笔将选择题答案涂填在答题纸相应位置上,请用 0.5 毫米及以上黑色字迹的钢笔或签字笔将主观题的答案写在答题纸相应的答题区内。写在试题卷、草稿纸上均无效。2.答题前,认真阅读答题纸上的《注意事项》,按规定答题。一、单项选择题:本题共 6 小题,每小题 4 分,共 24 分。在每小题给出的四个选项中,只有一项是符合题目要求的。1、关于布朗运动,下列说法正确的是( )A.布朗运动就是固体分子的无规则运动B.温度越高,固体颗粒越小,布朗运动越明显C.阳光下,肉眼看见的尘埃的运动是布朗运动D.布朗运动是由于固体颗粒内分子无规则运动引起的2、如图所示,通有恒定电流的导线 MN 与闭合金属框共面,第一次将金属框由位置Ⅰ平移到位置Ⅱ,第二次将金属框绕 cd 边翻转到位置Ⅱ,设先、后两次穿过金属框的磁通量变化分别为和,则()A. B. C. D.不能判断3、物理学发展中,有许多科学家做出了伟大的贡献。下列说法错误的是( )A.卡文迪许测出了引力常量B.密立根测定了最小电荷量C.麦克斯韦证实了电磁波的存在D.奥斯特发现了电流的磁效应4、一个矩形线圈在匀强磁场中转动产生的交流电动势为 e=220sin100t(V),关于这个交变电流,下列说法中正确的是( )A.交变电流的频率为 100HzB.电动势的有效值为 220VC.电动势的有效值约为 311VD.t=0 时,线圈平面与中性面垂直5、关于波下列说法正确的有( )A.用光导纤维束传送信息是光的衍射的应用B.白光通过三棱镜在屏上出现彩色条纹是光的一种干涉现象C.波源匀速靠近一静止的接收者,接收者接收到的频率比波源的频率小D.露珠的晶莹透亮现象,是由光的全反射引起的6、一块含铀的矿石质量为 M,其中铀元素的质量为 m.铀发生一系列衰变,最终生成物为铅.已知铀的半衰期为 T,那么下列说法中正确的有 ( )A.经过两个半衰期后这块矿石中基本不再含有铀了B.经过两个半衰期后原来所含的铀元素的原子核有 m/4 发生了衰变C.经过三个半衰期后,其中铀元素的质量还剩 m/8D.经过一个半衰期后该矿石的质量剩下 M/2二、多项选择题:本题共 4 小题,每小题 5 分,共 20 分。在每小题给出的四个选项中,有多个选项是符合题目要求的。全部选对的得 5 分,选对但不全的得 3 分,有选错的得 0 分。7、如上图所示,套在足够长的绝缘粗糙直...

1、当您付费下载文档后,您只拥有了使用权限,并不意味着购买了版权,文档只能用于自身使用,不得用于其他商业用途(如 [转卖]进行直接盈利或[编辑后售卖]进行间接盈利)。
2、本站所有内容均由合作方或网友上传,本站不对文档的完整性、权威性及其观点立场正确性做任何保证或承诺!文档内容仅供研究参考,付费前请自行鉴别。
3、如文档内容存在违规,或者侵犯商业秘密、侵犯著作权等,请点击“违规举报”。

碎片内容

广东省江门市新会区梁启超纪念中学2025年高二物理第二学期期中学业质量监测试题含解析

您可能关注的文档

确认删除?