2025届广西钦州市浦北县寨圩中学物理高二下期中教学质量检测模拟试题含解析

2025届广西钦州市浦北县寨圩中学物理高二下期中教学质量检测模拟试题含解析_第1页
1/15
2025届广西钦州市浦北县寨圩中学物理高二下期中教学质量检测模拟试题含解析_第2页
2/15
2025届广西钦州市浦北县寨圩中学物理高二下期中教学质量检测模拟试题含解析_第3页
3/15
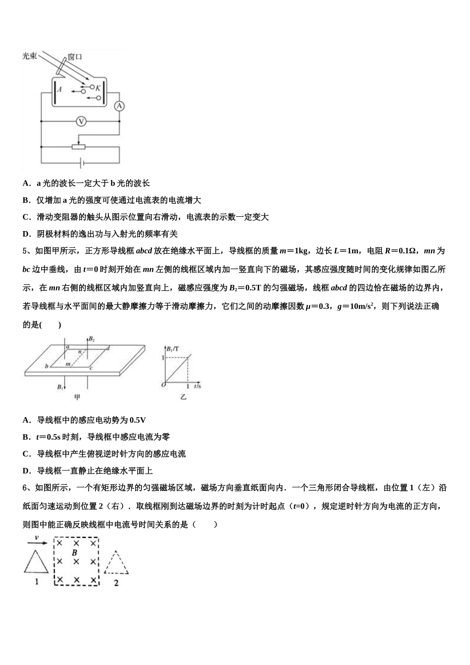
2025 届广西钦州市浦北县寨圩中学物理高二下期中教学质量检测模拟试题注意事项:1.答题前,考生先将自己的姓名、准考证号码填写清楚,将条形码准确粘贴在条形码区域内。2.答题时请按要求用笔。3.请按照题号顺序在答题卡各题目的答题区域内作答,超出答题区域书写的答案无效;在草稿纸、试卷上答题无效。4.作图可先使用铅笔画出,确定后必须用黑色字迹的签字笔描黑。5.保持卡面清洁,不要折暴、不要弄破、弄皱,不准使用涂改液、修正带、刮纸刀。一、单项选择题:本题共 6 小题,每小题 4 分,共 24 分。在每小题给出的四个选项中,只有一项是符合题目要求的。1、下列说法中,正确的是( )A.变化的磁场一定产生变化的电场B.LC 振荡回路电容 C 增加时,振荡频率增加C.机械波既能在空气中传播,也能在液体和固体中传播D.在一个周期内,介质中的振动质点通过的路程为一个波长2、如图所示,一质量为 0.5kg 的一块橡皮泥自距小车上表面 1.25m 高处由静止下落,恰好落入质量为 2kg、速度为2.5m/s 沿光滑水平地面运动的小车上,并与小车一起沿水平地面运动,取 g=10m/s2,不计空气阻力,下列说法正确的是A.橡皮泥下落的时间为 0.3sB.橡皮泥与小车一起在水平地面上运动的速度大小为 3.5m/sC.橡皮泥落入小车的过程中,橡皮泥与小车组成的系统动量守恒D.整个过程中,橡皮泥与小车组成的系统损失的机械能为 7.5J3、2017 年 4 月,我国成功发射的天舟一号货运飞船与天宫二号空间实验室完成了首次交会对接,对接形成的组合体仍沿天宫二号原来的轨道(可视为圆轨道)运行.与天宫二号单独运行时相比,组合体运行的: ()A.周期变大B.速率变大C.动能变大D.向心加速度变大4、如图所示是研究光电效应的电路,阴极 K 和阳极 A 是密封在真空玻璃管中的两个电极,K 在受到光照射时能够发射光电子。阳极 A 吸收阴极 K 发出的光电子,在电路中形成光电流。如果用单色光 a 照射阴极 K,电流表的指针发生偏转;用单色光 b 照射光电管阴极 K 时,电流表的指针不发生偏转。下列说法正确的是:A.a 光的波长一定大于 b 光的波长B.仅增加 a 光的强度可使通过电流表的电流增大C.滑动变阻器的触头从图示位置向右滑动,电流表的示数一定变大D.阴极材料的逸出功与入射光的频率有关5、如图甲所示,正方形导线框 abcd 放在绝缘水平面上,导线框的质量 m=1kg,边长 L=1m,电阻 R=0.1Ω,mn 为bc 边中垂线...

1、当您付费下载文档后,您只拥有了使用权限,并不意味着购买了版权,文档只能用于自身使用,不得用于其他商业用途(如 [转卖]进行直接盈利或[编辑后售卖]进行间接盈利)。
2、本站所有内容均由合作方或网友上传,本站不对文档的完整性、权威性及其观点立场正确性做任何保证或承诺!文档内容仅供研究参考,付费前请自行鉴别。
3、如文档内容存在违规,或者侵犯商业秘密、侵犯著作权等,请点击“违规举报”。

碎片内容

2025届广西钦州市浦北县寨圩中学物理高二下期中教学质量检测模拟试题含解析

您可能关注的文档

确认删除?