2025年河北省临漳县第一中学高一物理第二学期期末复习检测模拟试题含解析

2025年河北省临漳县第一中学高一物理第二学期期末复习检测模拟试题含解析_第1页
1/15
2025年河北省临漳县第一中学高一物理第二学期期末复习检测模拟试题含解析_第2页
2/15
2025年河北省临漳县第一中学高一物理第二学期期末复习检测模拟试题含解析_第3页
3/15
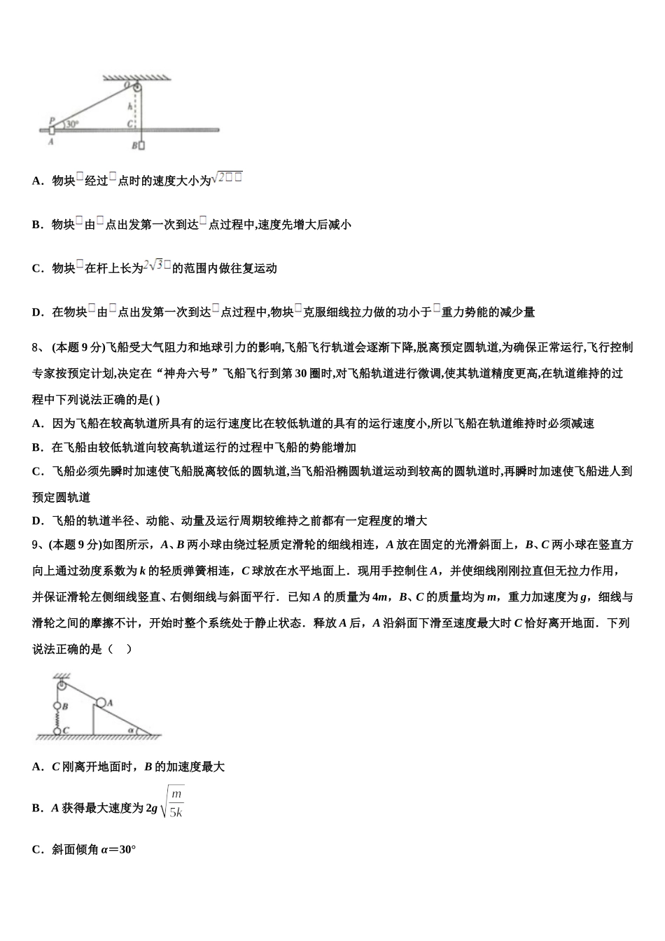
2025 年河北省临漳县第一中学高一物理第二学期期末复习检测模拟试题注意事项:1.答卷前,考生务必将自己的姓名、准考证号、考场号和座位号填写在试题卷和答题卡上。用 2B 铅笔将试卷类型(B)填涂在答题卡相应位置上。将条形码粘贴在答题卡右上角"条形码粘贴处"。2.作答选择题时,选出每小题答案后,用 2B 铅笔把答题卡上对应题目选项的答案信息点涂黑;如需改动,用橡皮擦干净后,再选涂其他答案。答案不能答在试题卷上。3.非选择题必须用黑色字迹的钢笔或签字笔作答,答案必须写在答题卡各题目指定区域内相应位置上;如需改动,先划掉原来的答案,然后再写上新答案;不准使用铅笔和涂改液。不按以上要求作答无效。4.考生必须保证答题卡的整洁。考试结束后,请将本试卷和答题卡一并交回。一、选择题:本大题共 10 小题,每小题 5 分,共 50 分。在每小题给出的四个选项中,有的只有一项符合题目要求,有的有多项符合题目要求。全部选对的得 5 分,选对但不全的得 3 分,有选错的得 0 分。1、 (本题 9 分)关于元电荷下列说法错误的是( )A.所有带电体的电荷量大小一定等于元电荷的整数倍B.元电荷的值通常取作 e=1.60×10-19 CC.元电荷实际上是指电子和质子本身D.电荷量 e 的数值最早是由美国科学家密立根用实验测得的2、 (本题 9 分)物体在做平抛运动过程中,相等的时间内,下列哪个量是相等的A.重力做功 B.速度增量 C.位移 D.平均速率3、 (本题 9 分)如图所示.脚盘在水平面内匀速转动,放在盘面上的一小物块随圆盘一起运动,关于小物块的受力情况,下列说法中正确的是( )A.只受重力和支持力B.受重力、支持力和压力C.受重力、支持力和摩擦力D.受重力、支持力,摩擦力和向心力4、 (本题 9 分)做匀速圆周运动的物体,改变的物理量是( )A.速度 B.速率 C.角速度 D.周期5、如图是某修正带内部互相齿合的两个齿轮,、分别是大小齿轮边缘上的两点,在使用修正带时,下列关系正确的是( )A.线速度B.角速度C.周期D.向心加速度6、 (本题 9 分)宇宙中两颗靠得很近的天体组合为双星。如图,某双屋由质量不等的星体和构成,两星在相互之间的万有引力作用下绕两者连线上某一定点 O 做匀速圆周运动。到 O 的距离为 r,已知万有引力常量为以下说法中正确的是 A.它们做圆周运动的线速度大小相等B.它们做圆周运动的动量大小相等C.若已知做圆周运动的周期 T,则可求的质量D....

1、当您付费下载文档后,您只拥有了使用权限,并不意味着购买了版权,文档只能用于自身使用,不得用于其他商业用途(如 [转卖]进行直接盈利或[编辑后售卖]进行间接盈利)。
2、本站所有内容均由合作方或网友上传,本站不对文档的完整性、权威性及其观点立场正确性做任何保证或承诺!文档内容仅供研究参考,付费前请自行鉴别。
3、如文档内容存在违规,或者侵犯商业秘密、侵犯著作权等,请点击“违规举报”。

碎片内容

2025年河北省临漳县第一中学高一物理第二学期期末复习检测模拟试题含解析

您可能关注的文档

确认删除?