广东省佛山一中、石门中学、顺德一中、国华纪中四校2025年高一下物理期末达标测试试题含解析

广东省佛山一中、石门中学、顺德一中、国华纪中四校2025年高一下物理期末达标测试试题含解析_第1页
1/12
广东省佛山一中、石门中学、顺德一中、国华纪中四校2025年高一下物理期末达标测试试题含解析_第2页
2/12
广东省佛山一中、石门中学、顺德一中、国华纪中四校2025年高一下物理期末达标测试试题含解析_第3页
3/12
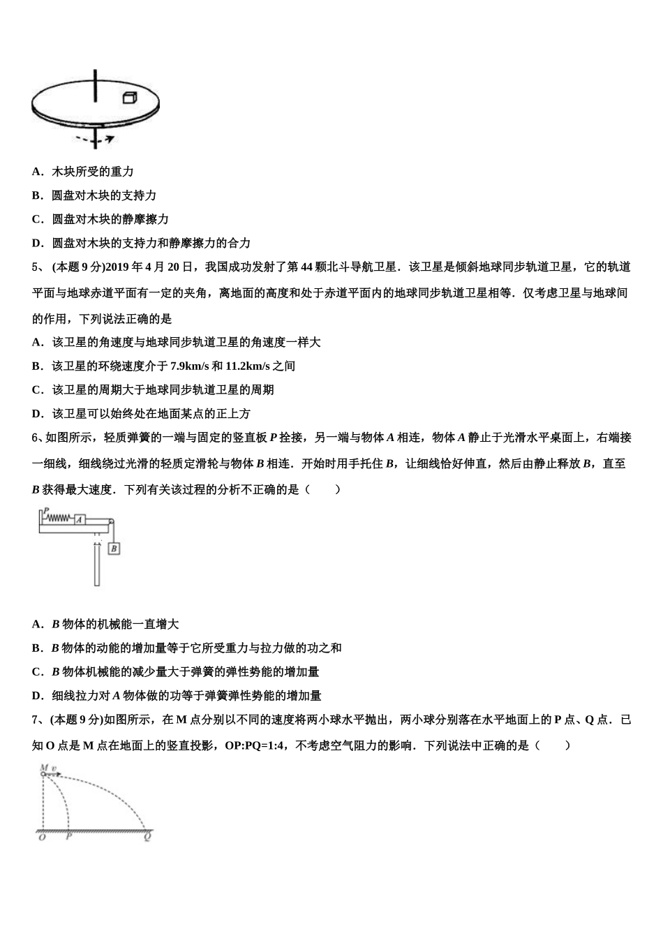
广东省佛山一中、石门中学、顺德一中、国华纪中四校 2025 年高一下物理期末达标测试试题注意事项1.考试结束后,请将本试卷和答题卡一并交回.2.答题前,请务必将自己的姓名、准考证号用 0.5 毫米黑色墨水的签字笔填写在试卷及答题卡的规定位置.3.请认真核对监考员在答题卡上所粘贴的条形码上的姓名、准考证号与本人是否相符.4.作答选择题,必须用 2B 铅笔将答题卡上对应选项的方框涂满、涂黑;如需改动,请用橡皮擦干净后,再选涂其他答案.作答非选择题,必须用 05 毫米黑色墨水的签字笔在答题卡上的指定位置作答,在其他位置作答一律无效.5.如需作图,须用 2B 铅笔绘、写清楚,线条、符号等须加黑、加粗.一、选择题:本大题共 10 小题,每小题 5 分,共 50 分。在每小题给出的四个选项中,有的只有一项符合题目要求,有的有多项符合题目要求。全部选对的得 5 分,选对但不全的得 3 分,有选错的得 0 分。1、 (本题 9 分)为了行驶安全,小车进入城区应适当减速,某小车进入城区前功率恒为 P,做匀速直线运动,进入城区后仍沿直线行驶,所受阻力不变,但功率立刻变为 ,并保持此功率不变。下列说法正确的是( )A.小车做匀速直线运动B.小车做匀减速直线运动C.小车先匀速后减速直线运动D.小车先减速后匀速直线运动2、 (本题 9 分)质量为 m 的小球在竖直平面内的圆形轨道的内侧运动,经过轨道最高点而不脱离轨道的最小速度是 v,则当小球以 3v 的速度经过最高点时,对轨道压力的大小是( )A.0B.3mgC.5mgD.8mg3、单摆振动的回复力是A.摆球所受的重力B.摆球重力在垂直悬线方向上的分力C.悬线对摆球的拉力D.摆球所受重力和悬线对摆球拉力的合力4、 (本题 9 分)如图所示,一个圆盘在水平面内匀速转动,盘面上距圆盘中心一定距离处放有一个小木块随圆盘一起转动,木块受到三个力的作用:重力、圆盘对木块的支持力和圆盘对木块的静摩擦力,则木块转动所需的向心力是A.木块所受的重力B.圆盘对木块的支持力C.圆盘对木块的静摩擦力D.圆盘对木块的支持力和静摩擦力的合力5、 (本题 9 分)2019 年 4 月 20 日,我国成功发射了第 44 颗北斗导航卫星.该卫星是倾斜地球同步轨道卫星,它的轨道平面与地球赤道平面有一定的夹角,离地面的高度和处于赤道平面内的地球同步轨道卫星相等.仅考虑卫星与地球间的作用,下列说法正确的是A.该卫星的角速度与地球同步轨道卫星的角速度一样大B...

1、当您付费下载文档后,您只拥有了使用权限,并不意味着购买了版权,文档只能用于自身使用,不得用于其他商业用途(如 [转卖]进行直接盈利或[编辑后售卖]进行间接盈利)。
2、本站所有内容均由合作方或网友上传,本站不对文档的完整性、权威性及其观点立场正确性做任何保证或承诺!文档内容仅供研究参考,付费前请自行鉴别。
3、如文档内容存在违规,或者侵犯商业秘密、侵犯著作权等,请点击“违规举报”。

碎片内容

广东省佛山一中、石门中学、顺德一中、国华纪中四校2025年高一下物理期末达标测试试题含解析

您可能关注的文档

确认删除?