浙江省安吉县上墅私立高级中学2024-2025学年高二下物理期中考试模拟试题含解析

浙江省安吉县上墅私立高级中学2024-2025学年高二下物理期中考试模拟试题含解析_第1页
1/11
浙江省安吉县上墅私立高级中学2024-2025学年高二下物理期中考试模拟试题含解析_第2页
2/11
浙江省安吉县上墅私立高级中学2024-2025学年高二下物理期中考试模拟试题含解析_第3页
3/11
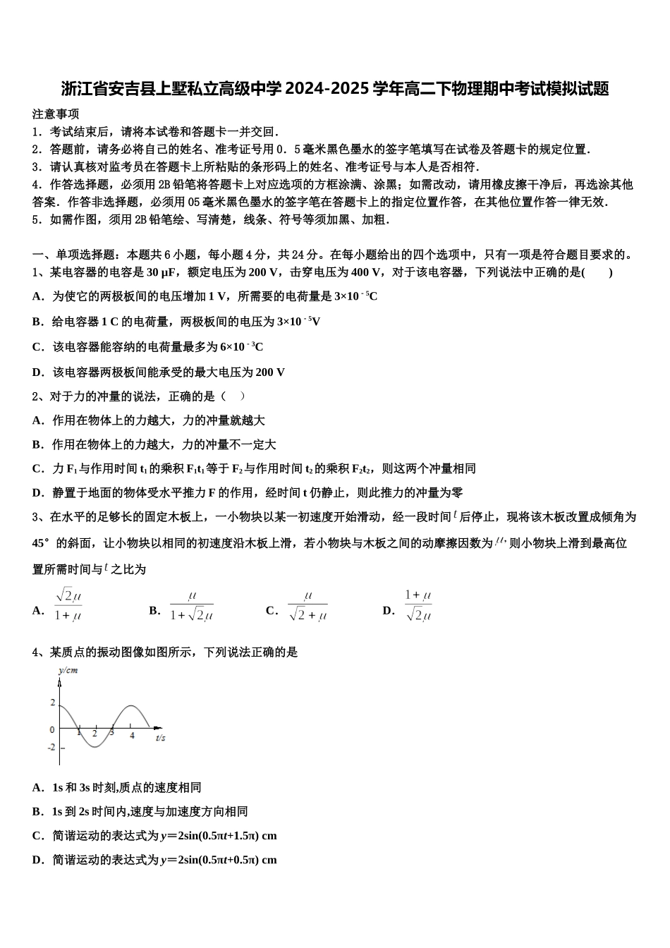
浙江省安吉县上墅私立高级中学 2024-2025 学年高二下物理期中考试模拟试题注意事项1.考试结束后,请将本试卷和答题卡一并交回.2.答题前,请务必将自己的姓名、准考证号用 0.5 毫米黑色墨水的签字笔填写在试卷及答题卡的规定位置.3.请认真核对监考员在答题卡上所粘贴的条形码上的姓名、准考证号与本人是否相符.4.作答选择题,必须用 2B 铅笔将答题卡上对应选项的方框涂满、涂黑;如需改动,请用橡皮擦干净后,再选涂其他答案.作答非选择题,必须用 05 毫米黑色墨水的签字笔在答题卡上的指定位置作答,在其他位置作答一律无效.5.如需作图,须用 2B 铅笔绘、写清楚,线条、符号等须加黑、加粗.一、单项选择题:本题共 6 小题,每小题 4 分,共 24 分。在每小题给出的四个选项中,只有一项是符合题目要求的。1、某电容器的电容是 30 μF,额定电压为 200 V,击穿电压为 400 V,对于该电容器,下列说法中正确的是( )A.为使它的两极板间的电压增加 1 V,所需要的电荷量是 3×10-5CB.给电容器 1 C 的电荷量,两极板间的电压为 3×10-5VC.该电容器能容纳的电荷量最多为 6×10-3CD.该电容器两极板间能承受的最大电压为 200 V2、对于力的冲量的说法,正确的是( )A.作用在物体上的力越大,力的冲量就越大B.作用在物体上的力越大,力的冲量不一定大C.力 F1与作用时间 t1的乘积 F1t1等于 F2与作用时间 t2的乘积 F2t2,则这两个冲量相同D.静置于地面的物体受水平推力 F 的作用,经时间 t 仍静止,则此推力的冲量为零3、在水平的足够长的固定木板上,一小物块以某一初速度开始滑动,经一段时间 后停止,现将该木板改置成倾角为45°的斜面,让小物块以相同的初速度沿木板上滑,若小物块与木板之间的动摩擦因数为则小物块上滑到最高位置所需时间与 之比为A.B.C.D.4、某质点的振动图像如图所示,下列说法正确的是A.1s 和 3s 时刻,质点的速度相同B.1s 到 2s 时间内,速度与加速度方向相同C.简谐运动的表达式为 y=2sin(0.5πt+1.5π) cmD.简谐运动的表达式为 y=2sin(0.5πt+0.5π) cm5、下列几种说法中正确的是A.一个挂在绳子上静止的物体,它受的重力和它拉紧悬绳的力是同一性质的力B.地球上的物体只有静止时才受到重力的作用C.同一个物体,向下运动时受到的重力最大,向上运动时受到的重力最小D.同一物体在同一地点,不论处于什么状态,受到的重力都一样6、关于物理...

1、当您付费下载文档后,您只拥有了使用权限,并不意味着购买了版权,文档只能用于自身使用,不得用于其他商业用途(如 [转卖]进行直接盈利或[编辑后售卖]进行间接盈利)。
2、本站所有内容均由合作方或网友上传,本站不对文档的完整性、权威性及其观点立场正确性做任何保证或承诺!文档内容仅供研究参考,付费前请自行鉴别。
3、如文档内容存在违规,或者侵犯商业秘密、侵犯著作权等,请点击“违规举报”。

碎片内容

浙江省安吉县上墅私立高级中学2024-2025学年高二下物理期中考试模拟试题含解析

您可能关注的文档

确认删除?