江西省九江市同文中学2025届生物高一第二学期期末学业质量监测试题含解析

江西省九江市同文中学2025届生物高一第二学期期末学业质量监测试题含解析_第1页
1/9
江西省九江市同文中学2025届生物高一第二学期期末学业质量监测试题含解析_第2页
2/9
江西省九江市同文中学2025届生物高一第二学期期末学业质量监测试题含解析_第3页
3/9
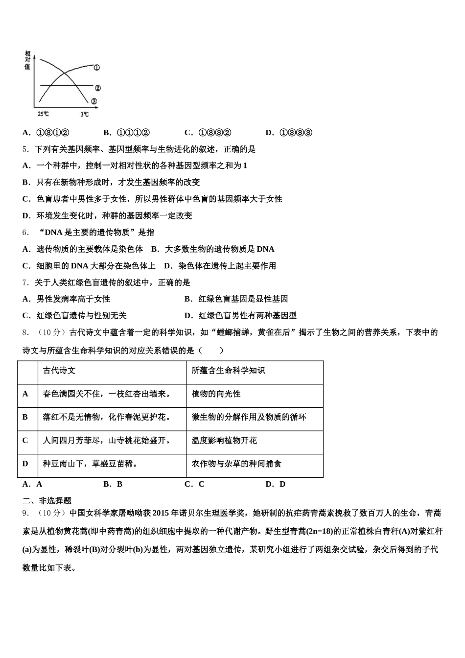
江西省九江市同文中学 2025 届生物高一第二学期期末学业质量监测试题注意事项:1. 答题前,考生先将自己的姓名、准考证号填写清楚,将条形码准确粘贴在考生信息条形码粘贴区。2.选择题必须使用 2B 铅笔填涂;非选择题必须使用 0.5 毫米黑色字迹的签字笔书写,字体工整、笔迹清楚。3.请按照题号顺序在各题目的答题区域内作答,超出答题区域书写的答案无效;在草稿纸、试题卷上答题无效。4.保持卡面清洁,不要折叠,不要弄破、弄皱,不准使用涂改液、修正带、刮纸刀。一、选择题(本大题共 7 小题,每小题 6 分,共 42 分。)1.正常情况下,一个基因型为 Bb 的卵原细胞经过减数分裂产生的卵细胞中A.2 个只含 B,2 个只含 bB.1 个含 B,另外 1 个含 bC.只含 B,或者只含 bD.全部细胞都含有 B 和 b2.植物光合作用的作用光谱是通过测量光合作用对不同波长光的反应(如 O2的释放)来绘制的。下列叙述错误的是( )A.类胡萝卜素在红光区吸收的光能可用于光反应中 ATP 的合成B.叶绿素的吸收光谱可通过测量其对不同波长光的吸收值来绘制C.光合作用的作用光谱也可用 CO2的吸收速率随光的波长变化来表示D.叶片在 640~660nm 波长光下释放 O2是由叶绿素吸收光能引起的3.下图表示由某种农作物①和②两个品种分别培育出④⑤⑥三个品种的过程,下列分析错误的是A.通过Ⅶ、Ⅷ的方法培育品种⑤最不容易达到目的B.品种⑥的体细胞中有 4 个染色体组C.过程Ⅳ中细胞的分裂方式为有丝分裂D.过程Ⅴ常用适宜浓度的秋水仙素处理萌发的种子或幼苗4.下图中三条曲线可表示当环境温度从 25℃降到 5℃时,人体散热量、抗利尿激素含量、耗氧量及酶活性的变化情况为( )A.①③①②B.①①①②C.①③③②D.①③③③5.下列有关基因频率、基因型频率与生物进化的叙述,正确的是A.一个种群中,控制一对相对性状的各种基因型频率之和为 1B.只有在新物种形成时,才发生基因频率的改变C.色盲患者中男性多于女性,所以男性群体中色盲的基因频率大于女性D.环境发生变化时,种群的基因频率一定改变6. “DNA 是主要的遗传物质”是指A.遗传物质的主要载体是染色体 B.大多数生物的遗传物质是 DNAC.细胞里的 DNA 大部分在染色体上 D.染色体在遗传上起主要作用7.关于人类红绿色盲遗传的叙述中,正确的是A.男性发病率高于女性B.红绿色盲基因是显性基因C.红绿色盲遗传与性别无关D.红绿色盲男性有两种基因型8....

1、当您付费下载文档后,您只拥有了使用权限,并不意味着购买了版权,文档只能用于自身使用,不得用于其他商业用途(如 [转卖]进行直接盈利或[编辑后售卖]进行间接盈利)。
2、本站所有内容均由合作方或网友上传,本站不对文档的完整性、权威性及其观点立场正确性做任何保证或承诺!文档内容仅供研究参考,付费前请自行鉴别。
3、如文档内容存在违规,或者侵犯商业秘密、侵犯著作权等,请点击“违规举报”。

碎片内容

江西省九江市同文中学2025届生物高一第二学期期末学业质量监测试题含解析

您可能关注的文档

确认删除?