2026届黑龙江省大庆市一中高一上化学期中经典试题含解析

2026届黑龙江省大庆市一中高一上化学期中经典试题含解析_第1页
1/18
2026届黑龙江省大庆市一中高一上化学期中经典试题含解析_第2页
2/18
2026届黑龙江省大庆市一中高一上化学期中经典试题含解析_第3页
3/18
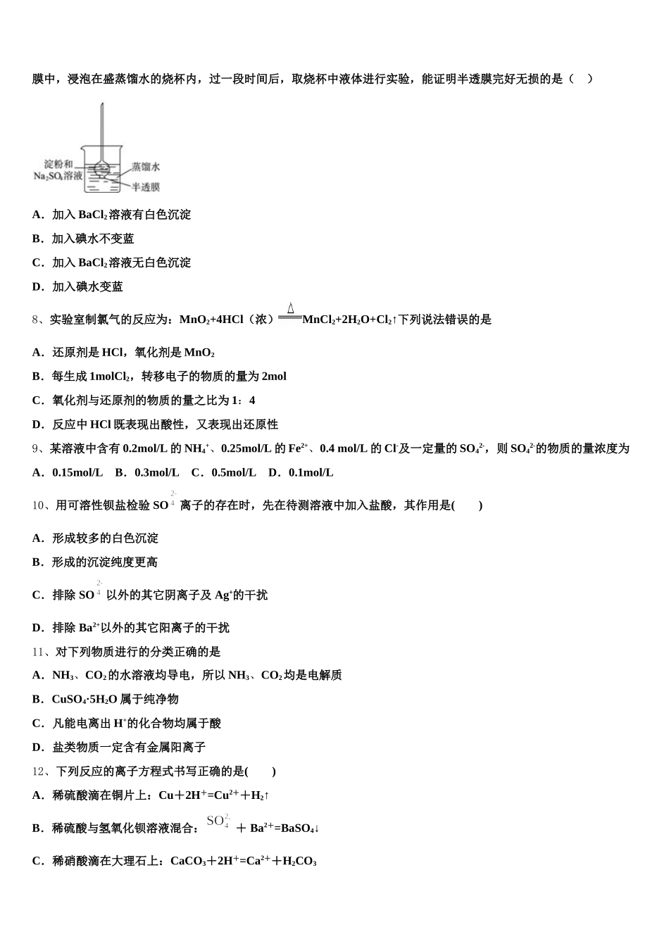
2026 届黑龙江省大庆市一中高一上化学期中经典试题请考生注意:1.请用 2B 铅笔将选择题答案涂填在答题纸相应位置上,请用 0.5 毫米及以上黑色字迹的钢笔或签字笔将主观题的答案写在答题纸相应的答题区内。写在试题卷、草稿纸上均无效。2.答题前,认真阅读答题纸上的《注意事项》,按规定答题。一、选择题(共包括 22 个小题。每小题均只有一个符合题意的选项)1、如图,A 处通入 Cl2,关闭 B 阀时,C 处湿润的红布看不到明显现象;当打开 B 阀后,C 处湿润的红布条逐渐褪色。则 D 瓶中装的可能是( )A.浓 H2SO4B.NaOH 溶液C.H2OD.饱和食盐水2、某溶液中存在大量的 H+、Cl 一、SO42 一,该溶液中还可能大量存在的是A.HCO3 一 B.Ba2+ C.Al3+ D.Ag+3、在标准状况下,下列四种气体的关系中,从大到小的顺序正确的是①6.72LCH4 ②3.01×1023个 HCl 分子 ③ 13.6gH2S ④0.2molNH3A.体积:③>①>②>④B.氢原子数:①>②>③>④C.质量:②>①>③>④D.密度:②>③>④>①4、下列化学语言正确的是A.镁离子的电子式B.质量数为 35 的氯原子C.氧离子的结构示意图D.氮原子的电子式5、下列有关实验用品的使用或操作的叙述中,正确的是A.可用酒精萃取溴水中的溴单质B.转移溶液时,溶液应先冷却后再转移到容量瓶C.配制稀硫酸时,先向烧杯中注入浓硫酸,再加水稀释D.称量 NaOH 固体时,将 NaOH 直接放在托盘上的纸上进行称量6、能用 NaOH 固体干燥的气体是A.HClB.C.D.7、淀粉溶液是一种胶体,并且淀粉遇到碘单质,可以出现明显的蓝色特征。现将淀粉和稀 Na2SO4溶液混合,装在半透膜中,浸泡在盛蒸馏水的烧杯内,过一段时间后,取烧杯中液体进行实验,能证明半透膜完好无损的是( )A.加入 BaCl2溶液有白色沉淀B.加入碘水不变蓝C.加入 BaCl2溶液无白色沉淀D.加入碘水变蓝8、实验室制氯气的反应为:MnO2+4HCl(浓)MnCl2+2H2O+Cl2↑下列说法错误的是A.还原剂是 HCl,氧化剂是 MnO2B.每生成 1molCl2,转移电子的物质的量为 2molC.氧化剂与还原剂的物质的量之比为 1:4D.反应中 HCl 既表现出酸性,又表现出还原性9、某溶液中含有 0.2mol/L 的 NH4+、0.25mol/L 的 Fe2+、0.4 mol/L 的 Cl-及一定量的 SO42-,则 SO42-的物质的量浓度为A.0.15mol/L B.0.3mol/L C.0.5mol/L D.0.1mol/L10、用可溶性钡盐检验 SO离子的存在时,先在待测溶液中加入盐酸,其作用是( )A....

1、当您付费下载文档后,您只拥有了使用权限,并不意味着购买了版权,文档只能用于自身使用,不得用于其他商业用途(如 [转卖]进行直接盈利或[编辑后售卖]进行间接盈利)。
2、本站所有内容均由合作方或网友上传,本站不对文档的完整性、权威性及其观点立场正确性做任何保证或承诺!文档内容仅供研究参考,付费前请自行鉴别。
3、如文档内容存在违规,或者侵犯商业秘密、侵犯著作权等,请点击“违规举报”。

碎片内容

2026届黑龙江省大庆市一中高一上化学期中经典试题含解析

您可能关注的文档

确认删除?