2025届北京市第十三中学高一生物第二学期期末检测试题含解析

2025届北京市第十三中学高一生物第二学期期末检测试题含解析_第1页
1/9
2025届北京市第十三中学高一生物第二学期期末检测试题含解析_第2页
2/9
2025届北京市第十三中学高一生物第二学期期末检测试题含解析_第3页
3/9
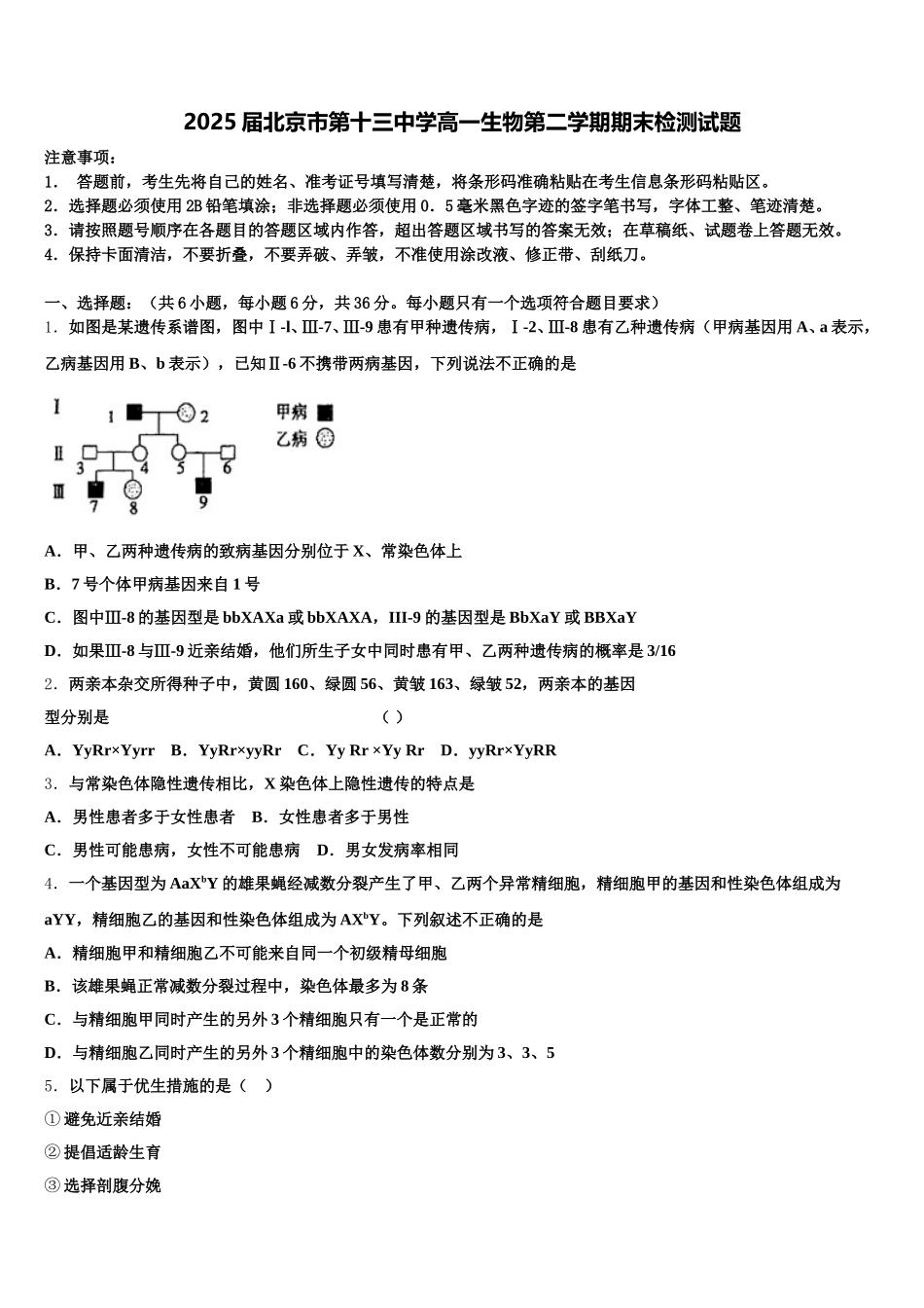
2025 届北京市第十三中学高一生物第二学期期末检测试题注意事项:1. 答题前,考生先将自己的姓名、准考证号填写清楚,将条形码准确粘贴在考生信息条形码粘贴区。2.选择题必须使用 2B 铅笔填涂;非选择题必须使用 0.5 毫米黑色字迹的签字笔书写,字体工整、笔迹清楚。3.请按照题号顺序在各题目的答题区域内作答,超出答题区域书写的答案无效;在草稿纸、试题卷上答题无效。4.保持卡面清洁,不要折叠,不要弄破、弄皱,不准使用涂改液、修正带、刮纸刀。一、选择题:(共 6 小题,每小题 6 分,共 36 分。每小题只有一个选项符合题目要求)1.如图是某遗传系谱图,图中Ⅰ-l、Ⅲ-7、Ⅲ-9 患有甲种遗传病,Ⅰ-2、Ⅲ-8 患有乙种遗传病(甲病基因用 A、a 表示,乙病基因用 B、b 表示),已知Ⅱ-6 不携带两病基因,下列说法不正确的是A.甲、乙两种遗传病的致病基因分别位于 X、常染色体上B.7 号个体甲病基因来自 1 号C.图中Ⅲ-8 的基因型是 bbXAXa 或 bbXAXA,III-9 的基因型是 BbXaY 或 BBXaYD.如果Ⅲ-8 与Ⅲ-9 近亲结婚,他们所生子女中同时患有甲、乙两种遗传病的概率是 3/162.两亲本杂交所得种子中,黄圆 160、绿圆 56、黄皱 163、绿皱 52,两亲本的基因型分别是 ( )A.YyRr×Yyrr B.YyRr×yyRr C.Yy Rr ×Yy Rr D.yyRr×YyRR3.与常染色体隐性遗传相比,X 染色体上隐性遗传的特点是A.男性患者多于女性患者 B.女性患者多于男性C.男性可能患病,女性不可能患病 D.男女发病率相同4.一个基因型为 AaXbY 的雄果蝇经减数分裂产生了甲、乙两个异常精细胞,精细胞甲的基因和性染色体组成为aYY,精细胞乙的基因和性染色体组成为 AXbY。下列叙述不正确的是A.精细胞甲和精细胞乙不可能来自同一个初级精母细胞B.该雄果蝇正常减数分裂过程中,染色体最多为 8 条C.与精细胞甲同时产生的另外 3 个精细胞只有一个是正常的D.与精细胞乙同时产生的另外 3 个精细胞中的染色体数分别为 3、3、55.以下属于优生措施的是( )① 避免近亲结婚 ② 提倡适龄生育③ 选择剖腹分娩 ④ 鼓励婚前检查⑤ 进行产前诊断A.①②③④B.①②④⑤C.②③④⑤D.①③④⑤6.果蝇红眼对白眼为显性,控制这对性状的基因位于 X 染色体。果蝇缺失 1 条Ⅳ号染色体仍能正常生存和繁殖,缺失2 条则致死。一对都缺失 1 条Ⅳ号染色体的红眼果蝇杂交(亲本雌果蝇为杂合子),则中A.红眼雄果蝇...

1、当您付费下载文档后,您只拥有了使用权限,并不意味着购买了版权,文档只能用于自身使用,不得用于其他商业用途(如 [转卖]进行直接盈利或[编辑后售卖]进行间接盈利)。
2、本站所有内容均由合作方或网友上传,本站不对文档的完整性、权威性及其观点立场正确性做任何保证或承诺!文档内容仅供研究参考,付费前请自行鉴别。
3、如文档内容存在违规,或者侵犯商业秘密、侵犯著作权等,请点击“违规举报”。

碎片内容

2025届北京市第十三中学高一生物第二学期期末检测试题含解析

您可能关注的文档

确认删除?