辽宁省营口开发区第一高级中学2025年生物高一第二学期期末学业质量监测模拟试题含解析

辽宁省营口开发区第一高级中学2025年生物高一第二学期期末学业质量监测模拟试题含解析_第1页
1/9
辽宁省营口开发区第一高级中学2025年生物高一第二学期期末学业质量监测模拟试题含解析_第2页
2/9
辽宁省营口开发区第一高级中学2025年生物高一第二学期期末学业质量监测模拟试题含解析_第3页
3/9
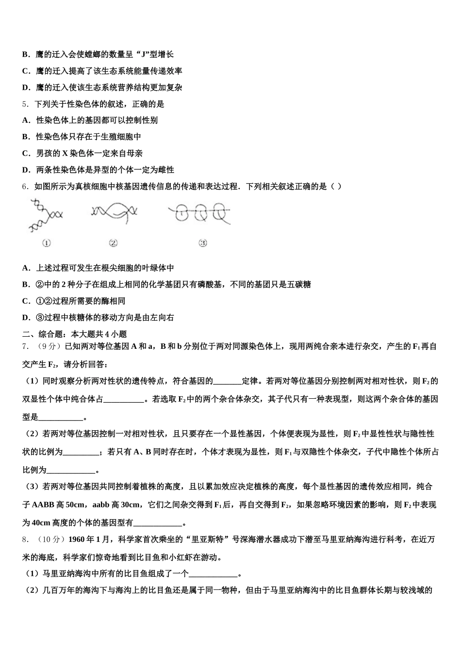
辽宁省营口开发区第一高级中学 2025 年生物高一第二学期期末学业质量监测模拟试题考生须知:1.全卷分选择题和非选择题两部分,全部在答题纸上作答。选择题必须用 2B 铅笔填涂;非选择题的答案必须用黑色字迹的钢笔或答字笔写在“答题纸”相应位置上。2.请用黑色字迹的钢笔或答字笔在“答题纸”上先填写姓名和准考证号。3.保持卡面清洁,不要折叠,不要弄破、弄皱,在草稿纸、试题卷上答题无效。一、选择题:(共 6 小题,每小题 6 分,共 36 分。每小题只有一个选项符合题目要求)1.据下图判断,有关叙述错误的是( )A.神经细胞吸收 K+时,ATP→甲+丁和甲+丁→ATP 速度都会加快B.乙中不含高能磷酸键,是 RNA 基本组成单位之一C.丙物质为腺苷,由腺嘌呤和核糖组成D.ATP 为生命活动提供能量需要经过图示的整个过程2.如图 1 是果蝇体细胞示意图,图 2、3 是果蝇细胞中部分染色体在细胞分裂中的行为,请判断下列说法正确的是A.图 1 中Ⅱ、Ⅲ、Ⅳ中的一条染色体和 X、Y 染色体组成一个染色体组B.若图 1 果蝇一个精原细胞产生的一个精子基因组成为 bcXDXD,则其余的三个精子的基因型为BCYd、BCYd、bcXDXDC.图 2 所示的果蝇细胞中 A、a 基因属于等位基因,位于同源染色体上D.图 3 中姐妹染色单体上出现基因 A 和 a 是基因突变或交叉互换的结果3.下列哪一项不是基因“遗传效应”的含义 ( )A.能控制一种生物性状的表现B.能控制一种蛋白质的生物合成C.能在蛋白质合成中决定一个氨基酸的位置D.能转录出一种信使 RNA4.我国谚语中的“螳螂捕蝉,黄雀在后”体现了食物链的原理。若鹰迁入了蝉、螳螂和黄雀所在的树林中,捕食黄雀并栖息于林中。下列叙述正确的是A.鹰的迁入降低了该生态系统的稳定性B.鹰的迁入会使螳螂的数量呈“J”型增长C.鹰的迁入提高了该生态系统能量传递效率D.鹰的迁入使该生态系统营养结构更加复杂5.下列关于性染色体的叙述,正确的是A.性染色体上的基因都可以控制性别B.性染色体只存在于生殖细胞中C.男孩的 X 染色体一定来自母亲D.两条性染色体是异型的个体一定为雌性6.如图所示为真核细胞中核基因遗传信息的传递和表达过程.下列相关叙述正确的是( )A.上述过程可发生在根尖细胞的叶绿体中B.②中的 2 种分子在组成上相同的化学基团只有磷酸基,不同的基团只是五碳糖C.①②过程所需要的酶相同D.③过程中核糖体的移动方向是由左向右二、综合题:本大题共 4...

1、当您付费下载文档后,您只拥有了使用权限,并不意味着购买了版权,文档只能用于自身使用,不得用于其他商业用途(如 [转卖]进行直接盈利或[编辑后售卖]进行间接盈利)。
2、本站所有内容均由合作方或网友上传,本站不对文档的完整性、权威性及其观点立场正确性做任何保证或承诺!文档内容仅供研究参考,付费前请自行鉴别。
3、如文档内容存在违规,或者侵犯商业秘密、侵犯著作权等,请点击“违规举报”。

碎片内容

辽宁省营口开发区第一高级中学2025年生物高一第二学期期末学业质量监测模拟试题含解析

您可能关注的文档

确认删除?