甘肃省天水市甘谷县2025年高一化学第一学期期中达标测试试题含解析

甘肃省天水市甘谷县2025年高一化学第一学期期中达标测试试题含解析_第1页
1/17
甘肃省天水市甘谷县2025年高一化学第一学期期中达标测试试题含解析_第2页
2/17
甘肃省天水市甘谷县2025年高一化学第一学期期中达标测试试题含解析_第3页
3/17
甘肃省天水市甘谷县 2025 年高一化学第一学期期中达标测试试题考生请注意:1.答题前请将考场、试室号、座位号、考生号、姓名写在试卷密封线内,不得在试卷上作任何标记。2.第一部分选择题每小题选出答案后,需将答案写在试卷指定的括号内,第二部分非选择题答案写在试卷题目指定的位置上。3.考生必须保证答题卡的整洁。考试结束后,请将本试卷和答题卡一并交回。一、选择题(共包括 22 个小题。每小题均只有一个符合题意的选项)1、将少量金属钠分别投入下列物质的水溶液中,有气体放出,且溶液质量减轻的是A.HClB.NaOHC.K2SO4D.CuSO42、下列表述中不正确的是( )A.1 mol 氧B.1 mol HC.1 mol SO42-D.1 mol CH43、用 NA表示阿伏加德罗常数的值,下列关于 0.2 mol·L−1 K2SO4溶液的说法正确的是A.1 L 溶液中 K+浓度是 0.4 mol·L−1B.500 mL 溶液中含有 0.1NA个 K+C.1 L 溶液中所含 K+、总数为 0.3NAD.2 L 溶液中浓度是 0.4 mol·L−14、下列物质中不需要特殊措施就能保存好的是( )A.金属钠B.过氧化钠C.氢氧化钠D.碳酸钠5、为了实现下列各变化,需加入还原剂的是( )A.KClO3→O2B.NH4+→NH3C.Fe→FeCl3D.CO2→CO6、下列说法正确的是( )A.失电子越多,还原性越强,得电子越多,氧化性越强B.已知① Fe+Cu2+=Fe2++Cu;② 2Fe3++Cu=2Fe2++Cu2+,则氧化性强弱顺序为 Fe3+>Cu2+>Fe2+C.已知还原性:B->C->D-,反应 2C-+D2=2D-+C2和反应 2C-+B2=2B-+C2都能发生D.具有强氧化性和强还原性的物质放在一起就能发生氧化还原反应7、下列说法正确的是( )A.HCl 溶于水后形成水合氢离子和水合氯离子B.HCl 溶于水或融熔状态下均能导电C.盐酸是电解质,酒精为非电解质D.盐酸属于无氧酸,H2SO4溶液属于含氧酸8、下列各组离子中,在溶液中能大量共存,加入氢氧化钠溶液有沉淀析出,加入稀盐酸有气体放出的是( )A.Na+、Ca2+、HCO3-、NO3-B.Na+、Ca2+、SO42-、CO32-C.K+、Al3+、SO42-、NO3-D.K+、Na+、CO32-、SO42-9、实验室中,欲除去食盐水中的水,需选用 ( )A.烧杯B.蒸发皿C.分液漏斗D.表面皿10、下列关于氯水的叙述,正确的是( )A.氯水中只含 Cl2和 H2O 分子B.新制氯水可使蓝色石蕊试纸先变红后褪色C.光照氯水有气泡逸出,该气体是 Cl2D.氯水放置数天后其酸性减弱11、下列关于胶体、溶液、浊液的说法中正确的是A.胶体和溶...

1、当您付费下载文档后,您只拥有了使用权限,并不意味着购买了版权,文档只能用于自身使用,不得用于其他商业用途(如 [转卖]进行直接盈利或[编辑后售卖]进行间接盈利)。
2、本站所有内容均由合作方或网友上传,本站不对文档的完整性、权威性及其观点立场正确性做任何保证或承诺!文档内容仅供研究参考,付费前请自行鉴别。
3、如文档内容存在违规,或者侵犯商业秘密、侵犯著作权等,请点击“违规举报”。

碎片内容

甘肃省天水市甘谷县2025年高一化学第一学期期中达标测试试题含解析

您可能关注的文档

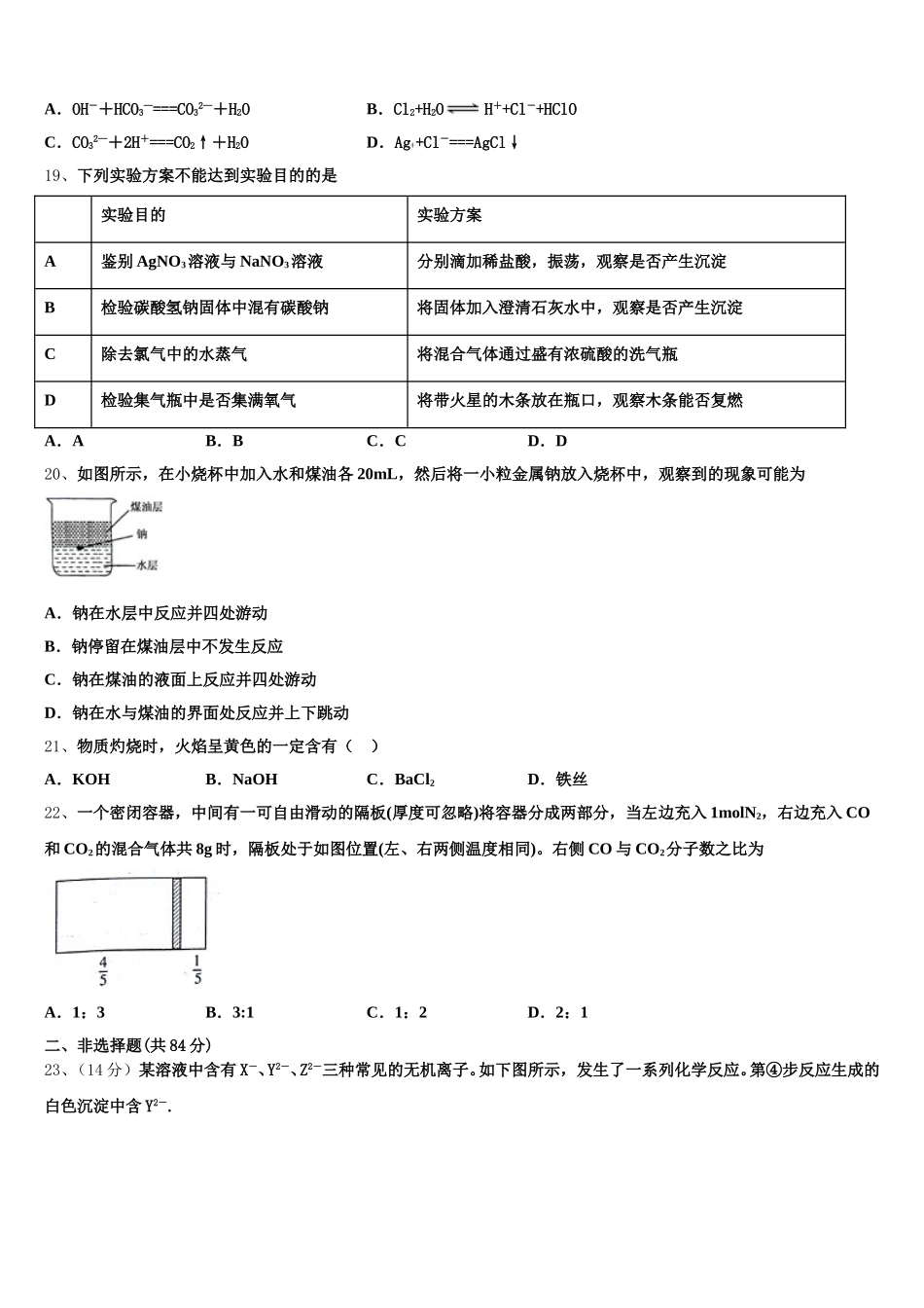
确认删除?