2025届湖南省长沙市宁乡市第十三高级中学生物高一第二学期期末达标检测模拟试题含解析

2025届湖南省长沙市宁乡市第十三高级中学生物高一第二学期期末达标检测模拟试题含解析_第1页
1/9
2025届湖南省长沙市宁乡市第十三高级中学生物高一第二学期期末达标检测模拟试题含解析_第2页
2/9
2025届湖南省长沙市宁乡市第十三高级中学生物高一第二学期期末达标检测模拟试题含解析_第3页
3/9
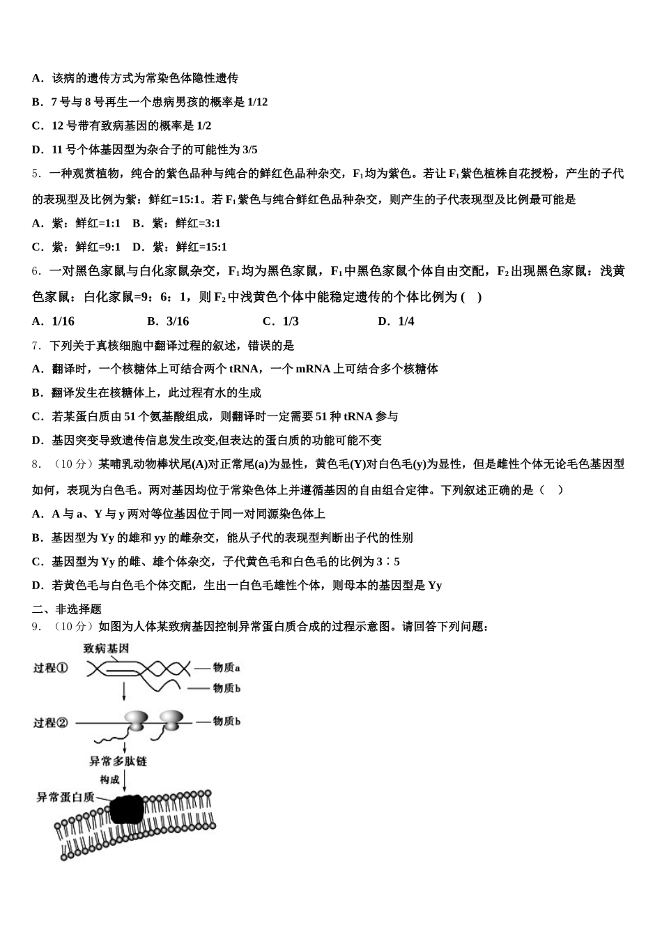
2025 届湖南省长沙市宁乡市第十三高级中学生物高一第二学期期末达标检测模拟试题考生请注意:1.答题前请将考场、试室号、座位号、考生号、姓名写在试卷密封线内,不得在试卷上作任何标记。2.第一部分选择题每小题选出答案后,需将答案写在试卷指定的括号内,第二部分非选择题答案写在试卷题目指定的位置上。3.考生必须保证答题卡的整洁。考试结束后,请将本试卷和答题卡一并交回。一、选择题(本大题共 7 小题,每小题 6 分,共 42 分。)1.下列物质中,元素组成相同的是A.脂肪酶、脂肪B.葡萄糖、脱氧核糖C.氨基酸、丙酮酸D.纤维素、叶绿素2.某研究人员模拟赫尔希和蔡斯关于噬菌体侵入细菌实验,进行了以下 4 个实验:① 用未标记的噬菌体侵染 3H 标记的细菌 ② 用 15N 标记的噬菌体侵染未标记的细菌③ 用未标记的噬菌体侵染 35S 标记的细菌 ④ 用 32P 标记的噬菌体侵染未标记的细菌。以上 4 个实验,适时一段时间后离心,检测到放射性主要部位是A.沉淀、沉淀、沉淀和上清液、沉淀和上清液B.沉淀、沉淀、沉淀和上清液、沉淀C.沉淀、沉淀和上清液、沉淀、沉淀D.上清液、上清液、沉淀和上清液、上清液3.下图表示真核细胞中核基因遗传信息的传递和表达过程。下列相关叙述正确的是( )A.①②过程中碱基配对情况相同B.②③过程发生的场所相同C.①②过程所需要的酶相同D.③过程中核糖体的移动方向是由左向右4.下图是某单基因遗传病的家系图,下列相关分析错误的是A.该病的遗传方式为常染色体隐性遗传B.7 号与 8 号再生一个患病男孩的概率是 1/12C.12 号带有致病基因的概率是 1/2D.11 号个体基因型为杂合子的可能性为 3/55.一种观赏植物,纯合的紫色品种与纯合的鲜红色品种杂交,F1均为紫色。若让 F1紫色植株自花授粉,产生的子代的表现型及比例为紫:鲜红=15:1。若 F1紫色与纯合鲜红色品种杂交,则产生的子代表现型及比例最可能是A.紫:鲜红=1:1 B.紫:鲜红=3:1C.紫:鲜红=9:1 D.紫:鲜红=15:16.一对黑色家鼠与白化家鼠杂交,F1均为黑色家鼠,F1中黑色家鼠个体自由交配,F2出现黑色家鼠:浅黄色家鼠:白化家鼠=9:6:1,则 F2中浅黄色个体中能稳定遗传的个体比例为 ( )A.1/16B.3/16C.1/3D.1/47.下列关于真核细胞中翻译过程的叙述,错误的是A.翻译时,一个核糖体上可结合两个 tRNA,一个 mRNA 上可结合多个核糖体B.翻译发生在核糖体上,此过程有水的生成C.若某蛋白质由 51...

1、当您付费下载文档后,您只拥有了使用权限,并不意味着购买了版权,文档只能用于自身使用,不得用于其他商业用途(如 [转卖]进行直接盈利或[编辑后售卖]进行间接盈利)。
2、本站所有内容均由合作方或网友上传,本站不对文档的完整性、权威性及其观点立场正确性做任何保证或承诺!文档内容仅供研究参考,付费前请自行鉴别。
3、如文档内容存在违规,或者侵犯商业秘密、侵犯著作权等,请点击“违规举报”。

碎片内容

2025届湖南省长沙市宁乡市第十三高级中学生物高一第二学期期末达标检测模拟试题含解析

您可能关注的文档

确认删除?