湖南省长沙市周南梅溪湖中学2026届高一上化学期中经典模拟试题含解析

湖南省长沙市周南梅溪湖中学2026届高一上化学期中经典模拟试题含解析_第1页
1/21
湖南省长沙市周南梅溪湖中学2026届高一上化学期中经典模拟试题含解析_第2页
2/21
湖南省长沙市周南梅溪湖中学2026届高一上化学期中经典模拟试题含解析_第3页
3/21
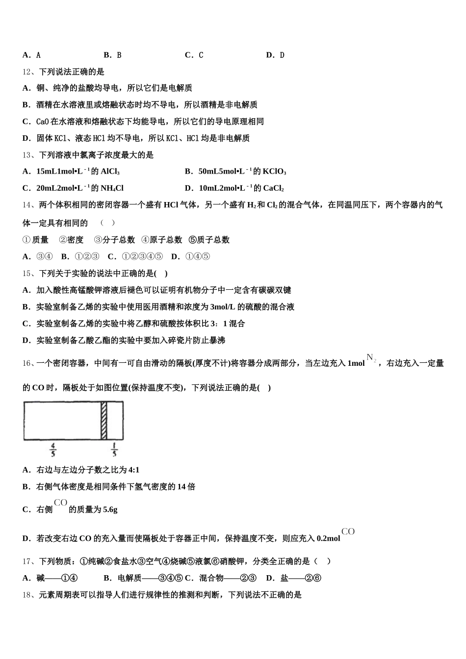
湖南省长沙市周南梅溪湖中学 2026 届高一上化学期中经典模拟试题注意事项:1.答题前,考生先将自己的姓名、准考证号码填写清楚,将条形码准确粘贴在条形码区域内。2.答题时请按要求用笔。3.请按照题号顺序在答题卡各题目的答题区域内作答,超出答题区域书写的答案无效;在草稿纸、试卷上答题无效。4.作图可先使用铅笔画出,确定后必须用黑色字迹的签字笔描黑。5.保持卡面清洁,不要折暴、不要弄破、弄皱,不准使用涂改液、修正带、刮纸刀。一、选择题(共包括 22 个小题。每小题均只有一个符合题意的选项)1、已知由 NaHS、MgSO4、NaHSO3组成的混合物,硫元素的质量分为 a%,则混合物中氧元素的质量分数为A.a%B.2a%C.1−1.75a%D.1−0.75a%2、设 NA为阿伏加德罗常数的值,下列说法中正确的是A.标准状况下,18g H2O 的体积约为 22.4 LB.28 g N2和 CO 的混合气含有的分子数为 NAC.1 mol CH4中含有的质子数约为 6.02×1023D.同温同压下,体积相同的氧气和氨气含有相同个数的原子3、下列化学方程式不能用 H++OH-=H2O 表示的是A.KOH+HCl=KCl+H2OB.Ba(OH)2+2HCl=BaCl2+2H2OC.2NaOH+H2SO4=Na2SO4+2H2OD.Cu(OH)2+2HNO3=Cu(NO3)2+2H2O4、下列说法正确的是①Fe(OH)3胶体和 CuSO4溶液都是混合物 ② BaSO4是一种难溶于水的强电解质 ③ 置换反应都是离子反应 ④冰醋酸、纯碱、小苏打分别属于酸、碱、盐A.②③ B.②④ C.①② D.③④5、下列操作中正确的是( )A.蒸发操作时,应使混合物中的水分完全蒸干后,才能停止加热B.蒸馏操作时,应使温度计水银球靠近蒸馏烧瓶的底部C.萃取操作时,应选择有机萃取剂,且萃取剂的密度必须比水大D.分液操作时,分液漏斗下端紧靠烧杯内壁6、人体正常的血红蛋白中含有 Fe2+,若误食亚硝酸盐(如 NaNO2),则会导致血红蛋白中的 Fe2+转化为 Fe3+而中毒,服用维生素 C 可解毒。下列叙述不正确的是A.亚硝酸盐与 Fe2+的反应中,亚硝酸盐被氧化B.维生素 C 解毒主要利用了维生素 C 的还原性C.维生素 C 将 Fe3+还原为 Fe2+D.维生素 C 与 Fe3+的反应中,Fe3+是氧化剂7、在 2KMnO4==2K2MnO4 + MnO2 + O2↑中,KMnO4所起的作用是A.氧化剂B.既不是氧化剂又不是还原剂C.还原剂D.既是氧化剂又是还原剂8、下列实验方法或操作正确的是A.分离水和酒精B.蒸发 NH4Cl 溶液得到 NH4Cl 晶体C.配制一定物质的量浓度溶液时转移溶液D.除去氯气中的氯化氢...

1、当您付费下载文档后,您只拥有了使用权限,并不意味着购买了版权,文档只能用于自身使用,不得用于其他商业用途(如 [转卖]进行直接盈利或[编辑后售卖]进行间接盈利)。
2、本站所有内容均由合作方或网友上传,本站不对文档的完整性、权威性及其观点立场正确性做任何保证或承诺!文档内容仅供研究参考,付费前请自行鉴别。
3、如文档内容存在违规,或者侵犯商业秘密、侵犯著作权等,请点击“违规举报”。

碎片内容

湖南省长沙市周南梅溪湖中学2026届高一上化学期中经典模拟试题含解析

您可能关注的文档

确认删除?