2025年西藏林芝二高生物高一下期末监测模拟试题含解析

2025年西藏林芝二高生物高一下期末监测模拟试题含解析_第1页
1/9
2025年西藏林芝二高生物高一下期末监测模拟试题含解析_第2页
2/9
2025年西藏林芝二高生物高一下期末监测模拟试题含解析_第3页
3/9
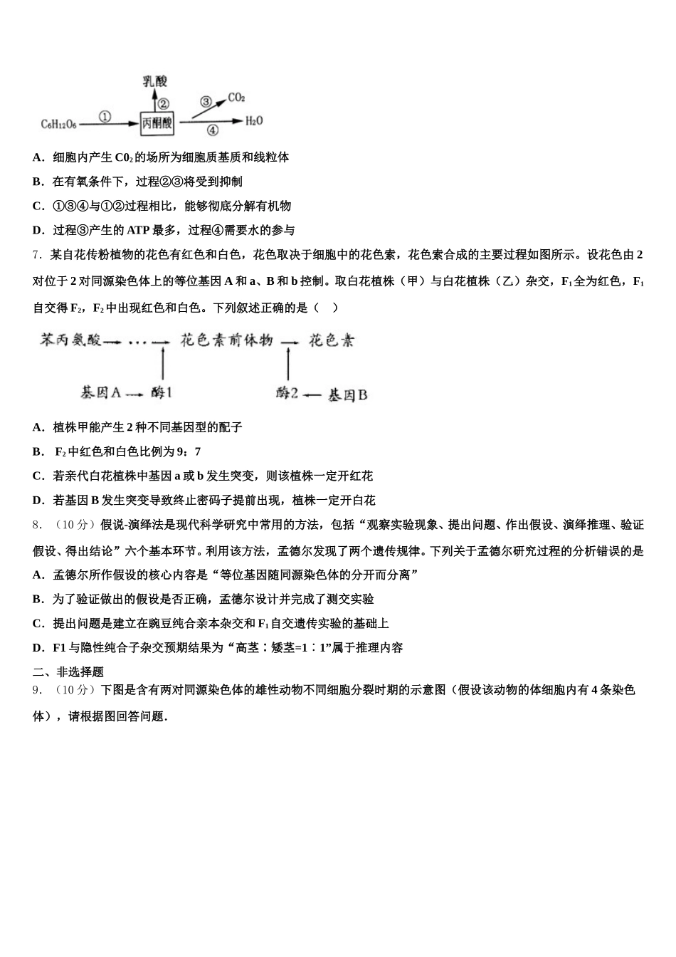
2025 年西藏林芝二高生物高一下期末监测模拟试题考生请注意:1.答题前请将考场、试室号、座位号、考生号、姓名写在试卷密封线内,不得在试卷上作任何标记。2.第一部分选择题每小题选出答案后,需将答案写在试卷指定的括号内,第二部分非选择题答案写在试卷题目指定的位置上。3.考生必须保证答题卡的整洁。考试结束后,请将本试卷和答题卡一并交回。一、选择题(本大题共 7 小题,每小题 6 分,共 42 分。)1.百山祖冷杉是世界最濒危的 12 种植物之一。某科研小组为保护该植物,在植物园中呈带状种植该植物,多年后进行种群密度的调查,并根据年龄结构得知该种群较稳定。下列相关叙述正确的是A.植物园中的百山祖冷杉的出生率和死亡率可能相等B.题干中对百山祖冷杉的保护措施属于建立自然保护区C.调査植物园中百山祖冷杉的种群密度应采取五点取样法D.自然分布区和植物园中的百山祖冷杉属于同一个种群2.不是由基因工程方法生产的药物有( )A.青霉素B.白细胞介素C.干扰素D.乙肝疫苗3.一对夫妇所生子女中,性状差别甚多,这种变异主要来自于( )A.基因重组B.基因突变C.染色体变异D.环境的影响4.下图是人类某遗传病的系谱图,若母亲是纯合体,则该病的致病基因可能是A.X 染色体上的显性基因B.常染色体上的显性基因C.常染色体上的隐性基因D.X 染色体上的隐性基因5.下列关于正常人体内部分内分泌腺的活动过程描述正确的是( )A.促甲状腺激素与甲状腺激素有拮抗作用B.促甲状腺激素与甲状腺激素有协同作用C.促甲状腺激素释放激素的靶器官是甲状腺D.促甲状腺激素在血液中的含量是相对稳定的6.下图是人体内不完整的细胞呼吸示意图,有关叙述正确的是A.细胞内产生 C02的场所为细胞质基质和线粒体B.在有氧条件下,过程②③将受到抑制C.①③④与①②过程相比,能够彻底分解有机物D.过程③产生的 ATP 最多,过程④需要水的参与7.某自花传粉植物的花色有红色和白色,花色取决于细胞中的花色索,花色索合成的主要过程如图所示。设花色由 2对位于 2 对同源染色体上的等位基因 A 和 a、B 和 b 控制。取白花植株(甲)与白花植株(乙)杂交,F1全为红色,F1自交得 F2,F2中出现红色和白色。下列叙述正确的是( ) A.植株甲能产生 2 种不同基因型的配子B. F2中红色和白色比例为 9:7C.若亲代白花植株中基因 a 或 b 发生突变,则该植株一定开红花D.若基因 B 发生突变导致终止密码子提前出现,...

1、当您付费下载文档后,您只拥有了使用权限,并不意味着购买了版权,文档只能用于自身使用,不得用于其他商业用途(如 [转卖]进行直接盈利或[编辑后售卖]进行间接盈利)。
2、本站所有内容均由合作方或网友上传,本站不对文档的完整性、权威性及其观点立场正确性做任何保证或承诺!文档内容仅供研究参考,付费前请自行鉴别。
3、如文档内容存在违规,或者侵犯商业秘密、侵犯著作权等,请点击“违规举报”。

碎片内容

2025年西藏林芝二高生物高一下期末监测模拟试题含解析

您可能关注的文档

确认删除?