2025-2026学年黑龙江佳木斯市富锦第一中学高一化学第一学期期中经典模拟试题含解析

2025-2026学年黑龙江佳木斯市富锦第一中学高一化学第一学期期中经典模拟试题含解析_第1页
1/17
2025-2026学年黑龙江佳木斯市富锦第一中学高一化学第一学期期中经典模拟试题含解析_第2页
2/17
2025-2026学年黑龙江佳木斯市富锦第一中学高一化学第一学期期中经典模拟试题含解析_第3页
3/17
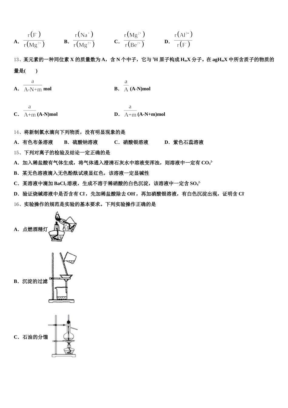
2025-2026 学年黑龙江佳木斯市富锦第一中学高一化学第一学期期中经典模拟试题注意事项:1. 答题前,考生先将自己的姓名、准考证号填写清楚,将条形码准确粘贴在考生信息条形码粘贴区。2.选择题必须使用 2B 铅笔填涂;非选择题必须使用 0.5 毫米黑色字迹的签字笔书写,字体工整、笔迹清楚。3.请按照题号顺序在各题目的答题区域内作答,超出答题区域书写的答案无效;在草稿纸、试题卷上答题无效。4.保持卡面清洁,不要折叠,不要弄破、弄皱,不准使用涂改液、修正带、刮纸刀。一、选择题(共包括 22 个小题。每小题均只有一个符合题意的选项)1、等温等压下,有质子数相等的 CO、N2、C2H2三种气体,下列叙述中正确的是( )A.体积之比为 13∶13∶14B.密度之比为 14∶14∶13C.质量之比为 1∶1∶1D.原子数之比为 1∶1∶12、下列叙述正确的是( )A.直径介于 1nm~100nm 之间的微粒称为胶体B.Fe(OH)3难溶于水,因此不可能均匀地分散在水里形成稳定的红褐色胶体C.根据丁达尔效应,利用一束强光可以区别淀粉胶体和食盐溶液D.胶体粒子是很多分子的集合体,因此不能透过滤纸,但可以通过半透膜3、下列各组微粒中,核外电子数相等的是( )A.Na+和 Cl-B.Cl-和 ArC.Mg 和 Mg2+D.S 和 S2-4、下列反应中,既是离子反应,又是氧化还原反应的是( )① 铁和盐酸反应:Fe+2HCl===2FeCl2 + H2↑② 生石灰溶于水:CaO+H2O===Ca(OH)2③ 氯化钠溶液和浓硫酸混合加热:2NaCl+H2SO4(浓) ===Na2SO4+2HCl↑④ 二氧化锰跟浓盐酸在加热条件下反应:MnO2+4HCl(浓) ===MnCl2+Cl2↑+2H2O⑤ 氢气在氯气中燃烧:H2+Cl2===2HClA.①② B.①③ C.①④ D.①⑤5、224mL 某气体在标准状况下的质量为 0.32g,该气体的摩尔质量约为A.32g·mol-1B.32C.64g·mol-1D.646、如下图所示,室温下的两个连通刚性容器用活塞分开,左右两室体积相同,左室充入一定量 NO,右室充入一定量O2,且恰好使两容器内气体密度相同。打开活塞,使 NO 与 O2充分反应且恢复至室温,反应如下:2NO+O2=2NO2。不考虑 NO2转化为 N2O4,下列判断正确的是A.反应前后左室的压强相同B.反应后容器内的密度与反应前的相同C.开始时左右两室中的分子数相同D.反应后容器内无 O2存在7、已知 Co2O3在酸性溶液中易被还原成 Co2+,Co2O3、Cl2、FeCl3、I2的氧化性依次减弱,下列反应在水溶液中不可能发生的是A.3Cl2 + 6FeI2 = 2FeCl3 + 4...

1、当您付费下载文档后,您只拥有了使用权限,并不意味着购买了版权,文档只能用于自身使用,不得用于其他商业用途(如 [转卖]进行直接盈利或[编辑后售卖]进行间接盈利)。
2、本站所有内容均由合作方或网友上传,本站不对文档的完整性、权威性及其观点立场正确性做任何保证或承诺!文档内容仅供研究参考,付费前请自行鉴别。
3、如文档内容存在违规,或者侵犯商业秘密、侵犯著作权等,请点击“违规举报”。

碎片内容

2025-2026学年黑龙江佳木斯市富锦第一中学高一化学第一学期期中经典模拟试题含解析

您可能关注的文档

确认删除?