2025-2026学年广西壮族自治区南宁市宾阳县宾阳中学化学高一上期中学业质量监测试题含解析

2025-2026学年广西壮族自治区南宁市宾阳县宾阳中学化学高一上期中学业质量监测试题含解析_第1页
1/13
2025-2026学年广西壮族自治区南宁市宾阳县宾阳中学化学高一上期中学业质量监测试题含解析_第2页
2/13
2025-2026学年广西壮族自治区南宁市宾阳县宾阳中学化学高一上期中学业质量监测试题含解析_第3页
3/13
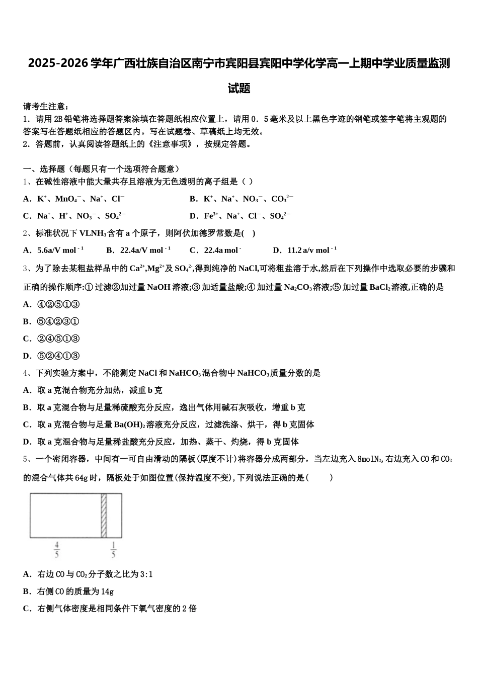
2025-2026 学年广西壮族自治区南宁市宾阳县宾阳中学化学高一上期中学业质量监测试题请考生注意:1.请用 2B 铅笔将选择题答案涂填在答题纸相应位置上,请用 0.5 毫米及以上黑色字迹的钢笔或签字笔将主观题的答案写在答题纸相应的答题区内。写在试题卷、草稿纸上均无效。2.答题前,认真阅读答题纸上的《注意事项》,按规定答题。一、选择题(每题只有一个选项符合题意)1、在碱性溶液中能大量共存且溶液为无色透明的离子组是( )A.K+、MnO4-、Na+、Cl-B.K+、Na+、NO3-、CO32-C.Na+、H+、NO3-、SO42-D.Fe3+、Na+、Cl-、SO42-2、标准状况下 VLNH3含有 a 个原子,则阿伏加德罗常数是( )A.5.6a/V mol-1B.22.4a/V mol-1C.22.4a mol-D.11.2 a/v mol-13、为了除去某粗盐样品中的 Ca2+,Mg2+及 SO42-,得到纯净的 NaCl,可将粗盐溶于水,然后在下列操作中选取必要的步骤和正确的操作顺序:① 过滤②加过量 NaOH 溶液;③ 加适量盐酸;④ 加过量 Na2CO3溶液;⑤ 加过量 BaCl2溶液,正确的是A.④②⑤①③B.⑤④②③①C.②④⑤①③D.⑤②④①③4、下列实验方案中,不能测定 NaCl 和 NaHCO3混合物中 NaHCO3质量分数的是A.取 a 克混合物充分加热,减重 b 克B.取 a 克混合物与足量稀硫酸充分反应,逸出气体用碱石灰吸收,增重 b 克C.取 a 克混合物与足量 Ba(OH)2溶液充分反应,过滤洗涤、烘干,得 b 克固体D.取 a 克混合物与足量稀盐酸充分反应,加热、蒸干、灼烧,得 b 克固体5、一个密闭容器,中间有一可自由滑动的隔板(厚度不计)将容器分成两部分,当左边充入 8molN2,右边充入 CO 和 CO2的混合气体共 64g 时,隔板处于如图位置(保持温度不变),下列说法正确的是( )A.右边 CO 与 CO2分子数之比为 3:1B.右侧 CO 的质量为 14gC.右侧气体密度是相同条件下氧气密度的 2 倍D.若改变右边 CO 和 CO2的充入量而使隔板处于距离右端 1/3 处,保持温度不变,则前后两次充入情况容器内的压强之比为 6: 56、在某两烧杯溶液中,各含有大量以下六种离子 Cu2+、OH-、CO32-、Mg2+、K+、NO3-中的三种,已知乙烧杯溶液呈碱性,则甲烧杯溶液中大量存在的离子组是A.Cu2+、Mg2+、K+B.Cu2+、Mg2+、NO3-C.Cu2+、K+、NO3-D.Mg2+、K+、NO3-7、下列物质属于非电解质的是A.硫化氢气体 B.H2OC.硫酸钙固体 D.SO38、配制 240 mL 1 mol/L 的稀盐酸溶液,需要 12 mol/L 的浓...

1、当您付费下载文档后,您只拥有了使用权限,并不意味着购买了版权,文档只能用于自身使用,不得用于其他商业用途(如 [转卖]进行直接盈利或[编辑后售卖]进行间接盈利)。
2、本站所有内容均由合作方或网友上传,本站不对文档的完整性、权威性及其观点立场正确性做任何保证或承诺!文档内容仅供研究参考,付费前请自行鉴别。
3、如文档内容存在违规,或者侵犯商业秘密、侵犯著作权等,请点击“违规举报”。

碎片内容

2025-2026学年广西壮族自治区南宁市宾阳县宾阳中学化学高一上期中学业质量监测试题含解析

您可能关注的文档

确认删除?