哈尔滨市第九中学2025届物理高一下期末质量检测模拟试题含解析

哈尔滨市第九中学2025届物理高一下期末质量检测模拟试题含解析_第1页
1/14
哈尔滨市第九中学2025届物理高一下期末质量检测模拟试题含解析_第2页
2/14
哈尔滨市第九中学2025届物理高一下期末质量检测模拟试题含解析_第3页
3/14
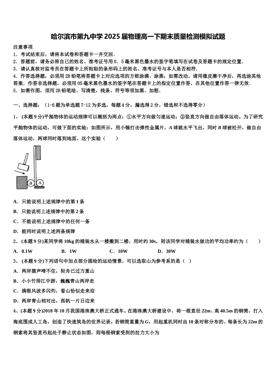
哈尔滨市第九中学 2025 届物理高一下期末质量检测模拟试题注意事项1.考试结束后,请将本试卷和答题卡一并交回.2.答题前,请务必将自己的姓名、准考证号用 0.5 毫米黑色墨水的签字笔填写在试卷及答题卡的规定位置.3.请认真核对监考员在答题卡上所粘贴的条形码上的姓名、准考证号与本人是否相符.4.作答选择题,必须用 2B 铅笔将答题卡上对应选项的方框涂满、涂黑;如需改动,请用橡皮擦干净后,再选涂其他答案.作答非选择题,必须用 05 毫米黑色墨水的签字笔在答题卡上的指定位置作答,在其他位置作答一律无效.5.如需作图,须用 2B 铅笔绘、写清楚,线条、符号等须加黑、加粗.一、选择题:(1-6 题为单选题 7-12 为多选,每题 4 分,漏选得 2 分,错选和不选得零分)1、 (本题 9 分)平抛物体的运动规律可以概括为两点:①水平方向做匀速运动;②竖直方向做自由落体运动。为了研究平抛物体的运动,可做下面的实验:如图所示,用小锤打击弹性金属片,A 球就水平飞出,同时 B 球被松开,做自由落体运动,两球同时落到地面,这个实验( )A.只能说明上述规律中的第 1 条B.只能说明上述规律中的第 2 条C.不能说明上述规律中的任何一条D.能同时说明上述两条规律2、 (本题 9 分)某同学将 10kg 的桶装水从一楼搬到二楼,用时约 30s,则该同学对桶装水做功的平均功率约为( )A.0.1WB.1WC.10WD.30W3、 (本题 9 分)下列语句中加点部分描绘的运动情景,可以选取山为参考系的是( )A.两岸猿声啼不住,轻舟已过万重山B.小小竹排江中游,巍巍青山两岸走C.满眼风波多闪灼,看山恰似走来迎D.两岸青山相对出,孤帆一片日边来4、 (本题 9 分)2018 年 10 月我国港珠澳大桥正式通车。在港珠澳大桥建设中,将一根直径 22m、高 40.5m 的钢筒,打入海底围成人工岛,创造了快速筑岛的世界记录。若钢筒重量为 G,用起重机同时由 10 条对称分布的、每条长为 22m 的钢索将其竖直吊起处于静止状态如图,则每根钢索受到的拉力大小为A.B.C.D.5、 (本题 9 分)一圆盘可绕通过圆盘中心 O 且垂直于盘面的竖直轴转动。在圆盘上放置一小木块 A,它随圆盘一起做加速圆周运动,则关于木块 A 的受力,下列说法正确的是( )A.木块 A 受重力、支持力和向心力B.木块 A 受重力、支持力和静摩擦力,摩擦力的方向与木块运动方向相反C.木块 A 受重力、支持力和静摩擦力,摩擦力的方向指向圆...

1、当您付费下载文档后,您只拥有了使用权限,并不意味着购买了版权,文档只能用于自身使用,不得用于其他商业用途(如 [转卖]进行直接盈利或[编辑后售卖]进行间接盈利)。
2、本站所有内容均由合作方或网友上传,本站不对文档的完整性、权威性及其观点立场正确性做任何保证或承诺!文档内容仅供研究参考,付费前请自行鉴别。
3、如文档内容存在违规,或者侵犯商业秘密、侵犯著作权等,请点击“违规举报”。

碎片内容

哈尔滨市第九中学2025届物理高一下期末质量检测模拟试题含解析

您可能关注的文档

确认删除?