2025-2026学年广东省六校高一化学第一学期期中考试试题含解析

2025-2026学年广东省六校高一化学第一学期期中考试试题含解析_第1页
1/12
2025-2026学年广东省六校高一化学第一学期期中考试试题含解析_第2页
2/12
2025-2026学年广东省六校高一化学第一学期期中考试试题含解析_第3页
3/12
2025-2026 学年广东省六校高一化学第一学期期中考试试题注意事项:1. 答题前,考生先将自己的姓名、准考证号填写清楚,将条形码准确粘贴在考生信息条形码粘贴区。2.选择题必须使用 2B 铅笔填涂;非选择题必须使用 0.5 毫米黑色字迹的签字笔书写,字体工整、笔迹清楚。3.请按照题号顺序在各题目的答题区域内作答,超出答题区域书写的答案无效;在草稿纸、试题卷上答题无效。4.保持卡面清洁,不要折叠,不要弄破、弄皱,不准使用涂改液、修正带、刮纸刀。一、选择题(每题只有一个选项符合题意)1、下列各组物质中,所含分子数相同的是A.10g H2和 10gO2 B.5.6L N2(标准状况)和 22g CO2C.9g H2O 和 0.5mol Br2 D.224mL H2(标准状况)和 0.1mol N22、下列反应中,H2O 只表现出还原性的是( )A.B.C.D.3、某溶液中仅含有 Na+、Mg2+、SO42-、Cl-四种离子,其物质的量浓度比为 Na+:Mg2+:Cl-=3:5:5,若 Na+浓度为3mol/L,则 SO42-的浓度为( )A.2mol/LB.3mol/LC.4mol/LD.8mol/L4、下列属于非电解质的是A.氨气B.碳酸钾C.盐酸D.氯气5、为了除去粗盐中的 Ca2+、Mg2+、SO42﹣及泥沙得到 NaCl 晶体,可将粗盐溶于水,然后进行下列五项操作,其中正确的操作顺序是①过滤;②加过量 NaOH 溶液;③加适量盐酸;④加过量 Na2CO3溶液;⑤加过量 BaCl2溶液;⑥蒸发A.⑤④②①③⑥B.④⑤①②③⑥C.②④⑤①③⑥D.①④②⑥⑤③6、在容量瓶上,无需标记的是A.标线B.温度C.浓度D.容量7、当光束通过下列分散系时,能观察到丁达尔效应的是A.盐酸 B.食盐溶液 C.氢氧化铁胶体 D.碘的酒精溶液8、下列叙述正确的是A.1 mo1/L 硫酸中含 2 mo1 H+B.1L 物质的量浓度为 1 mo1/L 盐酸中含 1 mo1 HCl 分子C.在标准状况下,22.4LCH4与 18gH2O 所含有的分子数均为 NAD.22.4L 的 CO 气体与 lmol N2所含的电子数一定相等9、下列关于氧化还原反应基本原理说法正确的是( )A.过氧化氢与高锰酸钾反应放出无色无味气体,则过氧化氢显还原性B.有单质参与的化学反应一定是氧化还原反应C.阳离子只有氧化性,阴离子只有还原性D.同一种元素,化合价越高则氧化性越强10、甲、乙两烧杯中各盛有 100mL1.5mol·L-1的盐酸和氢氧化钠溶液,向两烧杯中分别加入 2.7g 的铝粉,计算反应结束后生成的气体的体积比是( )A.1:1B.1:2C.2:1D.3:211、用 NA表示阿伏加德罗常数的值,...

1、当您付费下载文档后,您只拥有了使用权限,并不意味着购买了版权,文档只能用于自身使用,不得用于其他商业用途(如 [转卖]进行直接盈利或[编辑后售卖]进行间接盈利)。
2、本站所有内容均由合作方或网友上传,本站不对文档的完整性、权威性及其观点立场正确性做任何保证或承诺!文档内容仅供研究参考,付费前请自行鉴别。
3、如文档内容存在违规,或者侵犯商业秘密、侵犯著作权等,请点击“违规举报”。

碎片内容

2025-2026学年广东省六校高一化学第一学期期中考试试题含解析

您可能关注的文档

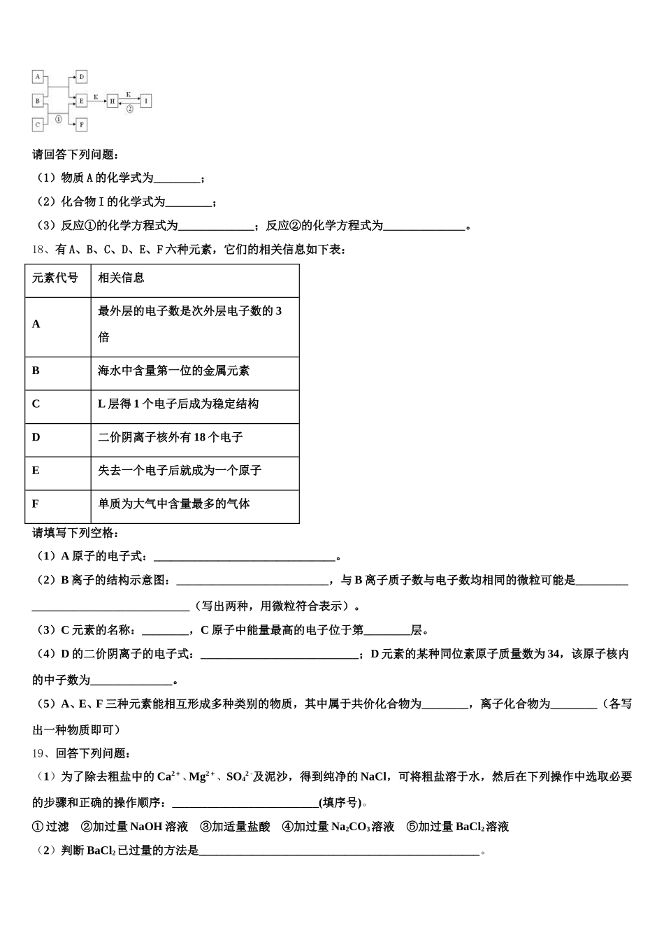
确认删除?