浙江省金华市金东区2025年生物七下期末调研模拟试题含解析

浙江省金华市金东区2025年生物七下期末调研模拟试题含解析_第1页
1/12
浙江省金华市金东区2025年生物七下期末调研模拟试题含解析_第2页
2/12
浙江省金华市金东区2025年生物七下期末调研模拟试题含解析_第3页
3/12
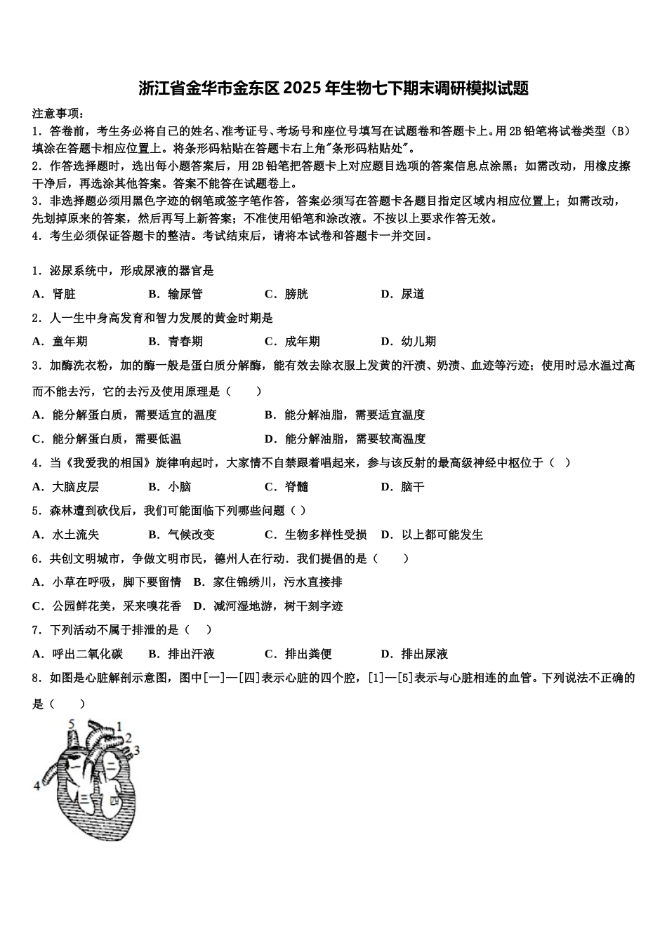
浙江省金华市金东区 2025 年生物七下期末调研模拟试题注意事项:1.答卷前,考生务必将自己的姓名、准考证号、考场号和座位号填写在试题卷和答题卡上。用 2B 铅笔将试卷类型(B)填涂在答题卡相应位置上。将条形码粘贴在答题卡右上角"条形码粘贴处"。2.作答选择题时,选出每小题答案后,用 2B 铅笔把答题卡上对应题目选项的答案信息点涂黑;如需改动,用橡皮擦干净后,再选涂其他答案。答案不能答在试题卷上。3.非选择题必须用黑色字迹的钢笔或签字笔作答,答案必须写在答题卡各题目指定区域内相应位置上;如需改动,先划掉原来的答案,然后再写上新答案;不准使用铅笔和涂改液。不按以上要求作答无效。4.考生必须保证答题卡的整洁。考试结束后,请将本试卷和答题卡一并交回。1.泌尿系统中,形成尿液的器官是A.肾脏B.输尿管C.膀胱D.尿道2.人一生中身高发育和智力发展的黄金时期是A.童年期B.青春期C.成年期D.幼儿期3.加酶洗衣粉,加的酶一般是蛋白质分解酶,能有效去除衣服上发黄的汗渍、奶渍、血迹等污迹;使用时忌水温过高而不能去污,它的去污及使用原理是( )A.能分解蛋白质,需要适宜的温度B.能分解油脂,需要适宜温度C.能分解蛋白质,需要低温D.能分解油脂,需要较高温度4.当《我爱我的相国》旋律响起时,大家情不自禁跟着唱起来,参与该反射的最高级神经中枢位于( )A.大脑皮层B.小脑C.脊髓D.脑干5.森林遭到砍伐后,我们可能面临下列哪些问题( )A.水土流失B.气候改变C.生物多样性受损D.以上都可能发生6.共创文明城市,争做文明市民,德州人在行动.我们提倡的是( )A.小草在呼吸,脚下要留情 B.家住锦绣川,污水直接排C.公园鲜花美,采来嗅花香 D.减河湿地游,树干刻字迹7.下列活动不属于排泄的是( )A.呼出二氧化碳B.排出汗液C.排出粪便D.排出尿液8.如图是心脏解剖示意图,图中[一]—[四]表示心脏的四个腔,[1]—[5]表示与心脏相连的血管。下列说法不正确的是( )A.5 的功能主要是将头颈部和上肢的血液送回心脏B.与三相连的血管是 2 肺动脉C.若将水从 1 灌入,水会从 3 里出来D.一和三相通,二和四相通,但左右两腔不相通9.人体内分泌系统中,男性和女性有区别的内分泌腺是A.甲状腺B.垂体C.胰岛D.性腺10.接受了胃切除手术的病人,他的消化能力在哪个方面受到的影响最大( )A.对淀粉的消化B.对蛋白质的消化C.对脂肪的消化D.对所有食物的消化11.如图中...

1、当您付费下载文档后,您只拥有了使用权限,并不意味着购买了版权,文档只能用于自身使用,不得用于其他商业用途(如 [转卖]进行直接盈利或[编辑后售卖]进行间接盈利)。
2、本站所有内容均由合作方或网友上传,本站不对文档的完整性、权威性及其观点立场正确性做任何保证或承诺!文档内容仅供研究参考,付费前请自行鉴别。
3、如文档内容存在违规,或者侵犯商业秘密、侵犯著作权等,请点击“违规举报”。

碎片内容

浙江省金华市金东区2025年生物七下期末调研模拟试题含解析

您可能关注的文档

确认删除?